时间:2022-01-05 14:34
人气:
作者:admin
当今市场电子产品随处可见,5V 3A的USB电源适配器在一定程度上成为了居家必备品,电源适配器厂家在选择电源适配器芯片时会直接影响到整个电源适配器的质量,所以对于企业来说选择一家合适的电源适配器芯片供应商至关重要,骊微电子推荐适配器5v3a高性能芯片方案。

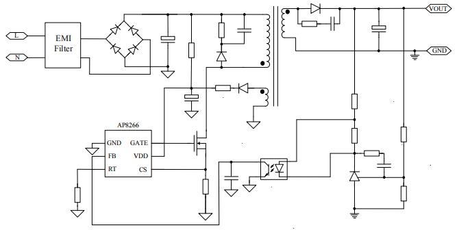
六级能效15W适配器应用方案(AP8266 SOT23-6)
■ 输入电压:90~264Vac全电压范围;
■ 输出规格:5±0.25V/3A
■ 输出功率:≤15W
■ 设计符合IEC60950中相关安全性要求;
■ 拥有可恢复短路保护,输出过载保护;
■ 次级反馈器件故障后,可进入过载保护,故障排除后恢复工作;
■ 满载输出最大效率:大于84%

AP8266是高集成度的电流模式PWM控制芯片,内置绿色工作模式大大减小了待机模式的功耗,更易于满足国际能效标准,同时AP8266含有丰富的保护功能用以提高可靠性,包括:逐周期过流保护、过载保护、过压箝位和过压保护、欠压锁存,拥有的过流保护含有线电压补偿功能,使得在全电压输入范围内能够得到较精确的过载保护。

适配器5v3a高性能芯片方案提供12V3A输出,满载效率大于84% 载待机功耗低于150mW,传导测试满足EN5502 CE Mains ClassB的要求,更多适配器5v3a高性能芯片方案相关了原理图,电源输入输岀规格,BOM表可向骊微电子申请。。。。。
龙腾半导体SGT MOSFET LSGT085R018在智慧农业无