时间:2022-01-05 14:46
人气:
作者:admin
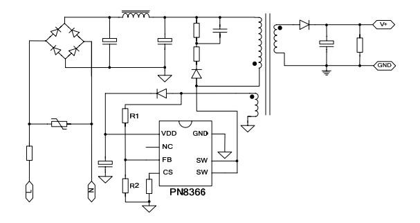
5V1.2A小功率适配器芯片方案采用是原边反馈电源芯片PN8366,可省略光耦和TL431。内置高压启动电路,可实现芯片空载损耗(230VAC)小于30mW,是一种高性能的源边反馈(PSR)和单片开关电源控制器,专为具有电流模式控制的小型电源设备设计,PN8366集成超低待机功耗准谐振原边控制器及高雪崩能力智能功率MOSFET,骊微电子用于高性能、外围元器件精简的充电器、适配器和内置电源,最大限度地减少外围器件,节省成本。

PN8366小功率适配器芯片特性
■ 内置高雪崩能力智能功率MOSFET(M 700V/H 800V)
■ 内置高压启动电路,小于30mW空载损耗(230VAC)
■ 采用准谐振与多模式技术提高效率,满足6级能效标准
■ 全电压输入范围±5%的CC/CV精度
■ 原边反馈可省光耦和TL431
■ 恒压、恒流、输出线补偿外部可调
■ 无需额外补偿电容
■ 无音频噪声
■ 智能保护功能
过温保护 (OTP)
VDD欠压&过压保护 (UVLO&OVP)
逐周期过流保护 (OCP)
CS开/短路保护 (CS O/SP)
开环保护 (OLP)

5V1.2A小功率适配器芯片方案
■ 输入电压:90~264Vac;
■ 输出功率:6W(5V1.2A);
■ 待机功耗:<50mW(264V)
■ 启动时间:<100ms(90V)
拥有输出短路保护,输出过流保护,输出欠压保护(PCB 端 3.1V 以下),VDD 过压保护,FB 分压电阻开路短路保护,以及电流检测电阻 Rcs 开短路保护,过温保护;平均效率:115V 和 230V 输入平均效率满足六级能效 73.6%,裕量充足。
5V1.2A的电源适配器方案PN8366M用于通信,计算机,工业控制,办公自动化,家用电器等。更多详细资料,请关注骊微电子。
龙腾半导体SGT MOSFET LSGT085R018在智慧农业无