时间:2022-01-05 15:26
人气:
作者:admin
在2019(春季)USB PD&Type-C亚洲大会,芯朋微应用技术总监王旷先生发布了《如何让PD快充及无线充方案更精简?》主题演讲,并现场发布了一套外围极简、极具成本优势的18W USB PD快充充电器方案PN8161+PN8307H。

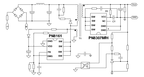
18W USB PD充电器方案原边芯片PN8161采用SOP8封装,内部集成了准谐振工作的电流模式控制器和功率MOSFET,专用于高性能、外围元器件精简的交直流转换开关电源。该芯片提供了极为全面和性能优异的智能化保护功能,包括输出过压保护、周期式过流保护、过载保护、软启动功能。通过QR-PWM、QR-PFM、Burst-mode的三种模式混合调制技术和特殊器件低功耗结构技术实现了超低的待机功耗、全电压范围下的最佳效率。频率调制技术和SoftDriver技术充分保证良好的EMI表现,集成市电Brown in/out、AC OVP等保护,可节省启动电阻、CS侦测网络、驱动及分离MOSFET等近颗10元器件;

18W PD充电器方案副边芯片PN8307H同样采用SOP8封装,包括同步整流控制器及高雪崩能力功率MOSFET,用于在高性能AC/DC反激系统中替代次级整流肖特基二极管。PN8307H内置电压降极低的功率MOSFET以提高电流输出能力,提升转换效率,使得系统效率可以满足6级能效的标准,并留有足够的裕量。PN8307H集成了极为全面的辅助功能,包含输出欠压保护、防误开启、最小导通时间等功能,并通过控制策略创新降低SR反向电压至50V以内,显著降低方案成本。

18W USB PD充电器整体方案方案支持90~265V市电输入,输出电压范围3.3-12V,电流分别是5V/3A、9V/2A、12V/1.5A,输出总功率为18W,同时,该方案效率满足CoC V5 Tier 2,拥有卓越的EMC性能;SR与协议芯片分开,协议芯片可根据客户的需求任意搭配,易实现最简通信模块,整体方案简洁、灵活。

目前,骊微电子供应的基于PN8161+PN8307H 18W USB PD快充充电器方案已经量产出货,并得到看客户的高度认可和支持,拥有更高效的供电能力,传输速率快,有效的解决了手机快速充电续航等问题,如果需要产品的详细资料,可向骊微电子申请。。。。
龙腾半导体SGT MOSFET LSGT085R018在智慧农业无