时间:2022-01-05 15:55
人气:
作者:admin
随着DoE 六级能效及CoC V5 Tier 2的实施,同步整流取代肖特基已成为大势所趋,骊微电子推出新一代精简外围12V3A六级能效充电器/适配器方案:PN8275+PN8308H外围外围BOM降低20%,效率高达87%,满足六级能效的传统12V3A六级能效同步整流方案。

六级能效12V3A适配器方案概述:
PCBA尺寸:39.0mm*86.0mm
输入电压:90~265Vac全电压
输出功率:36W(Typical)
平均效率:≥88.3%(满足CoC V5 Tier2六级能效要求)
待机功耗:<50mW(Vin=265Vac)
输入欠压保护、输入过压保护、输出过压保护,输出过流保护等
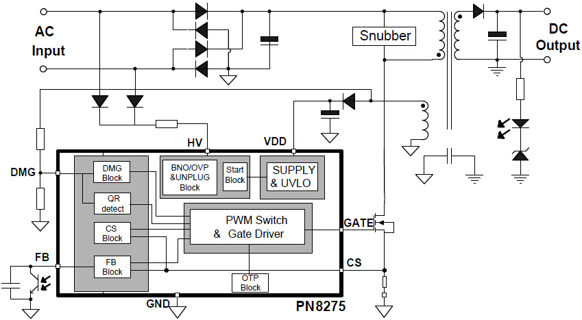
PN8275是一款集成了高压启动的电流模式的开关电源芯片,结合多模式混合调制技术和X电容放电功能实现六级能效,并符合IEC 62368-1:2014标准要求(CB证书编号:DK-76617-UL);PN8275提供了全面保护功能包括输入市电欠压保护、市电过压保护、输出过压保护、OTP、OCP、次级整流管短路保护等。
PN8308H包括DCM/CCM模式同步整流控制器及80V/10mΩ智能功率MOSFET,用于在9-20V的反激系统中替代次级整流肖特基二极管。PN8308H外围精简,采用独特电流跟踪技术,可在50ns内快速关断,改善系统EMI特性,彻底避免直通损坏并降低SR开关尖峰电压。

如何实现低待机功耗:PN8275内置850V 高压启动及放电模块,265Vac轻松实现50mW待机功耗!
如何提高转换效率:PN8308H内置80V/10mΩ 智能功率MOSFET,115Vac/230Vac平均效率大于92%!
如何简化EMC设计:PN8275内置X电容放电模块,可通过增大X电容简化传导设计;PN8308H采用独特电流跟踪技术降低SR开关尖峰电压,改善辐射3dB以上!
12V3A六级能效适配器方案亮点:
输出规格:12V/3A
内置 850V 高压模块实现 X 放电功能
HV 脚可实现精确市电异常保护:OVP、Brown in/out
高压启动+多工作模式+同步整流技术,满足 CoC V5 Tier 2、

DCM模式同步整流虽然技术成熟,但应用场合一般受限于小功率充电器,CCM模式同步整流支持任何模式原边芯片,因此应用功率更大、应用场合更广,PN8308因外围精简、EMC性能卓越、支持任意工作模式、贴片封装并无需散热片,被广泛应用于12V2A-12V3A六级能效适配器,如需12V3.0A六级能效36W适配器应用方案的详细资料,可向骊微电子申请。>>>
龙腾半导体SGT MOSFET LSGT085R018在智慧农业无