时间:2022-06-10 17:06
人气:
作者:admin
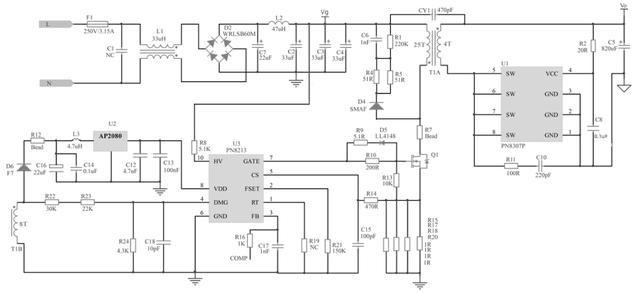
65W PD快充方案不但可以支持手机的大功率快速充电还可以支持20V输出,可以为电脑充电,具有通用性好的优点,搭配氮化镓,体积可以做到很小,骊微电子推出65w快充方案PN8213+PN8307P+AP2080,具有小体积、大功率、高效率、超低待机功耗等特点,足以应对目前市场对65W PD快充的需求。

PN8213内置800V高压启动管和X电容放电功能,专用于高性能的快速充电开关电源,待机功耗小于50mW。采用QR-Lock技术,具有市电欠压保护、输出过压保护、原副边防直通保护、过载保护、过温保护等,可兼容代换NCP1342。

与PN8213主控搭配的是PN8307P,内置100V/10mΩ智能MOSFET,用于在高性能AC/DC反激系统中替代次级整流肖特基二极管,支持100V全集成同步整流,导通压降极低的功率MOSFET可以提高电流输出能力,降低温升,提升转换效率,使得系统效率可以满足6级能效的标准,并留有足够的裕量。

方案还包含了AP2080 Boost芯片,使用兆赫兹开关频率的COT控制技术,将储能电感体积降至0805封装,降低PD充电开关电源主芯片的电压应力,可将PN8213 供电范围控制在11-40V,同时大幅提高15-20V输出电压下的轻载效率及降低待机损耗。

65W PD快充方案demo尺寸仅为52mm x 27mm x20mm,外围精简,搭配GaN或者SuperJunction器件,具有高环路稳定度、高功率密度、50mW低待机功耗、100V全集成同步整流等多重亮点,更多65w快充方案产品手册、测试数据及应用要点资料请向骊微电子申请。>>
龙腾半导体SGT MOSFET LSGT085R018在智慧农业无