时间:2022-05-24 16:02
人气:
作者:admin
自从iPhone 12系列手机取消标配充电器以来,各大手机品牌纷纷跟进,目前Apple手机/平板电脑等多种数码产品充电功率需求进一步提升,20W快充已经无法满足快速充电需求,30W PD快充成了继20W PD快充之后的另一大潜力市场,骊微电子推出基于PN8165+PN8307H的30W小体积PD快充参考设计,以满足快充市场需求!

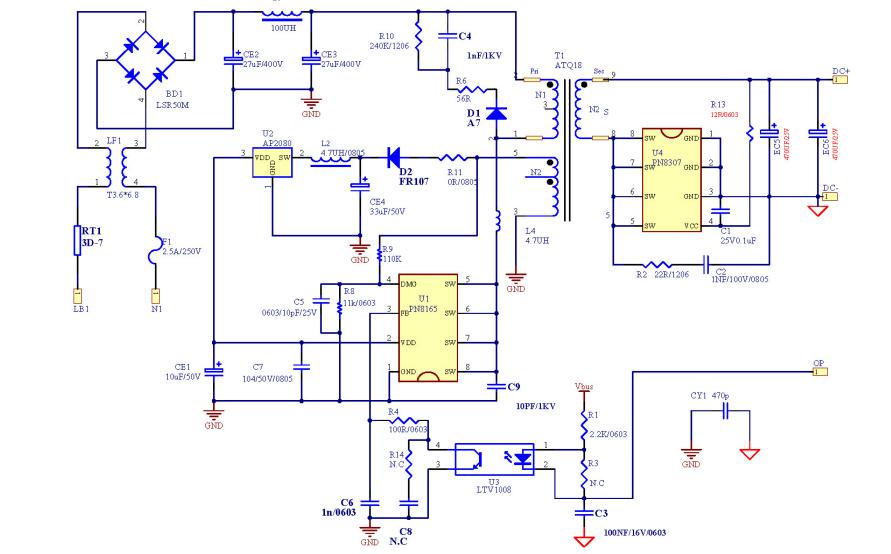
30W PD套片方案:主控芯片采用PN8165,次级同步采用PN8307H(A),搭配行业最精简的SOT23-3 Boost芯片AP2080,延续了20W网红产品PN8161+PN8307的诸多优点,实现了输出功率20W向30W的快速升级迭代,并且与其全兼容!

30W pd快充方案PN8165+PN8307H方案亮点
1、内置高压启动和电流采样的高精简主控:PN8165集成650V0.55Ω智能MOSFET,无需外部启动电阻和CS电阻,方便布线,并提升市电低压下的转换效率。
2、100V全集成同步整流:PN8307H(A)内置100V/10mΩ智能MOSFET,自适应死区控制提高MOSFET Rdson利用率,显著降低温升,超高性价比。
3、兆赫兹SOT23-3升压供电:AP2080采用兆赫兹开关频率的COT控制技术,将储能电感体积降至0805封装,任何工况下PN8165供电范围控制在11~35V,显著提升15~20V输出电压下的转换效率。
4、EMC性能卓越:采用QR控制方式+自适应抖频+智能功率器件等组合创新技术,改善系统EMC性能,传导辐射裕量轻松大于6dB。
5、保护功能丰富:方案具有市电欠压保护、输出过压保护、原副边防直通保护、过载保护、过温保护等,为充电器安全运行保驾护航。
6、全系列脚位兼容:PN816x/PN8307x全系列芯片脚位相同,SOP8/PDFN两种封装灵活选择,便于电源产品系列化设计及安规认证。

30W PD套片方案PN8165+PN8307H输出规格:5V3A,9V3A,15V2A,20V1.5A,3.3-11V/3A,尺寸仅为36mm x 38mm x18mm,体积十分小巧,待机功耗<75m W,能效大于>89%,更多PN8165+PN8307H小体积30w快充设计方案特点、应用原理图、变压器设计、测试数据及应用要点请向骊微电子申请。>>
龙腾半导体SGT MOSFET LSGT085R018在智慧农业无