时间:2022-10-19 15:59
人气:
作者:admin
充电器常用的芯片方案有5W/10W/12W/15W/18W/20W/24W/36W/65W等多种功率类型,充电器中的核心元器件为充电器ic芯片,在充电环境中起到了至关重要的作用,选择合适的充电器电源芯片将大大延长电路寿命,也可以减少充电器的故障,下面骊微电子介绍几款充电器常用的芯片方案。

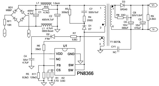
基于PN8366的 5V1A充电器电源应用方案
■ 输入电压:90~264Vac;
■ 输出功率:5W(5V1A);
■ 待机功耗:<50mW(264V)
■ 启动时间:<100ms(90V)
■ 拥有输出短路保护,输出过流保护,输出欠压保护(PCB 端 3.1V 以下),VDD 过压保护,FB 分压电阻开路短路保护,以及电流检测电阻 Rcs 开短路保护,过温保护;
■ 平均效率:115V 和 230V 输入平均效率(PCB 端)满足六级能效 73.6%,裕量充足。

基于PN8370的5V2.4A充电器方案
■ 输入电压:90~265Vac;
■ 输出功率:12.0W(Typical);
■ 待机功耗:<50mW(Vin=230Vac);
■ 输出短路保护、输出过流保护,VDD 过压保护,FB 分压电阻开路、短路保护,电流侦测电阻 Rcs 短路保护,过温保护;
■ 平均效率:≥79.94% (六级能效要求)。

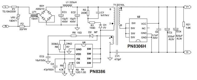
基于PN8386六级能效15.5W充电器应用方案
■ 输出规格5V/3.1A
■ 内置高压启动+多工作模式+专利谷底开通技术,满足六级能效标准
■ PN8386专利跳谷底开通算法+PN8306H独特防振铃算法实现零直通炸机风险
■ 方案精简:PSR无需两颗启动电阻,SR实现零外围工作。

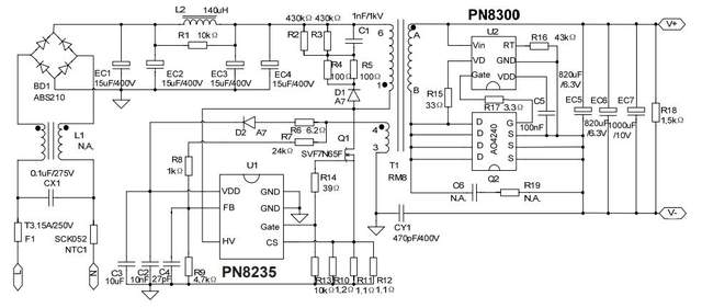
PN8235 六级能效27W充电器应用方案
■ 输出规格5V/5.4A
■ 集成850V高压启动模块,简化布线,实现50mW待机
■ SOP7封装,高压脚与低压脚爬电距离大于2.5mm,更高安全性
■ 多工作模式提高多负载点转换效率,六级能效裕量充足
■ PN8300独有双供电技术,彻底解决异常工况下的SR供电问题。

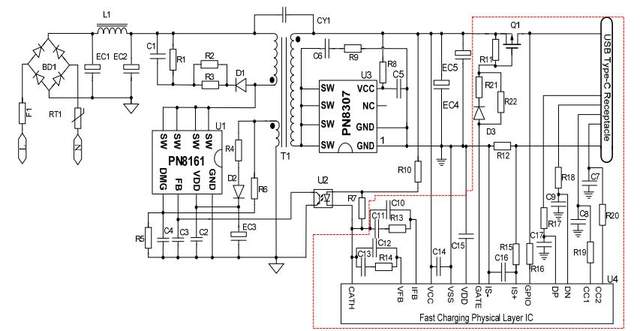
PN8161 和 PN8307H 的 18W 快充电源应用方案
■ 输入电压:90~264Vac;
■ 输出功率:18W;
■ 待机功耗:<50mW(230V)
■ 启动时间:<100ms(90V)
■ 拥有输出短路保护,输出过流保护,VDD 过压保护,DMG 分压电阻开路短路保护,以及电流检测,BROWN IN OUT;
■ 平均效率:115V 和 230V 输入平均效率(PCB 板端)满足 CoC V5-2,裕量>4%。

基于PN8165的PD 30W典型设计方案
■ 输出规格 5V3A,9V3A,15V2A,20V1.5A,3.3-11V/3A
■ 满足CoC V5 Tier2 能效规范
■ 待机功耗小于75m W
■ 最大输出电压纹波小于120m VP_P
■ 支持PD3.0协议
■ 整个方案包含:PN 8165,PN 8307H(A)和AP2080。

充电器常用的芯片方案主要有5V1A、5V1.5A、5V2A、5V2.4A、5V3A、5V/5.4A以及PD快充芯片方案PD20W-65W,代理销售多种品牌的充电器电源芯片及应用方案,可以满足市场多样化的需求,骊微电子为客户提供高性价比、性能优异、品质稳定的电源方案及现场技术支持服务。
上一篇:国产高共模电压差分放大器
龙腾半导体SGT MOSFET LSGT085R018在智慧农业无