时间:2023-08-23 15:12
人气:
作者:admin
MPS 的 AC/DC 电源产品利用先进的技术来提升性能并实现节能,以此来满足对环保解决方案日益严苛的要求。
本系列文章分上、下两篇讨论引领潮流的 AC/DC 解决方案。第一部分 第一部分 第一部分介绍了无碳时代以及设计人员在使用传统电源解决方案时面临的问题;本文为下篇,将讨论高效率AC/DC 解决方案如何实现空间受限应用的效率提升。
MPS 提供全系列的集成电源解决方案,例如具有 1W 输出的低压差 (LDO)、非隔离式降压解决方案,以及具有 10W 输出的非隔离式降压解决方案。MPS还提供集成功率晶体管和控制器以实现低功耗隔离式反激解决方案,以及适用于 PFC + LLC 架构的独立 PFC 控制器和LLC 控制器,以实现75W 输出以上的大功率 LLC 解决方案。MPS 应用的一些具体方法如下所述。
引入新拓扑
采用有源钳位反激和零电压开关 (ZVS) 的 PFC + LLC 混合拓扑可以有效提高效率。这种拓扑有助于降低启动损耗并回收漏感,效率可提升至 93%。
全集成设计
传统的非隔离式 AC/DC 解决方案通常需要多个芯片和多个外部元器件(例如原边控制器、副边控制器、光隔离器等),从而导致较大的电路板面积和较高的BOM 成本。MPS 的紧凑型解决方案则高度集成,能够在单个芯片上集成原边和同步控制器。集成方案简化了设计,缩小了PCB面积,而且比传统解决方案性价比更高。
适配高频芯片
硅器件因其低开关频率与效率已不能适应新一代的功率器件要求。但氮化钾(GaN)等新型半导体材料的出现则有效地提高了开关频率与效率,使高频设计能够满足现代功率器件的要求。
数字产品
传统的模拟控制器已经难以跟上不断变化的需求,与之相比,数字电源芯片则凭借高度灵活性而提供了战略优势。MPS 的产品即采用数字内核而具备丰富的可配置特性。
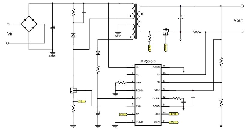
MPX2002 集成解决方案
MPX2002是一款全集成反激式控制器,它将原边和副边控制器集成到一个芯片中。这种创新的设计极大地简化了外围电路设计,可以实现快充电源的小尺寸解决方案。
图 1 显示了MPX2002的典型应用电路,它集成了原边驱动电路、副边控制器、同步整流 (SR) 驱动器以及安全合规反馈功能。

图 1:MPX2002 典型应用电路
MPX2002可在重载条件下以连续导通模式 (CCM) 运行,并在负载降低时切换至准谐振 (QR)操作。如果负载进一步降低,MPX2002将在跳频 (PFM) 模式下运行。当器件进入突发模式时,开关频率将固定为 20kHz 以降低音频噪声。MPX2002凭借此特性实现了全负载范围内的高效率,同时还具有出色的电磁干扰 (EMI) 性能。
传统解决方案通常需要四个芯片(反激控制器、光耦合器、电压基准和同步整流控制器),而 MPX2002则是集成了原边和 SR 控制器的单芯片解决方案。这种简化的设计提高了效率,减少了电路板面积,降低了待机功耗,同时增强了可靠性。而且,MPX2002无需光耦反馈电路,因此无需考虑如何防止光耦合器在高可靠性环境中的老化问题。MPX2002可在 CCM模式下轻松实现高精度的 SR 控制。
图 2 对MPX2002解决方案与传统解决方案进行了比较。

图 2:MPX2002 与传统解决方案的比较
MPX2002与 HR1211 的集成解决方案
HR1211是一款集成了多模式 PFC 和电流模式 LLC的组合控制器。它提供的高压 (HV) 电流源可充当一个经过安全认证的 X 电容放电器和一个结合了 PFC 和 LLC 的 HV 驱动电路。因此,HR1211的外围电路极简。图 3 显示了HR1211 的典型应用电路。

图 3:HR1211 典型应用电路
HR1211的数字控制内核与其多次可编程 (MTP) 存储器相结合,为整个解决方案提供了出色的灵活性。其UART接口能够完成多项工作,如下所述:
实现 PFC 和 LLC 两级电路之间的合作
实现不同控制模式之间的切换
设置关键工作点的开关频率
设置保护功能的阈值、时间和恢复方法
而且,UART 接口通信是通过专用的图形用户界面 (GUI) 完成的。
图 4 展示了采用HR1211实现的电源设计如何灵活适应不同应用与设计的性能要求,例如用于电动自行车的离线式 600W 电池充电器。

图 4:HR1211 应用场景示例
结论
通过多年的积累,MPS已能够在AC/DC 领域提供全面的产品组合,包括MPX2002和HR1211等广泛应用的电源解决方案。随着开关电源的需求越来越复杂,MPS 也将以更加高效和更加先进的产品来满足消费者的需求。
审核编辑:彭菁
龙腾半导体SGT MOSFET LSGT085R018在智慧农业无