时间:2023-08-15 17:12
人气:
作者:admin
反激式拓扑结构凭借其宽工作范围内所具有的简单性与稳健性,近几十年来一直在低功率 AC/DC 应用中占据主导地位。而同步整流器 (SR) 也在最近几年中取代了反激电源中传统的肖特基二极管,实现了效率的明显提升。
但是,反激式变换器仍需不断改进传统的反激拓扑,才能应对效率与功率密度需求的不断提高。截至目前,反激拓扑已出现多个变体版本,并成功应用于 AC/DC 应用,例如零电压开关 (ZVS) 反激拓扑、有源钳位反激拓扑 (ACF),以及即实现了零电压开关又降低了开关损耗的混合式反激拓扑。这些新型反激拓扑改善了效率并提高了开关频率,极大地推进了高功率密度的变换器设计
然而,这些新兴反激拓扑具有不同的工作原理,这给同步整流器控制带来了新的挑战。由于需要额外的开关脉冲来实现零电压开关,同步整流器在一个开关周期内通常会导通两次,而第二次导通周期可能会导致许多现有 SR 控制器发生严重击穿。本文提出了一种解决方案,可以避免在设计带同步整流功能的新型反激拓扑器件的过程中发生严重击穿的风险。
ZVS 反激拓扑变体类型
通常,反激式变换器中的零电压开关是通过偏置磁化电感为负极性来实现的,允许电感电流在原边开关导通之前将电压拉低至零。
图 1 显示了采用辅助绕组的 ZVS 反激拓扑,这是目前市场上常用的标准 ZVS 反激拓扑。

图 1:采用辅助绕组的 ZVS 反激拓扑
图 2 显示了 这种 ZVS 反激式控制器的典型工作波形。

图 2:ZVS 反激式控制器的典型工作波形
除了原边 MOSFET (QP) 和 SR MOSFET (QS) 以外,这种拓扑还需要一个辅助 MOSFET (QA) 来支持 ZVS 的实现。在每个开关周期的 QP 导通之前,QA 先导通一小段时间,通过变压器的辅助绕组将磁化电感偏置为负极性。该过程可以在 QP 导通之前将 QP 漏源电压 (VDSP) 下拉至 0V,从而实现零电压开关。
QA 通常与 QP 一起放置在原边接地端,因此二者均由原边反激控制器控制以实现精确同步。SR 控制器则放置在副边接地端,仅根据 QS 漏源电压 (VDSS) 的极性确定导通时间。当 QP 关断时,磁化电流被迫流向副边,而 QP 应在 VDSS 变为负值时立即导通,以便有效为输出供电。当 QA 导通时,VDSS 也变为负值,因为变压器的辅助绕组和副边绕组具有相同的极性。
因此,在与原边控制器之间没有通信路径的情况下,SR 控制器很难区分 QP 的关断与 QA 的导通。 对于大多数现有 SR 控制器来说,这很可能导致二次导通事件。因为 QA 的导通时间往往非常短,而 QP 会在 QA 之后立即导通;SR 控制器会在这种极短的导通时间模式下持续运行且无法立即关断。 在这种情况下,原边和副边之间可能会发生击穿,从而导致电源变换器可靠性不高。
图 3 显示了非互补工作模式下的 ACF 拓扑结构。与互补模式不同,它采用断续导通模式 (DCM) 来提高轻载效率。

图 3: ACF 拓扑
图 4 显示了 ACF 拓扑的典型工作波形。这种拓扑通过在导通 QP 之前二次导通钳位 MOSFET (QC) 来实现零电压开关。这会导致第二次 SR 栅极导通,并带来击穿的潜在风险。

图 4:非互补模式下 ACF 拓扑的典型工作波形
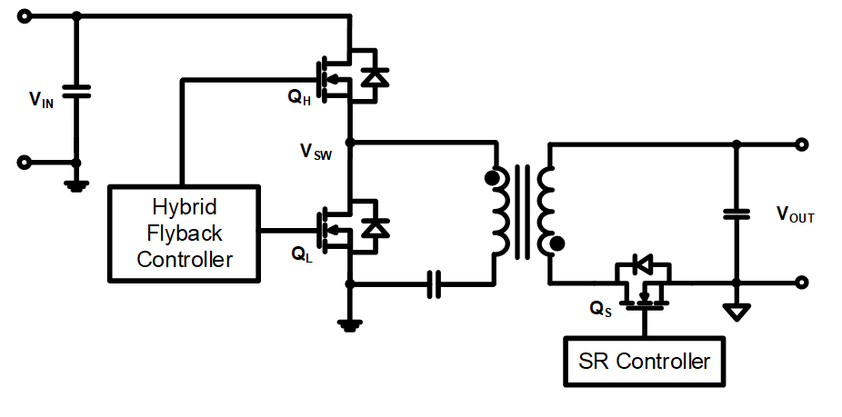
图 5 显示了 DCM 模式下的混合反激拓扑。混合反激拓扑利用谐振电容通过变压器输出额外的功率,同时实现上管 MOSFET (QH) 和下管 MOSFET (QL) 的 ZVS。因此,与传统反激拓扑相比,混合反激拓扑更适合高功率应用。

图5: 混合反激拓扑
图 6 显示了混合反激拓扑的典型工作波形。在 DCM 模式下,QH 通过短时间导通 QL 来实现 ZVS。 因此,混合反激拓扑也有可能经历第二次 SR 栅极导通并发生击穿。

图 6:DCM 模式下混合反激拓扑的典型工作波形
可靠的 ZVS 反激拓扑 SR 控制
如前所述,大多数现有 SR 控制器通过简单比较漏源电压和特定电压阈值来确定导通和关断时序。 这导致同步整流器可能在每个开关周期中都导通两次,与最小导通时间逻辑是冲突的,并增加了击穿的风险。因此,我们需要一种先进的同步整流器控制方案来区分每个开关周期中的第一次和第二次的导通事件,并避免在任何工作条件下发生击穿。
MP6951 是 MPS 推出的新型 SR 控制器,它采用智能控制方案来区分导通事件并应对击穿风险。除了监测漏源电压的极性变化外,MP6951 还可以监测高电平脉冲的幅度和持续时间。
如图 7 所示,MP6951 根据漏源上的峰值电压得到电压阈值 (VP);在每个开关周期中,都实时比较漏源电压和 VP。只有当正脉冲持续时间大于可配置时长 tW 时,才会启用完全导通逻辑,同步整流器会在漏源极性翻转时立即导通。

图 7: MP6951 的导通条件
否则,即使漏源极性翻转,导通逻辑也会被禁用或延迟。因为如果漏源电压没有超过 VP,或者正脉冲的持续时间未超过 tW,则同步整流器在零电压开关的第二个脉冲期间不会导通。此外,MP6951 可根据输入和输出电压的各种组合对 tW 逻辑进行内部调节。最终实现同步整流器总在最合适的时间导通。
图 8 显示了采用 ZVS 反激拓扑时 MP6951 的工作波形。通常情况下,SR 栅极会在原边 MOSFET 关断后立即导通;但当其他开关(包括 QA、QC 和 QL)为零电压开关导通时,SR 栅极不会导通。因此,完全消除了击穿的风险。

图 8: MP6951 在 ZVS 反激变换器中的工作波形
结语
为满足市场更高功率密度和效率的需求,新型反激拓扑变体正经历快速发展。随着越来越多的零电压开关变体用于实际应用中,SR 控制器也必须与时俱进。作为同步整流器市场的领先企业,MPS 的 MP6951 提供的 SR 具有非常好的稳健性与可靠性。与现有的 SR 控制器相比,MP6951 可以匹配任何反激拓扑变体,其关键优势就是消除了 ZVS 操作期间的击穿风险。此外,MP6951 控制方案在尖端适配器产品中的有效性,已在理论和生产中得到了充分的验证。
责任编辑:彭菁
龙腾半导体SGT MOSFET LSGT085R018在智慧农业无