时间:2023-07-07 14:30
人气:
作者:admin
在数字设备中,数据的传输是大量的,传输的数据都是由0和1构成的进制数字组成。在数据传输或数字通信中,由于存在噪声和干扰,二进制信息的传输可能会出现差错(0变为1,或者1变为0)。
为了检验这种错误,常采用奇偶校验的方法。即在原二进制信息码组后添加一位检验位(监督码元),使得添加校验位码元后整个码组中1码元的个数为奇数或偶数。若为奇数,称为奇校验;若为偶数,则称为偶校验。
在数据发送端用来产生奇(或偶) 校验位的电路称为奇(或偶)校验发生器;在接收端,对接收的代码进行检验的电路称为奇(或偶)校验器。
一、设计目标:
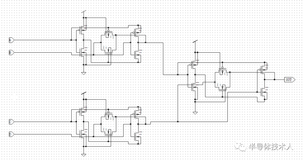
1)设计一个4位奇偶校验器(4位输入中有奇数个1时输出1,偶数个1时输出0),给出电路图,完成由电路图到晶体管级的转化;
2)绘制原理图, 完成电路特性模拟;
3)遵循设计规则完成晶体管级电路图的版图,流程如下:
版图布局规划-基本单元绘制-功能块的绘制-布线规划—总体版图);
4)版图检查与验证( DRC检查);
5)针对版图,给出实现该电路的工艺流程图;
二、设计过程:
电路图:

瞬态特性仿真:

版图:

上一篇:镜像加法器的电路结构及仿真设计
龙腾半导体SGT MOSFET LSGT085R018在智慧农业无