时间:2022-06-21 17:55
人气:
作者:admin
VIPER12A芯片采用SO-8或DIP-8两种封装,是ST,VIPer产品系列,应用功率5W-10W,典型应用于电池充电器的壁挂式适配器,以及电视和监视的待机电源领域,随着缺货涨价以及国内芯片产业生态发展的完善,国产替代势在必行,AP8012H在不改PCB及外围参数下可兼容替代viper12a芯片,实现进口替代!

viper12a替代芯片ap8012h特征
■ 内置800V高雪崩能力智能功率MOSFET
■ 满足85~265V宽AC输入工作电压
■ 全电压半封闭式稳态输出功率6W(DIP-8封装)
■ 抖频技术改善EMI特性
■ 间歇工作模式
■ 软启动
■ 内置高压启动电路
■ 保护功能:过流保护(OCP)、过温保护(OTP)、VDD过压保护。
AP8012H典型功率

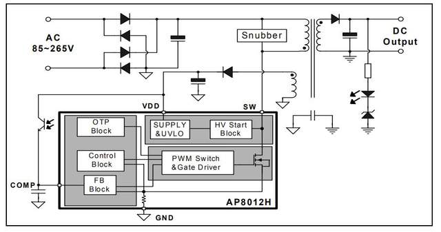
AP8012H 内部集成高压启动电路,启动时 SW 脚对 VDD 电源提供充电电流,振荡频率固定在45 kHz,无需外围电路,特有的频率抖动技术,可以改善EMI特性,提供了完整的智能化保护功能,适用于小功率离线式开关电源。

AP8012H有SOP-7/SOP两种封装,各个引脚功能和VIPer12A各引脚功能都是一样的,工作原理也类似,可在不改PCB,不改外围参数的情况下实现PIN to PIN兼容viper12a芯片。
龙腾半导体SGT MOSFET LSGT085R018在智慧农业无