时间:2022-01-05 16:04
人气:
作者:admin
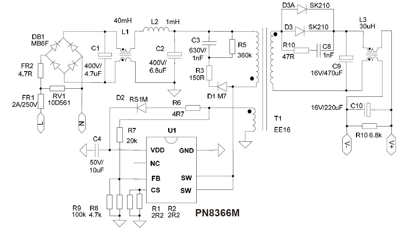
小功率电源适配器ic PN8366M集成超低待机功耗准谐振原边控制器及高雪崩能力智能功率MOSFET(PN8366M 700V,PN8366H 800V),骊微电子提供的小功率电源适配器芯片PN8366M为原边反馈工作模式,可省略光耦和TL431。用于高性能、外围元器件精简的充电器、适配器和内置电源。

PN8366M小功率电源适配器ic六级能效5V/1.2A适配器应用方案:
■ 输出规格5V/1.2A
■ 内置高压启动+多工作模式+专利谷底开通技术,满足六级能效标准
■ 双段驱动技术,EMC性能优越,无需Y电容及输出共模电感

PN8366M小功率电源适配器ic六级能效6W适配器应用方案:
■ 输出规格:12V/0.5A
■ 集成专利高压启动模块+低工作电流,待机功耗<50mw,10%负载效率裕量充足
■ PFM+PWM+QR多工作模式提高平均效率,满足六级能效要求,消除异音
■ 方案精简:无需启动线路、去Y电容。
■ 可通过6KV Surge测试
在恒压模式,采用准谐振与多模式技术提高效率并消除音频噪声,使得系统满足6级能效标准,可调输出线补偿功能能使系统获得较好的负载调整率;在恒流模式,输出电流和功率可通过CS脚的电阻进行调节。

低功耗小功率电源适配器ic PN8366M内置高压启动电路,可实现芯片空载损耗(230VAC)小于30mW,同时提供了极为全面的智能保护功能,包含逐周期过流保护、过压保护、开环保护、过温保护、输出短路保护和CS开/短路保护等,如果需要小功率电源适配器ic PN8366M产品的详细手册或其他资料,请向骊微电子申请。>>
龙腾半导体SGT MOSFET LSGT085R018在智慧农业无