时间:2021-11-16 14:57
人气:
作者:admin
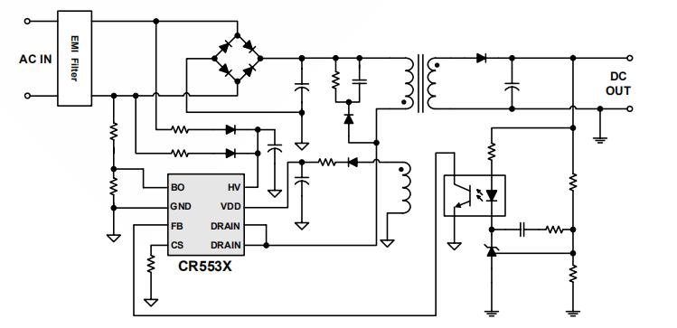
CR5534是一款高性能的电流模式 PWM 电源开关,用于超低待机功耗和低成本的离线式反激转换器应用中。轻载和无负载情况下自动进入绿色模式和 Burst 模式,可以有效减小电源模块的待机功耗,满足能效六级标准要求,可兼容代换ob5224芯片。

CR5534 芯片特性
■ CR5534 是采用 700V 高压启动,无需启动电阻,内置 600V 高压功率 MOSFET, 反激式 PWM 功率开关;
■ 内置软启动,减小 MOSFET 的应力,内置斜坡补偿电路;
■ 65kHz 开关频率,具有频率抖动功能,使其具有良好的 EMI 特性;
■ 全电压输入范围,待机功耗:< 25mW;
■ 输出带 18#线,平均效率:>79.94%,满足“能源之星 V2.0- VI 级能效”
■ 具有“软启动、OCP、OLP、OTP 自动恢复、OVP 锁存”等多种保护功能;
■ 具有输入欠压保护功能,可通过 BO 端外部电阻设置保护电压;
■ <200mS 快速启动、电路结构简单、较少的外围元器件,适用于小功率 AC/DC 电源适配器、充电器。

CR5534 5V2.4A充电器方案输入90~264V AC Input,输出规格5V 2.4A Output,待机功耗<25mW,平均效率>80%,能够满足“能源之星V2.0 VI级能效”标准;具有“软启动、OCP、OLP、OTP自动恢复,OVP锁存”等多种保护功能;由振荡电路产生的频率抖动,可以改善EMI特性。

CR5534 12W充电器方案适用于小功率充电器、适配器等超低待机功耗和低成本的离线式反激转换器,更多CR5534 5V2.4A充电器方案手册、BOM表、测试数据等应用资料请向骊微电子申请。>>
龙腾半导体SGT MOSFET LSGT085R018在智慧农业无