时间:2023-06-16 15:06
人气:
作者:admin
这期我们的案例是Spatiotemporal modulation, 时空调制。这种效果能够打破互易性,用来设计微波或光子通信中的非互易设备。
**Step1. **基本结构
基于两个金属换的简单谐振超表面,Floquet 仿真可得两种圆极化的谐振频率一致:


Step 2. 添加端口

这里是要添加8个变容二极管,用0.1GHz的电压控制电容值,每个电容之间有相位差,所以在时间和空间上对结构电容性进行调节,达到改变谐振频率的目的。
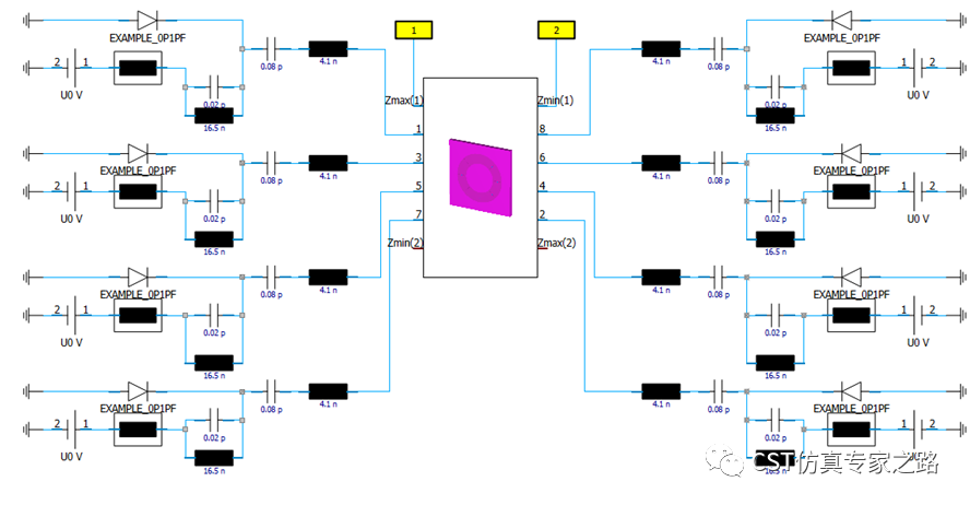
**Step 3. **电路
这里多设计两个滤波电路,增加二极管和三维结构直接的隔离。这里可用S参数任务查看加上这些被动元件后的S11,可见谐振为8.6GHz,和没有电路时的8.9GHz差不多。


注意这里用的还是恒定电压,还没有加时变电压调制。
Step 4. 调制的S参数
可用频谱线任务或瞬态任务,细节就跳过了,直接上两个方法用的电路和关键结果。
频谱任务:


瞬态任务:


对比两个方法S11,结果一致,可见已经将0.1GHz调制进8.6GHz的谐振中:

小结:
龙腾半导体SGT MOSFET LSGT085R018在智慧农业无