时间:2023-06-17 09:51
人气:
作者:admin
在用于光检测的固态检波器中,光电二极管仍然是基本选择。光电二极管广泛用于光通信和医疗诊断。其他应用包括色彩测量、信息处理、条形码、相机曝光控制、电子束边缘检测、传真、激光准直、飞机着陆辅助和导弹制导。
光能传输到其中一个传感器产生电流,由高精度前置放大器进一步处理。模数转换和数字信号处理形成了整个信号链的其余部分。
选择传感器和设计模拟前端的过程可减少为七步:
1. 描述要测量的信号和设计目标。
2. 选择合适的传感器并描述其电气输出。
3. 确定可以获得的最大增益。
4. 确定前置放大器级的最优放大器。
5. 设计完整的传感器和前置放大器增益模块
6. 运行仿真。
7. 在构建硬件和进行校验时要多加注意。

若要将光转换为电信号进一步处理,需要了解光源的交 直流特征、光源信号幅度、预期的测量分辨率和系统中 可用的电源。了解信号幅度特征和噪声水平,为如何选 择传感器、增益模块中必需的增益、以及选择模数转换 器(ADC)时可能需要什么样的输入电压范围和噪声水平 提供了依据。
假设在室温条件下,有一个光源发出光亮度为50 pW至 250 nW(0.006勒克斯)的1 kHz光脉冲。这是非常低的光量, 需要非常精密的信号调理和信号处理链。目标是用16位的 分辨率和精度来捕捉和处理此信号。达到此分辨率意味着 测量精度需要达到3.8 pW。
另外,假设系统中可使用+12-V和–12-V电源。设计师在此 基础上,可以计算信噪比(SNR)并设计电路。
第2步:传感器选择
设计过程中,经常会优化用于光电模式或光敏模式的光电二极管。响应度是检波器输出与检波器输入的比率,是光电二极管的关键参数。其单位为A/W或V/W。
大面积铟镓砷化物(InGaAs)光电二极管用于仪表测量和感测应用,与高速模拟和数字通信系统、仪表测量和感测场合所用的高速光电二极管相比,大面积铟镓砷化物在 600至800纳米附近具有更佳的响应性能。
无光时,向短路的光电二极管施加一个电压得到电流Is。
照射该二极管会产生与光强成正比的反电流Ilight。总电流Isc 为:

公式2中,第二项和第三项限制了Isc的线性度,但从广义上讲可以忽略。实际上,Isc与入射光级度基本上呈线性关系,可以近似为:

若要检测少量光,设计师必须指定大面积光电二极管,其最低预期发射光乘以响应度,得到的电流要大于光电二极管的暗电流。这将产生高于光电二极管传感器本底噪声的信号。对于光波长超过1100纳米的硅光电二极管,通常响应度小于0.7 A/W。本例中选择Hamamatsu S1336(表1)。
光电二极管的预期电流可以从光源的预期光功率计算得出,公式为:

如果光源在所选光电二极管的有效面积上耗光了能量,则只需计算公式4。若要进行16位转换,则有必要解析为一半的最低有效位(LSB)或0.95 pA。
Hamamatsu光电二极管的有效面积为5.7 mm2,且采用圆形阵列。传感器和光源之间也有必要使用光纤。光缆的横截面积可能比我们的光电二极管大。通常,这种情形的光功率测量单位为W/cm2。光电二极管的面积以cm2表示,结果为57 x 10–3 cm2。对于测量单位为W/cm2 的同样 25 pA光源输出电流,必需的功率为:

硅光电二极管的噪声特征决定了光检测的下限。如图1所示的光电二极管等效电路,捕捉了三个噪声源:

二极管的噪声是二极管分流电阻产生的热噪声。
第3步:增益模块计算
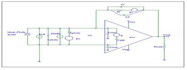
前置放大器在高背景噪声环境中提取传感器生成的小信号。光电导体的前置放大器有两类:电压模式和跨导(图3)。
图3c所示的跨导放大器结构产生的精密线性传感性能是通过“零偏压”光电二极管实现的。在此配置中,光电二极管发现输出间存在短路,按照公式3 (Isc = Ilight),基本上不存在“暗”电流。
I/V(跨导)转换器的输出电压和输入电流之间的理想关系(增益)可以表示为:

使用的反馈电阻值定义转换器的增益(有时称为灵敏度)。
若电流转电压增益极高,则生成的Rf与其他限制的允许值一样大。设计师应选择足够大的电阻,以使得传感器的最小输出电流足以进行测量,且最大电流不会让放大器饱和。
若阻值升高,此电阻也会出现明显的热直流电压漂移,与放大器输入电流的温度系数所反映的情形相同。为了补偿此误差,通常在放大器同相输入端串联一个相同的电阻,并通过容性旁路消除其大部分噪声。若要实现最大信噪比,必须避免多级增益。
随着阻值继续升高,其容差和温度额定值明显下降。例如,找到容差为0.01%的1 kΩ电阻比较简单,但要找到相同容差的10 MΩ电阻就很困难而且成本很高。
可使用串联低值电阻来形成更大的阻值,与多级增益配合使用低值电阻,或使用“T型网络”电路来解决此问题。遗憾的是需要平衡这些优势,采用大反馈电阻可能会出错,还可能引起不稳定的问题。这些问题稍后解决。
另外,本设计示例采用了阻值非常高的电阻:Rf = 80 MΩ。
这就必须把最低和最高光电二极管电流转换为更易于测量的输出电压,公式为:

图2. 光电二极管与跨导放大器接口
第4步:确定前置放大器级的最优放大器
光电二极管暴露在光线下且使用图2c的电路时,电流将流到运算放大器的反相节点,如图3所示。若负载(RL)为0 Ω且VOUT = 0 V,则理论上光电二极管会出现短路。实际上,这两种状况都绝对不会出现。RL等于Rf/Aopen_loop_Gain,而VOUT是放大器反馈配置施加的虚拟地。

图3. 短路状况下的光电二极管
若缺少光时向短路的光电二极管施加电压,会生成所谓的 “暗电流”。因此,放大器必须具有很大的开环增益,设计 师必须创建最佳“虚拟地”。这意味着放大器输入之间的误 差极小。Rphoto上与0 V的偏差会因放大器非理想状态而引起误差电流。这些误差源是显而易见的:

这需要一个引入的误差最小的放大器。换言之,设计师选择的放大器在其反馈电阻配置为RF = 80 MΩ 时,输出误差不得超过2 mV。还必须确保放大器的上升和下降时间少于励磁激光二极管源的上升和下降时间。
公式9中未出现但可改善设计精度的几个其他放大器参数为:
• 低失调电压温度漂移
• 低输入偏置电流温度漂移
• 高输入阻抗
• 低输入电容
• 低输入电流噪声密度
• 宽带宽
选择合适的放大器时还需考虑报价、封装尺寸和功耗。
如上所述,I/V转换器的输出电压和输入电流之间的关系实际就是转换器的增益,公式为:

如这些公式所示,Vο公式存在误差项,必须尽可能降低。例如,若选用aο很大的放大器,aοβ项升高,而1/aοβ降低。这使得误差项更小。
本例中,我们选用工作电压为±12 V的精密运算放大器AD8627,它具有极低的噪声、低偏置电流和宽带宽。查看AD8627的数据手册,可获得如下特性规格:IB = 1 pA,ft = 5 MHz,f = 1 kHz时en = 16 nV/√Hz,Ccom =3.8 pF,Cdi = 4.1 pF。IC制造商提供在线搜索和选择工具,可根据用户要求选择部件。表2列出了适合光电传感的几个放大器。
表2. 适用于光电二极管应用的高压FET输入放大器

第5步:增益模块
光电二极管与图2c配置的放大器相连时,该放大器经常会振荡。如前文所述,放大器反馈中的大阻值电阻会造成异常行为并引起振荡。设计师必须确保选用合适的放大器,且与传感器组合使用时放大器工作稳定。
电路的响应或带宽、峰化或过冲以及噪声或信噪比(SNR)等性能,会变得非常复杂,呈非线性,且主要取决于转换器电路中有源和无源元件之间的相互影响。替代电路模型可用于得出更贴近实际的分析(图4)。图4考虑了这种解决方案的所有非理想状况,能够让设计师实施建模,使用极点/零点分析,避免以后出现问题。

图4. 替代电路模型可用于分析图2c所示电路
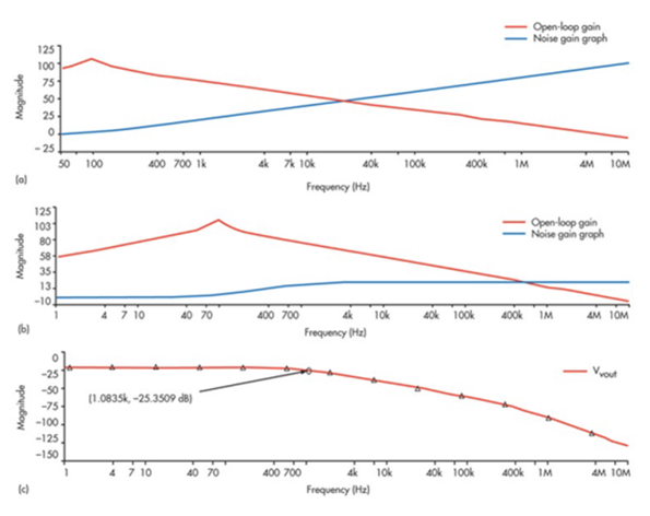
大反馈电阻和输入电容之间的相互作用会把零点引入极点/零点稳定性分析。如果Cphoto足够大,在开环跨导增益与噪声增益函数相交(图5)的交越频率,闭环相移将接近−180。

图5. 稳定性分析说明了大反馈电阻和输入电容之间的相互作用
为保持45相位余量和稳定性,反馈中需要将一个小电容与Rf并联。此电容的值与放大器输入端的输入电容有关。放大器的输入电容小,则Cf值小。电路中使用更小的Cf时,放大器的更多带宽将用于现有的应用。
带宽和灵敏度直接相关,要通过选择Rf来权衡使用。例如反馈电容(Cf = 2 pF)与Rf并联时,Cphoto= 20 pF及Rf = 80 MΩ的光电二极管将具有1 kHz的最大带宽。
另外,如果需要10 kHz带宽,则设计师可能要选择最大Rf = 8 MΩ,Cf的电容仍然可以是2 pF。此概念可用于设计可编程的带宽来处理不同输入信号,例如1 kHz和10 kHz。
设计师必须分析带宽和噪声,确认所选的放大器正好适合设计所用。这样也就可以理解为什么选择低输入电容和带宽的AD8627很重要。

可以看到,选择Cphoto值较高的大面积光电二极管,其fx会小很多(即带宽较低)。一个可能的补救措施是选择带宽(ft)非常宽的放大器。然而,这样会引起其他问题,比如更多噪声。
这种情形下,AD8627放大器必须具有极低的电压噪声,才能在大面积光电二极管跨导放大器应用场合获得较低的总噪声。这点很有必要,因为跨导电路的噪声增益会随着频率急剧上升(噪声增益 = 1 + Zf/Xc),它影响电压噪声和电阻噪声,但不会影响电流噪声。如公式12所示,计算了I/V转换器和光电二极管组合时高于0.01 Hz的总噪声:

假设AD8627(IB = 1 pA,ft = 5 MHz,f = 1 kHz时en = 16 nV/√Hz,Ccom = 3.8 pF,Cdi = 4.1 pF)与Hamamatsu光电二极管(Rphoto =
2 GΩ,Cphoto = 20 pF)一起使用。另外,Rf = 80 MΩ,Cfeedback = Crf + Cf = 2 pF。根据上述信息,输入电容为Cin = Cphoto + Ccom + Cdi = 20 pF + 3.8 pF + 4.1 pF = 28 pF。
I/V电路的噪声增益主要受制于en,而in和iR的噪声增益与信号增益一致(图6)。主要噪声是fx附近的enoe和fp附近的热噪声enoR。

因为本次设计采用JFET输入放大器,所以电流噪声几乎可以忽略不计。
第6步:仿真
光电二极管制造商不提供产品的SPICE模型,但可以从ADI公司网站下载放大器SPICE模型。设计师还可以从ADI网站下载National Instruments提供的免费版SPICE仿真软件MultiSim。
该软件环境提供了光电二极管的LabVIEW

跨导模型,允许根据设计示例中使用的具体光电二极管进行定制(图7a)。必须先运行仿真,再构建任何板卡。由于噪声增益路径(图7b)中引入了零点,所以可能会出现不稳定。

图7. 光电二极管电路的噪声电路分析
为ADI公司跨导放大器示例模型提供的National Instruments MultiSim用户界面具有Hamamatsu光电二极管的特征,可进一步分析(图7a)。MultiSim仿真说明了噪声增益路径中引入零点造成的不稳定(图7b)。改变反馈电阻上的电容会影响可用的带宽(图7c)。
如上文所述,必须在反馈电阻上放置2 pF电容来引入一个极点,从而取消此零点。2 pF反馈电容是理论值。可以分析不同值对设计电路可用带宽的影响(图7c)。还可以通过监控输出来校验电路带宽,其−3 dB带宽为1 kHz。
第7步:硬件验证
除了使用非常干净的电源外,超低光检测电路还需要采用最佳实践的规则和做法,才能减少所有噪声源的噪声,包括环境电磁噪声和所有泄漏源噪声。低压应用可使用电池,但需要使用RC或LC滤波器设置电源旁路。
成功与否的其他关键因素包括电路板用高绝缘电阻材料制成。为了避免泄漏到测量电路中,必须使用护圈或特氟龙支柱,将光电二极管引脚无线连接到运算放大器的输入端子。反馈电阻和电容同样如此。
屏蔽电缆和电路采用金属屏蔽盒是良好的防电磁干扰(EMI)措施。在要求更高的场合,设计师可在光源和光电二极管之间使用光纤。
ADI公司设计了25 pA至125 nA范围的示例电路。超出此范围的任何信号均会令放大器饱和,并影响总体性能。如果需要更宽的范围,可以与反馈电阻串联一个低泄漏开关。然后可根据不同的灵敏度,使用其他反馈电路。
审核编辑:郭婷
下一篇:常被忽略的九项ADC技术指标
龙腾半导体SGT MOSFET LSGT085R018在智慧农业无