时间:2023-06-23 09:26
人气:
作者:admin
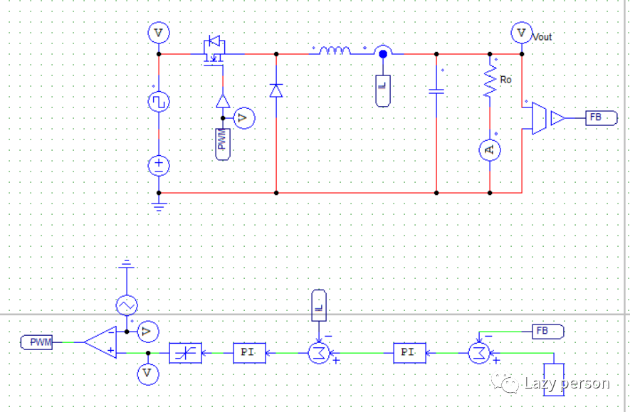
利用电感电流IL构建双环控制,将电压外环产生的控制量作为电流内环的参考值,当外部条件发生变化时,电感电流能快速反映外部变化,使得变换器能快速进行调整。稳态性能与设置的控制参数有关,读者可以调整控制参数或者其他控制测试,寻找最优效果及控制方法。

图1 双闭环Buck电路模型

图2 输入电压突变时,输出电压电流调整过程

图3 母线突变时候,电感电流与驱动变化过程
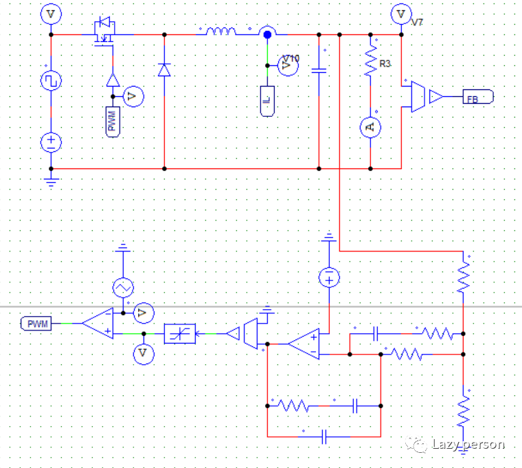
对于控制环路中的PI模块,也可以换成运放搭建的模拟形式,但是要想办法把控制和功率线分开,也就是C/P分开。如下图4

图4 模拟控制环路模型

图5 输出电压效果
当然了,这只是一种实现的方式,也可以还有好多种玩法,此环路我只是做了一个简单C/P隔离,就是就是红绿线分开了。模拟的实现方式就是在正真调试时候会相对比较麻烦,但是数字的就比较简单易调。但是模拟的更能让你深度理解,如果调试下来的话。
下一篇:成功实现超低光信号转换的七个步骤
龙腾半导体SGT MOSFET LSGT085R018在智慧农业无