时间:2023-06-17 10:37
人气:
作者:admin
问:为什么建立时间很重要?
A:运算放大器建立时间是保证数据采集系统性能的关键参数。为了实现精确的数据采集,运算放大器输出必须在A/D转换器能够准确数字化数据之前建立。然而,建立时间通常不是一个容易测量的参数。
多年来,用于测量运算放大器建立时间的技术和设备几乎无法跟上器件本身的性能。随着每一代新一代运算放大器在更短的时间内达到更高的精度,对测试设备、其设计人员和用户提出了更高的要求。一个主要难题,通常会导致工程师之间的分歧,是技术和设备的某种组合实际测量被测设备(DUT),还是只是测试设置的某些限制属性。因此,不断开发新的测试设备和技术,以努力指定这个要求越来越高的参数。
在数据采集系统中,运算放大器的输出应稳定在1 LSB [即2 LSB-nFS]在系统采样率决定的时间段内驱动 A/D 的最终值。在满量程的 1 LSB 以内建立意味着 A/D 的建立精度为 ±1/2 LSB。因此,10位系统要求运算放大器稳定到1024分之一的一半,或大约0.05%。12 位系统需要建立到 4096 中一个部分的一半 (0.01%)。对 14 位及更高要求更加苛刻。建立时间值(如 0.1% 和 0.01%)是最广泛的指定值。
虽然较大的满量程信号范围会增加LSB的尺寸,从而在一定程度上缓解问题,但对于高频系统来说,这不是一种可行的方法。大多数高频A/D的满量程范围为1 V或最多2 V。对于具有10 V满量程信号的1位系统,LSB约为1 mV。对于12位系统,LSB约为250 μV。为了解决满量程转换的稳定特性,必须处理接近四个数量级的动态范围。随着新运算放大器(例如AD9631和AD9632)的建立时间降至20 ns至10 ns范围,建立时间的测量提出了相当大的挑战。
Q. 如何测量建立时间?
A:多年来的一个关键要求是需要使用快速、精确的信号源(通常称为平顶发生器)来驱动运算放大器的输入。顾名思义,这样的发生器在两个已知振幅水平之间会有急剧的过渡,t0,应具有最小的过冲(或下冲),然后在剩余的测量时间内保持平坦。在这种情况下,“平坦”意味着比放大器中要测量的误差明显平坦。
需要很高的精度才能确定运算放大器的任何输出信号完全是由于它的建立响应,而不是它对阶跃转换后输入端存在的信号的响应。该信号路径中的任何有源器件都需要比DUT更好的建立特性。
这种发电机在实践中很难开发。一种相当“低技术”的设备已经使用了相当长的一段时间,作为产生平顶过渡的手段;连接到稳定的低阻抗电压源的汞润湿触点继电器的触点开口可用于产生相当干净(且令人惊讶的快速)平顶脉冲。该图显示了执行此功能的简单电路。对于负向转换,在继电器闭合的情况下,将直流电压VSTEP施加到DUT的输入端,并将50 Ω电阻施加到地。当继电器断开时,输入节点迅速放电至地,从而产生输入转换。开路继电器触点确保所有其他元件与放大器输入完全隔离;只要继电器保持开路,输入电平就保持恒定(接地至50 Ω)。

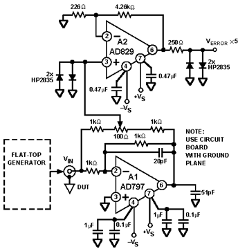
下一个问题:直接测量输出需要处理较大的动态范围。如果将DUT配置为逆变器,则可以创建一个减法器电路,该电路仅查看误差信号,而不必处理输出的整个动态范围。图中所示电路用于测量AD16的797位建立时间—典型值为800.0%为0015 ns。

本电路中的DUTA1的增益配置为-1。从输入到输出的分压器形成第二个“假”求和节点,该节点将在放大器的求和节点上复制信号。100-Ω电位计用于将直流电压调零。电位计的游标由A2输入端的二极管箝位,以限制该放大器的饱和效应。输出也具有类似的箝位功能。
由于A2输出端的转换前和转换后电压相同(即差值为零),因此由于阶跃变化引起的放大器的建立特性对于测量A1并不重要。因此,可以测量A2的输出以找到A1的建立时间。
该技术要求将DUT配置为反相放大器。该电路可以在其他增益下工作,但电阻值和直流平衡电位计的设置将对测量产生更大的影响。
问:还有其他技术吗?
A:另一种测量建立时间的技术使用数字示波器的计算能力。它计算一个波形,该波形表示建立误差,表示为DUT的采集输入和输出信号之间的瞬时差值,并将其与理想建立器件的值进行比较。由此产生的波形是DUT的误差。
如果该系统存在增益误差,它将在误差波形中显示为直流失调。该计算可以适用于具有任何增益的DUT,无论是反相还是同相。它还可以补偿本身具有低频稳定尾的信号发生器。DUT对低频输入的响应不会受到该建立时间的影响。
由于此类示波器主要针对速度而设计,因此为了确定更高分辨率下的误差,必须使用平均法。例如,如果示波器中使用的A/D只有8位分辨率,但精度优于8位,则可以对多个周期进行平均,以提高测量的有效分辨率。
问:还有吗?
A:然而,测量建立时间的第三种方法是直接查看输出。Data Precision Data 6000 可以直接数字化高达 5 V 的信号,具有 16 位精度和 10ps 分辨率。美中不足的是,该仪器依赖于使用比较器探头进行重复采样。每个采样点的波形一次由一位组成。因此,获得沉降特性可能非常耗时。当使用具有1kHz高频率的继电器式平顶发生器时尤其如此。
Q. 为什么数据手册有时会定义短期和长期稳定特性?
一个。建立时间的传统定义是从输入转换到放大器输出进入指定误差区并且不再离开的时间。这个概念相对简单明了。但是,在某些情况下,初始建立速度很快,然后长时间稳定到最终值。单电源放大器在下轨附近可能表现出这种特性。对于大瞬变,“热尾”是一种缓慢的漂移,在快速稳定到明显出色的初始精度后持续相对较长的时间。
当运算放大器内的电压电平变化由阶跃转换引起时,会产生晶体管之间的温度梯度。匹配的晶体管在暂时不同的温度下无法很好地跟踪。芯片的热时间常数决定了平衡恢复所需的时间。运算放大器旨在通过仔细放置器件和产生热对称的策略来防止或减少这些影响,但对于低电平高精度器件来说,这比为高速设计的器件更容易,因为会发生大而快速的功率摆动。
特别是,新的介电隔离工艺(如XFCB)在提高运算放大器的原始速度方面创造了奇迹,在最大限度地减少热尾的存在方面可能有一些困难。这是因为该过程为每个晶体管提供了一个单独的电介质“浴缸”。虽然这种介电隔离降低了寄生电容并大大加快了电气性能,但它也提供了隔热,减缓了热量散发到基板的速度。
长尾的严重程度取决于应用。例如,一些系统以与初始短期建立时间兼容的速率采样,并且不会受到长期漂移的严重影响。通信系统和其他系统,其中转换信号的频域特性是最重要的,是此类系统的例子。虽然长期建立误差会导致增益和失调的变化,但长期热尾对数字化信号失真产物的贡献最小。对于这些系统,频域测量(如失真产物)比建立时间等时域测量更重要。
另一方面,视频和扫描仪等系统可能会产生阶跃输入,然后是恒定值的长期平台。在此期间,运算放大器输出信号的重复A/D转换将跟踪长期建立特性。对于这些系统,了解运算放大器的长期建立特性非常重要。
下图显示了AD8036的长期和短期建立模式,AD0是一款单位增益稳定的高速箝位放大器,非常适合高速系统中的A/D驱动器。左图显示,在最初的大转换之后,输出仍比其长期最终值高出约09.300%。然而,右图显示,在大约16 ns之后,输出进入局部0.01%短期建立区域,某些系统可以对其进行有效采样。AD8036的失真极低(负载2 Ω时,二次和三次谐波下降3 dB以上),因此非常适合对这种性能至关重要的系统。

审核编辑:郭婷
上一篇:应用示例—ADC驱动器
下一篇:两级电流反馈放大器
龙腾半导体SGT MOSFET LSGT085R018在智慧农业无