时间:2023-06-18 14:08
人气:
作者:admin

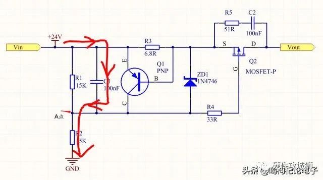
上图是一个限流恒流电路,当电流低于阈值时,输出电流由负载决定,当负载加重,输出电流达到阈值时,输出电流稳定在阈值保持恒定,负载再加重的话,输出电流也保持恒定,而输出电压Vout会随着负载加重而下降。下面具体分析。
图中R1和R2为分压电阻,使MOS管Q2的Vgs电压固定为12V.ZD1为稳压二极管,防止输入电压波动时,Q2的Vgs电压超过限制,保护MOS管。具体稳压管参数可根据MOS管规格书中Vgs限制参数来选择。电容C1为缓启动电容,刚上电时,因C1上电压为零,A点的电压最高,随着电容充电,充电电流越来越小,A点的电压逐渐下降,电容上的电压也越来越大,从而确保Q2的Vgs是缓慢增大的。实现Q2开关动作的缓启动。如下图:

当负载电流达到一个阈值时,即R3上的压降达到0.7V时(实际约为0.7V),Q1会导通。这个阈值约为0.7V/6.8R.为方便计算,我们将这个阈值约等于为100mA.
下面来讲讲这个电路是怎么实现限流恒流的。给输出加上一定的负载,当输出电流小于100mA时,Q1不工作,输出电流的大小完全由负载大小决定,调整负载,负载越重输出电流越大,当这个负载加重,欲使输出电流超过100mA时,R3上的电压使Q1的发射结导通,Q1导通工作,Q1导通后,MOS管的Vgs电容上存储的电压会通过Q1放电,Vgs电压会下降,随着Vgs电压下降(见下图),MOS管DS极间的等效电阻会加大,Vgs会下降到什么程度呢?
我们知道,根据MOS管的特性,Vgs电压的大小和DS极间的电阻大小是有关联的,当Vgs下降到某值,即DS极间的电阻增大到一定值时,整个回路的总阻抗保持不变,即虽然负载加重,负载阻抗减小了,但MOS管的DS极间的电阻增大了,从而限制了因为负载加重,输出电流想要超过100mA的这个趋势,而且因为Q1发射结的存在,整个回路的电流将被钳位为不超过100mA.最终MOS的Vgs将稳定在低于12V的一个值。
此时,若再接着加重负载,同理Vgs将继续减小,MOS的DS极电阻将继续增大,通俗的将就是,你负载阻抗减小的部分,我MOS管DS极间电阻给你补上,从而保证整个总阻抗不变,从而保证整个输出电流不超过100mA。

Vgs电容放电回路
以上同理,当负载减轻时,MOS管的Vgs电压会上升,DS极间电阻会减小,保证输出电流为100mA.本电路的关键点为MOS管,只要你理解了MOS管的输出特性,就能很好的理解以上。下面我们从MOS管的输出特性方面来阐述以上观点。下图是MOS管的输出特性曲线。

MOS管输出特性曲线
该电路能实现恒流的作用,主要是因为当电流超过阈值时,MOS管工作于可变电阻区,即上图的变阻区,根据上图,MOS管处于可变电阻区的A、B、C三种状态时,根据欧姆定律可知,A状态时,MOS管的DS电阻最小,C状态时,MOS管的DS电阻最大。也就是斜率越高,MOS管DS间的电阻越小。
当负载加重,即负载电阻减小时,为了保证回路的输出电流不变,只有将MOS管的DS极间电阻加大,我们在曲线图的横轴上画一条线和AB相交得到下图,即想要保证电流不变(同样大小的电流下),MOS管的DS极间电阻想要加大的话,只能由A状态变为B状态,而B状态的Vgs明显比A状态要小,B状态的Vgs为5V,而A状态的Vgs为6V,从而反证了,恒流状态下,负载加重,Vgs电压会减少的分析结果。如下图:
附上仿真图,上篇文章有些条友评论说,过流时MOS管会处于不停的开、不停的关的状态,这个电路没法使用。而根据以上分析,实际MOS管工作于可变电阻区,输出也很稳定,见下图。这个电路适用于电流负载不大且恒流精度要求不高的场合,三极管的发射结,随着温度变化和电流变化也不会始终恒定的为0.7V.



加重负载测试

继续加重负载,电流保持不变,输出电压稳定。
来源:https://www.toutiao.com/article/6889251234704785924/
审核编辑:刘清
上一篇:方波逆变电路的工作原理
龙腾半导体SGT MOSFET LSGT085R018在智慧农业无