时间:2023-06-18 15:09
人气:
作者:admin
在模拟集成电路中,常通过两种方式实现高增益运放,即增益提高运放(Gain-Boosted)和两级运放。相比两级运放,增益提高运放的优点为其仍然是一个单级运放(单极点运放),因此更容易在高增益的同时实现高带宽。但是相比两级运放其也具有明显的缺点,即增益提高运放是在cascode基础上实现,晶体管级联的方式决定了它的输出摆幅是不如两级运放的。虽然如此,在一些对输出摆幅要求不高,或者电源电压范围比较大的情况下,增益提高运放仍然具有显著的优势。
增益提高运放通过辅助运放实现增益提高,而辅助运放的频率响应无疑会影响运放的整体频率响应。如何设置辅助运放的带宽,以使得增益提高运放的单极点特性不被影响,是一个需要着重考虑的问题。
这是一篇发表于1991年的论文,碍于30年前电脑绘图工具的缺失,文中当年大佬们手绘的图在现在看起来有些复古且不清晰。本着完美主义的想法,笔者将需要用的图进行了重绘,因此本文可以认为是该论文的“高清汉化重置版”。当然,受限于笔者个人能力的不足,汉化过程中若有偏差,请读者多多谅解并指正。
本文所用到的变量及其含义说明如下表所示:


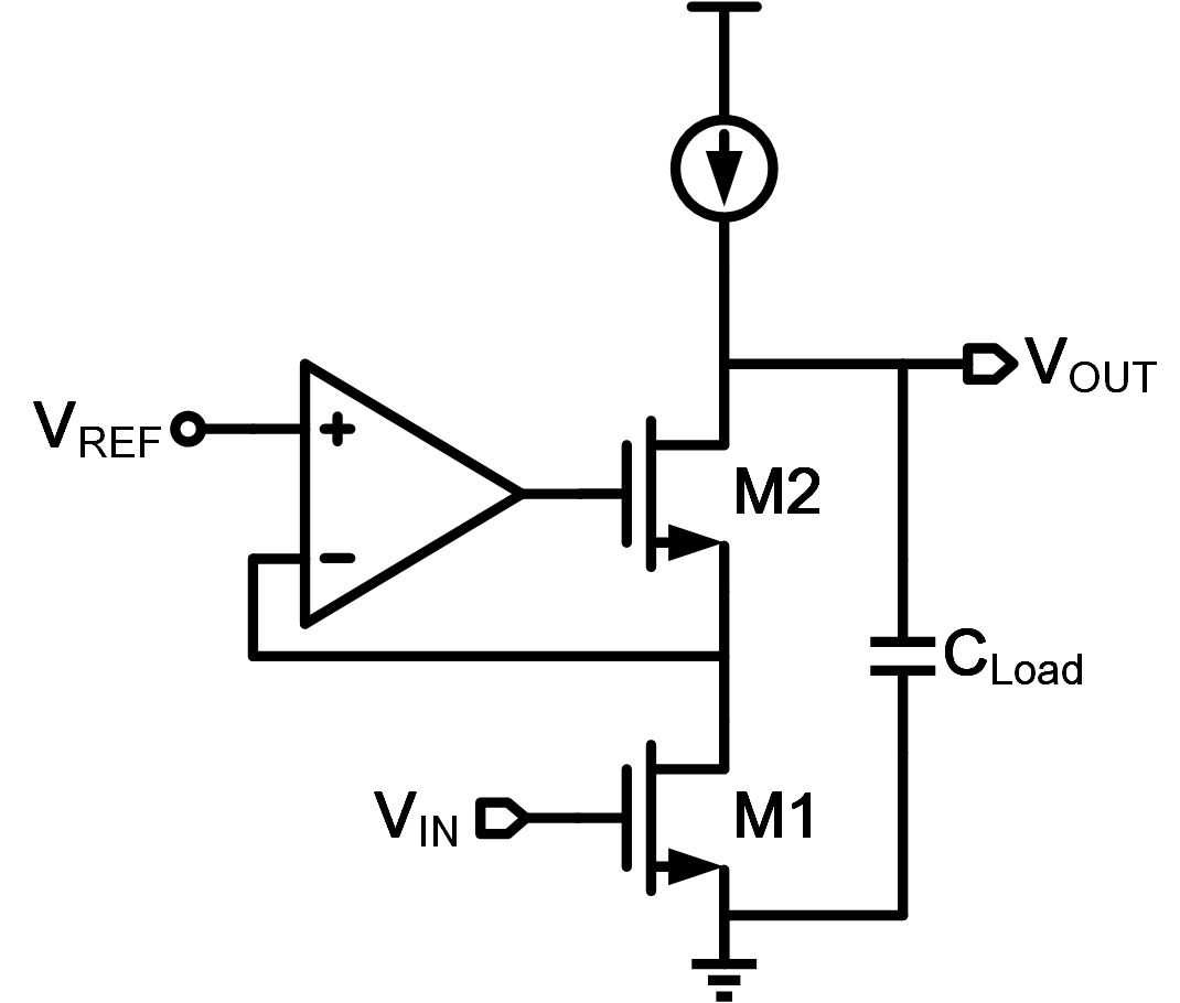
图1 增益提高运放简图
图1给出了一个简单的增益提高运放电路图,本文将以该运放作为对象进行分析,更为复杂的情况,如全差分,折叠共源共栅等本质上和图1所面对的情况是一致的。

图2 增益提高运放,辅助运放,原运放增益-频率波特图
如图2为增益提高运放增益,辅助运放增益,原运放增益三者的波特图。
首先从图2可以得到一个结论:相对总运放的单位增益频率,辅助运放不需要太快(即ω4不需要超过ω 5 ),即可不影响总运放的一阶滚降特性。
图2中,在DC处,增益所提高的值A tot /Aorig约为[1+A add (0)]。在频率ω>ω1时,输出阻抗主要由负载电容CLoad决定(电容阻抗小于输出电阻的阻抗),从而产生A add (ω)的一阶滚降特性。因此,辅助运放一阶滚降特性开始出现的点需要晚于ω1以不影响总运放的滚降特性,即ω2要满足ω 2 >ω 1 ,这等效于辅助运放的单位增益频率ω4要大于原运放的3dB带宽ω 3 。需要注意的是,总运放和原运放具有相同的单位增益频率。
上述分析表明为了得到总运放的一阶滚降效果,辅助运放不需要太快。因此,相比原运放,辅助运放可以采用更小的栅宽和栅长以及更低的电流。此外,如图1所示,辅助运放和M2形成了一个闭环,如果辅助运放太快,会引起环路不稳定问题。在该环路中,存在两个极点,一个为辅助运放的主极点,另外一个出现在晶体管M2的源极,同时该极点也是主运放的第二个极点:ω 6 。因此为了这个环路的稳定性考虑,需要将辅助运放的单位增益频率设置得低于ω 6 。综上,辅助运放单位增益频率ω4的安全范围可以表示为式(1):

本小节对增益提高运放阶跃响应的建立过程进行分析。首先还是给出一个原论文中的重要结论:相比频率响应中的一阶滚降特性,单极点建立的表现需要辅助运放具有更高的单位增益频率。
造成该结果的原因是因为出现了紧密但有间隔的零极点对(doublet)。

图3 增益提高运放中各种阻抗(归一化)频率波特图
图3给出了增益提高运放中各种阻抗随着频率变化的波特图,并对各种阻抗进行了归一化处理。
增益提高技术将输出电阻Zout提高了约[1+A add ]倍。辅助运放的增益Aadd在大于ω2后以-20dB/dec的斜率下降。当频率高于ω4后,Aadd小于1,这时输出电阻变为没有增益提高时的原运放输出电阻Z orig ,如图3所示。图3还给出了负载电容形成的阻抗Zload以及其和运放输出电阻并联形成的总阻抗Z tot 。仔细观察图3可以发现零极点对(doublet)出现在Ztot曲线的ω4处。
图3中,我们可以看到零极点对的出现主要是由于总阻抗Ztot在ω4之前出现两个拐点,且在ω4之前,Ztot的值偏离Zload与Zout的并联值。这是因为,使用辅助运放后,辅助运放的极点ω2出现在ω1附近,运放的输出阻抗因此会受到该极点的影响。这个影响可以等效为在输出阻抗上并联了一个小电容,该小电容和负载电容的比例为ω 1 /ω 2 (=ω 3 /ω 4 )。这个并联小电容会引起总的输出阻抗相比(Z load ||Z out )变小(变化值很小)。在ω 4 ,由于辅助运放增益提高的[1+A add ]变为1,该小电容的作用因此消失,输出阻抗变回Zload与Zout并联值。上述过程造成了图3中的零极点对。
零极点对的不完全抵消会严重恶化运放阶跃响应的建立过程。如果一个零极点对出现在运放开环传输函数的ωpz处,且零极点的间隔为Δω pz ,运放被应用在反馈系数为β的负反馈下,那么将会出现一个时间常数为1/ωpz的慢建立项。
图4给出了有/无零极点对情况下运放阶跃响应的建立过程,可以清晰地看出,零极点对引入慢建立项后,运放的建立时间明显恶化。

图4 快建立慢建立对比示意图
消除这个慢建立项的一个有效途径是让这个慢建立项足够快。如果零极点对引起的时间常数1/ωpz比闭环运放的主要时间常数1/βωunity小,那么运放的建立时间就不受零极点对影响。由于ωpz近似等于ω 4 ,ωunity为ω 5 ,因此可以得到ω4需要满足:


图5 辅助运放的单位增益频率安全范围示意图
本文从增益提高运放的频率响应和阶跃响应的建立过程出发,分析了增益提高运放中辅助运放带宽设计的约束,得到了辅助运放单位增益频率的安全设计范围,为设计者提供一些设计时的理论依据。不足之处请多多指正。
上一篇:分享一个限流恒流电路
龙腾半导体SGT MOSFET LSGT085R018在智慧农业无