时间:2023-06-12 14:53
人气:
作者:admin
电流监控器和雪崩光电二极管(APD)之间的压降随流过光电二极管电流监控应用的温度和电流而变化。因此,在光纤和仪表传输系统等应用中,检测平均光电二极管电流的能力对于高效的系统管理至关重要。
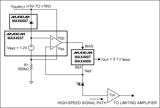
典型应用电路
MAX4007/MAX4008为精密、高边、高压电流监测器,专门设计用于监测光电二极管电流。这些器件为基准电流提供一个连接点 (REF),并提供一个监视器输出,该输出提供与基准电流成比例的信号。合适的APD(雪崩光电二极管)或PIN(正-固有-负)光电二极管连接在IC的REF引脚上,如图1所示。REF引脚为光电二极管的阴极提供源电流。

图1.采用MAX4007高边电流监测器的典型应用电路
由于光电二极管V-I特性的陡峭斜率,光电二极管两端电压的微小变化会导致其电流发生显著变化,从而改变光纤应用电路的总增益。光电二极管的压降随流过它的温度和电流而变化。典型压降(V偏见-在裁判MAX4007系列的电压为0.8V,保证最大值为1.1V。
图2显示了基准电压随REF电流I的变化而变化裁判.该图显示,在传统的非稳压电路V中裁判在0μA至4mA光电二极管电流范围内变化高达1.4V。VREF电压的这种变化在某些应用中可能是不可接受的。调节 REF 电压的一个主要挑战是 V偏见可高达76V。

图2.基准电压随 IREF 的变化
稳压器电路
图3所示的稳压器电路通过保持V的恒定压降解决了上述两个问题。供应到 V裁判.它由一个2.048V稳定基准(MAX6007)和一个低偏置电流运算放大器(MAX4037)和一个1.2V内部缓冲基准组成。电阻R1设置偏置电流。
在整个3V至248V电源电压范围内,运算放大器电源在2.048V (1.2V + 5.76V)电源上始终会出现差异。MAX4037运算放大器的输出馈入MAX4007的BIAS引脚,其REF引脚连接到运算放大器的反相输入。运算放大器吸收REF电压的任何变化,方法是将该电压固定在其同相输入端的电压(V供应- 2.048V)。MAX4037能够在整个1μA至4mA光电二极管电流范围内提供电流。

图3.用于MAX4007/MAX4008电流监测器的稳压电路
根据图2中的稳压输出曲线,可以得出结论,对于1μA至4mA光电二极管电流的变化,REF电压(V供应-在裁判) 恒定在 2.047V。图4显示,对于5mA、76mA和1mA的不同基准电流,该电压在3V至4V电源电压下保持恒定。

图4.V供应-在裁判与 V供应对于不同的偏置电流值
几个误差源引入了轻微的电压误差。一个是MAX4037运算放大器的失调电压,但失调电压非常低(±2.0mV),在整个温度范围内仅漂移100μV/°C。第二个是MAX6007的击穿电压变化,在整个电流范围内变化±1.3mV,在整个温度范围内变化75ppm/°C。尽管存在这些误差源,但所提出的稳压电路比非稳压电路有了显著改进。
结论
本应用笔记中提出的电路消除了MAX4007/MAX4008电流监测器两端压降的变化。因此,它在整个负载电流和电源电压范围内为光纤应用中的光电二极管提供稳定的已知电压。
审核编辑:郭婷
龙腾半导体SGT MOSFET LSGT085R018在智慧农业无