时间:2023-04-04 11:31
人气:
作者:admin
某些类型的负载在启动期间需要比运行时更大的电流。其他负载在启动期间可以限制为较低功率的电流,但需要更高的工作电流。本文介绍一种应用电路,该电路可在启动完成后自动调高或调低电源电路的过流保护电平。
介绍
在电源及其负载之间放置开关和保险丝可以控制和保护电源。对简单开关和保险丝的改进是集成电路,它在单个封装中实现相同的功能,无需移动部件,也无需维修。本文将展示MAX5976热插拔电源方案中的内部功率MOSFET和驱动器电路如何提供开关控制和保护。所需的过流保护水平由单个接地外部电阻器设置。
虽然具体的功能细节和特性各不相同,但大多数集成负载开关使用一套基本的工作原理。在启动期间,负载开关中的驱动器电路打开其MOSFET,同时监视负载电流和MOSFET开关的温度。如果在MOSFET完全导通之前启动电流达到编程的过流限值,则驱动器电路会短暂降低栅极驱动,使负载开关器件像恒流源一样工作。此操作模式可以在有限的时间内继续。如果在此间隔结束时输出未接近输入电压,负载开关将关断并置位故障状态输出以指示启动失败。如果输出在启动定时器结束之前成功上升,则置位电源就绪状态输出。
如果负载电流在启动后的任何时间上升到编程的过流限值以上,负载开关将充当电子断路器并关闭内部电源开关。这可以保护上游电源免受输出过载或短路情况的影响。
启动后更改过流阈值
某些负载设备在启动期间需要比运行时更大的电流。例如,具有大输入旁路电容的负载可能需要较大的充电电流,但上电后消耗的工作电流非常小。同样,带有电机的设备(例如磁盘驱动器)可能需要较大的旋转电流,但一旦达到速度,电机的消耗可能会少得多。
为了在这些情况下提供最佳保护,最好将过流保护阈值设置为接近较低的运行电流。然而,当负载开关(如MAX5976)箝位电流且输出电压无法上升时,这可能导致启动期间出现缺流情况。事实上,在这种情况下,输出电压甚至可能折返。
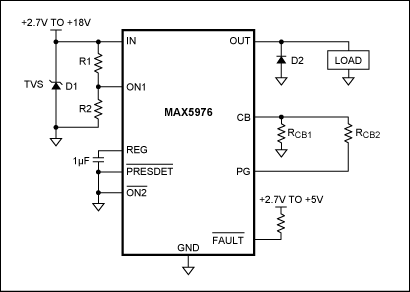
为了解决这个问题,一种简单的反相方案采用负载开关的漏极开路电源就绪输出(PG),在启动后并联第二个限流配置电阻。这种设计(图1)降低了启动完成后负载的可用电流。在启动期间,当输出电压低于输入时,PG输出拉低,电流限制由R设定CB1.输出上升且16ms电源就绪延迟过后,PG输出变为高阻抗。这允许Q1的栅极上升,连接第二个电阻R。CB2,与 R 并行CB1并降低过流阈值。

图1.PG 输出控制一个外部晶体管,以降低启动后的过流限制。
该电路的工作原理如图2所示,MAX5976启动至330μF、8.9Ω负载。最初,MAX5976将浪涌电流箝位至3A,由RCB1= 17.4kΩ。V之后外上来时,通过负载电阻的电流为1.3A。PG 输出在 V 后 16ms 变为高电平外上升,从而连接 RCB2= 12.1kΩ 与 R 并联CB1并将断路器限值降低到 1.25A。MAX5976断路器比较器可再容忍这种轻微过流情况4.8ms,然后关断。(如果过载较大,断路器比较器跳闸速度更快。

图2.图1所示电路启动至330μF、8.9Ω负载,R时为RCB1= 17.4kΩ 和 RCB2= 12.1kΩ。
相反,某些负载必须缓慢启动,以避免在输出电压斜坡上升时负载开关的内部MOSFET中功耗过大。然后,一旦MOSFET完全增强,就可以提供更高的电流而不会产生过多的损耗。在这种情况下,只需使用MAX5976的PG输出本身来控制并联配置电阻(图3)。启动完成后,PG输出变为高阻抗,断开并联电阻并增加负载可用电流。

图3.漏极开路PG输出,用于在启动后增加过流限制。
扩展概念
其他信号也可用于将电阻开关输入或切换出CB电路。这种灵活性为电源管理创造了广泛的可能性。例如,可以使用监控上电复位(POR)器件将启动时序延长至远远超过默认PG延迟。可能需要此功能才能容忍磁盘驱动器电机旋转到运行速度。
如需高度可配置的过流保护电路,可将集成负载开关与数字电位器(如MAX5434)结合使用。这种配置允许微控制器(或制造夹具)根据需要对过流限制进行编程,而无需更改物理组件。图4所示为该应用电路。

图4.MAX5976与非易失数字电位器MAX5434相结合,用于可编程过流限制。
在热约束至关重要的应用中,可以使用负温度系数(NTC)热敏电阻来设置电流限值。NTC热敏电阻提供了一个保护阈值,当负载开始过热时,该阈值会自动降低,从而防止早期故障恶化到无法恢复的程度。
结论
由于MAX5976和类似器件使用单个电阻来设置软启动和过流保护电平,因此对基本应用电路的简单更改可以适应具有广泛变化的启动和运行电流要求的复杂负载。很容易将集成负载开关的高集成度和性能与复杂的状态相关过流保护相结合。
审核编辑:郭婷
龙腾半导体SGT MOSFET LSGT085R018在智慧农业无