时间:2023-03-21 09:16
人气:
作者:admin
近年来,中国心血管病患病率及死亡率仍处于上升阶段,而实时的便携式心电监测能够及时地发现异常心电信号,提醒人们提前就医,避免危险病情的发生,因此近年来心电监测市场十分火热。TI在心电监测领域耕耘多年,从心电采集ADC,低功耗的电源到无线传输,均有相应的解决方案。所以,本文将为您介绍TI在ECG应用中的相关产品,帮助您快速完成硬件设计。
一.心电导联数量与ADC选型之间的联系
TI心电信号检测相关的ADC有很多,通道数也不尽相同,那究竟该选择哪一颗产品,往往会令人困惑,所以第一部分,我们总结了不同心电产品和TI ADC产品之间的关系,帮助大家理解并快速完成选型。
1.单导联心电ADS1291/ADS1292R
(1). 用途
单导联心电图是由一对心电电极所采集到的单路心电信号,应用在产品中常见的是胸前导联和双手导联,胸前导联适用于长时间的心电监测,最长一般有14天的连续记录,双手导联一般适用于短时实时的心电测量,体积小巧,方便随身携带,一般属于家用心电记录仪。单导联的心电图能初步筛查心脏早搏、房颤及各种心律不齐的心电表现。由于是单导联,所以一般不用做诊断,但是心脏病多有瞬发性,及时捕捉异常心电信号,对后续医生的判断也是意义的。单导联心电主要目的在于未病早发现和术后随访。
(2). 电极分布及导联示意
Lead I: I = LA – RA,LA是left-arm电极, RA是right-arm电极。
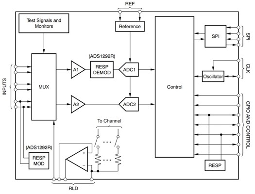
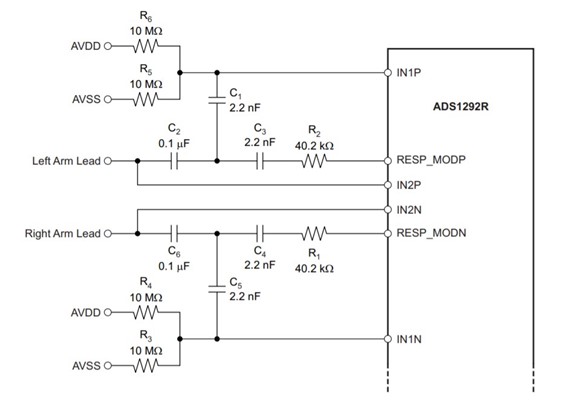
ADS1292R:单导联+呼吸检测,通道1被用来做呼吸检测。至少需要2个电极,右腿驱动的输出电极可以与LA或RA共用。


图 2 ADS1291, ADS1292R内部架构及外部连接方式
(3). TI相关参考设计
多参数患者生命体征监护仪前端参考设计
用于个人健康监视的多参数、生物信号监视器参考设计
2. 三导联、五导联心电ADS1292,ADS1293,ADS1295:
(1). 用途
三导联或五导联心电一般用来做24小时的心电信号记录。这个24小时的数据是诊断心脏问题的常用工具。
(2). 电极分布及导联示意
导联名称:
Lead I: I = LA - RA
Lead II: II = LL – RA
通过Lead I和Lead II可以求出以下导联:
Lead III: III = LL - LA
aVR = -(I + II)/2 = RA - (LA + LL)/2
aVL = I - II/2 = LA - (RA + LL)/2
aVF = II - I/2 = LL - (RA + LA)/2
WCT(Wilson Central Terminal) = (RA + LA + LL)/3,五导联中,一般会加一个胸部导联,Lead V1威尔逊中心节点会作为胸部导联的参考电压。胸部导联Lead V1 = V1 – WCT。

图 3 三导联心电图连接
ADS1292做三导联:
至少3个电极,右腿驱动的输出电极可以与LA,RA或LL共用。大部分的设计中,3导联就是三个电极。测量两个导联Lead I和Lead II,还可以算出另外4个导联。所以,ADS1292的五导联是需要用软件计算得出来的。
ADS1293做三导联:
同ADS1292。

图 4 ADS1293 三导联心电连接图
ADS1293做五导联:
实际上5个电极可以获得6个导联的信号,有一个电极还是右腿驱动。一般来讲5导联需要加一个胸导。

图 5 ADS1295 五导联心电连接图
(3). TI相关的参考设计
具有蓝牙低能耗特性的无线心率监测器
3. 十二导联心电ADS1298
12导联心电图结合了Einthoven,Goldberger和Wilson的导联系统,从而提供有关垂直和水平方向心脏的信息。 12导联心电图是诊断心电图的黄金标准。使用12导联心电图,基本上可以测量所有心脏活动。目前在便携式心电中常见的形式是绑带形式。
| 12导联 | 定义 |
| Lead I definition | LA – RA |
| Lead II definition | LL –RA |
| Lead III definition | LL-LA |
| aVR definition | -(I + II)/2 |
| aVL definition | I - II/2 |
| aVF definition | II - I/2 |
| Lead V1 definition | V1 – WCT |
| Lead V2 definition | V2 – WCT |
| Lead V3 definition | V3 – WCT |
| Lead V4 definition | V4 – WCT |
| Lead V5 definition | V5 – WCT |
| Lead V6 definition | V6 – WCT |
| 电极数量 | 10 |

图 6 十二导联心电图连接
参考设计:ADS1298ECG 模拟前端性能演示套件
4. 十二导联以上心电ADS1294, ADS1296, ADS1298
在一些应用中,需要获得更多的导联信息以获得更全面的心脏活动信息。例如,十八导联心电能够同步观察左心室各壁,右心室等全部心室的心电情况。一般可以使用2片ADS1298。
针对于其它导联数量的需求,有时还需要呼吸检测(需要使用尾缀带R的版本),ADS1294,ADS1296,ADS1294R, ADS1296R一般用在大于十二导联上,组合起来一起使用,一般来讲增加的导联数量都是胸导。
二. ADS129X系列的外围器件推荐
1.电源
对于这个系列的产品而言,ADC需要两个电源供电,一个是模拟部分的供电,一个是数字部分的供电。因为模拟部分和数字部分都是一个范围供电,对于不同的客户而言,会结合电极的输出信号范围,选择单极性电源或双极性电源以及电源的幅值。
单极性电源:
模拟供电:2.7V-5.25V,数字供电:1.65V-3.6V
5V转3.3V,推荐TPS7A20,静态电流极低仅有6.5uA,同时用法非常简单。

图 7 TPS7A20应用示例
在两节干电池的便携式ECG中,还会需要一个升压芯片TLV61220至3.3V给数字部分供电,然后再用TPS7A20降压至3.0V作为模拟供电。
TLV61220:静态电流只有5.5uA,在典型工作条件下效率高达 95%,能够满足便携式ECG长时间使用的需求。


图 8 TLV61220应用实例及效率曲线
双极性电源供电:
一般来讲,+-2.5V会从3.3V往下转,这里我们推荐一个电荷泵TPS60403,先把3.3V转成-3.3V,然后TPS72301从-3.3V转成-1.8V。


图 9 TPS60403和TPS723应用实例
2.蓝牙芯片
目前,在便携式ECG中,数据除了需要存储在SD卡中以外,也需要能够通过蓝牙把数据传输至手机端。下面是我们目前在便携式ECG中主推的3颗蓝牙,基本指标如下对比表所示。
| CC2640R2L | CC2640R2F | CC2642R | |
| Protocols | Bluetooth 5.1 | Bluetooth 5.1 | Bluetooth 5.1 |
| Type | Wireless MCU | Wireless MCU | Wireless MCU |
| CPU core | Arm Cortex-M3 | Arm Cortex-M3 | Arm Cortex-M4F |
| Features | LE 1M PHY | LE 1M PHY | LE 1M PHY |
| LE 2M PHY | LE 2M PHY | LE 2M PHY | |
| LE Coded PHY (long range) | LE Coded PHY (long range) | LE Coded PHY (long range) | |
| BLE Mesh | |||
| Direction finding/AoA | |||
| RAM (KB) | 20 | 20 | 80 |
| Flash (KB) | 128 | 128 | 352 |
| GPIO | 15 | 10 | 31 |
| 31 | 14 | ||
| 15 | |||
| 31 | |||
| Peripherals | 1 UART | 1 UART | 12-bit ADC 8-channel |
| 12-bit ADC 8-channel | 12-bit ADC 8-channel | 2 SPI | |
| 2 SPI | 2 SPI | 2 UART | |
| 2 comparators | 4 timers | 4 SPI | |
| 4 timers | 8-bit DAC | 4 timers | |
| 8-bit DAC | I2C | 8-bit DAC | |
| I2C | I2S | I2C | |
| I2S | Sensor controller | I2S | |
| Security | Cryptographic acceleration | Cryptographic acceleration | Cryptographic acceleration |
| Debug security | Debug security | Debug security | |
| Device identity | Device identity | Device identity | |
| Software IP protection | Software IP protection | Software IP protection |
(1). CC2640R2L

图 10 CC2640R2L内部资源
(2). CC2640R2F

图 11 CC2640R2F内部资源
(3). CC2642R

图 12 CC2642R内部资源
3.充电管理芯片
目前从市场的应用上看,主要以干电池或纽扣电池为主,使用锂电池供电的方式并不多。主要的原因是,当前便携式ECG的主要应用场景还是在医院监测病人的心脏状况,所以对设备使用的及时性就显得更加重要,对锂电池的充电显然没有干电池或者纽扣电池换电更迅速。
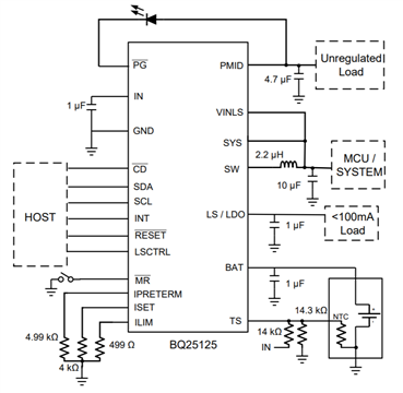
这里我们推荐一颗新产品:适用于可穿戴设备和物联网的低 IQ 高度集成电池充电管理解决方案BQ25125,它的主要优势在于,集成了一颗降压芯片buck和一颗LDO,可以满足ADS119X和ADS129X系列的电源轨需求,同时,超低的静态电流也能保证产品的续航时间。

图 13 BQ25125典型应用框图
4.电压参考
当采用3V 电源时,VREF = (VREFP – VREFN) =2.5V,当采用5V 电源 VREF = (VREFP – VREFN)= 4.096V。
这里我们推荐REF5025和REF5040即可,目前根据市场上的使用情况来看,ADC内部的参考就可以满足使用的需求。
审核编辑:郭婷
龙腾半导体SGT MOSFET LSGT085R018在智慧农业无