时间:2023-03-21 09:11
人气:
作者:admin
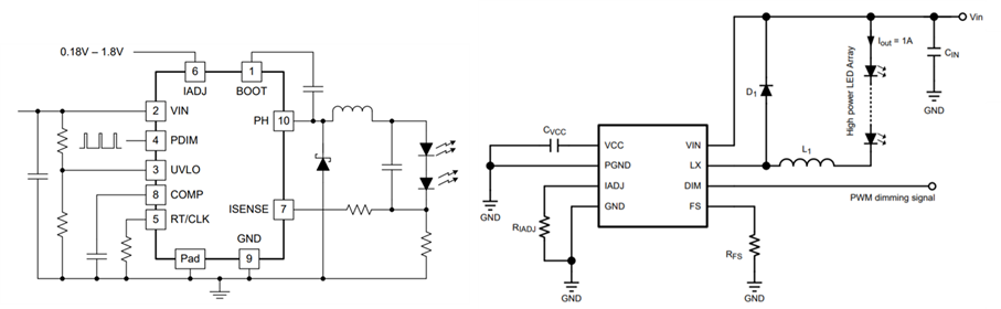
在低压调光应用领域,通常会采用Buck降压调光驱动器,具有高效率、高集成度和低成本等优势。对于Buck降压调光驱动器,存在High-side Buck和Floating Buck两种输出拓扑。如图1所示,Floating Buck中,灯串和电源输出并联;High-side Buck中,灯串直接连接输入,和滤波电感串联。相比Floating Buck,High-side Buck对于灯串短路到地的工况,可以完成有效保护,可靠性更高。

图1:High-side Buck 和Floating Buck拓扑
同时,在High-side Buck拓扑,为了驱动高侧的MOSFET,线路中存在BOOT电容。在每次二极管导通过程中,芯片内部路径会对BOOT电容充电。在输入和输出压差较低、调光频率较低和调光占空比较低的条件下,二极管的导通时间较短,BOOT电容能量衰减较快,会触发BOOT电容欠压保护,造成驱动光源闪烁。解决由于BOOT电容欠压造成的闪烁问题,可以选择增大输入输出压差、增大调光频率和更换Floating Buck调光拓扑。
一个可行的方式是,在调光占空比较低的条件下,封锁驱动器输出,如图2所示。

图2:一种在低调光占空比下封锁输出的方法
在外部调光信号占空比大于设定值时,滞环回比较器输出为高,使能驱动器输出;在外部调光信号占空比大于设定值,滞环比较器输出为低,封锁驱动器输出。其中,滞环比较器的上阈值和下阈值如如下所示。


图3:滞环比较器的开关特性
同时,需要合理地设置低通滤波器的截止频率,此处设置为三分之一倍的调光频率

本文针对High-side Buck,在低压差、低调光频率和低调光占空下的闪烁问题,提出一个基于占空比的关断的方案,可有效解决此应用问题。
审核编辑:郭婷
上一篇:运放上闪耀:照明中的注意事项
龙腾半导体SGT MOSFET LSGT085R018在智慧农业无