时间:2023-03-29 11:02
人气:
作者:admin
本应用笔记介绍了使用电流检测放大器、差分放大器和仪表放大器测量智能手机、平板电脑、笔记本电脑和USB配件中的电池充电和放电电流。它将高端电流检测放大器与低侧差分放大器进行比较,并推荐电流检测电阻的选择标准。本文介绍了高压断路器,用于在故障和短路时提供系统过流保护。包括可变线性电流源和可编程0–5A电流源的应用电路。
电流测量(即监控流入和流出电子电路的电流)是设计人员的一项基本技能,在广泛的应用中是必需的。应用示例包括过流保护、4–20mA 系统、电池充电器、高亮度 LED 控制、GSM 基站电源和 H 桥电机控制,您必须知道流入和流出可充电电池的电流比率(即仪表功能)。
随着越来越多的应用变得便携,对专用电流监测器的需求也在增加,这些电流监测器以小型封装和低静态电流完成其任务。以下讨论涵盖低端和高边电流监视器,并包括其架构和应用。
高边还是低边显示器?
大多数电流测量应用采用低边原理,其中检测电阻与接地路径串联(图 1),或采用高端原理,其中检测电阻与热线串联(图 2)。这两种方法在不同领域进行了权衡。低侧电阻会在接地路径中增加不需要的外来电阻。但是,与高端电阻相关的电路必须处理相对较大的共模信号。此外,如果图1中的运算放大器的GND引脚以R的正极为参考。意义,则其共模输入范围必须扩展到零以下,即 GND - (R意义× I负荷).

图1.低边电流监视器的原理。

图2.高端电流监视器示例。
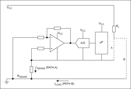
但是,不要让低边测量电路的简单性导致忽视高边方法的优点。各种故障可以绕过低侧监视器,从而使负载承受危险且未检测到的应力(图 3)。请注意,通过路径 A 连接的负载受到监视,但通过路径 B 的意外连接会绕过监视器。另一方面,直接连接到电源的高边监视器可以检测任何下游故障并触发适当的纠正措施。高边监视器也非常适合底盘用作接地电位的汽车应用。

图3.如果负载意外接地,路径 B 可能会承载危险的高电流。
传统高边监听
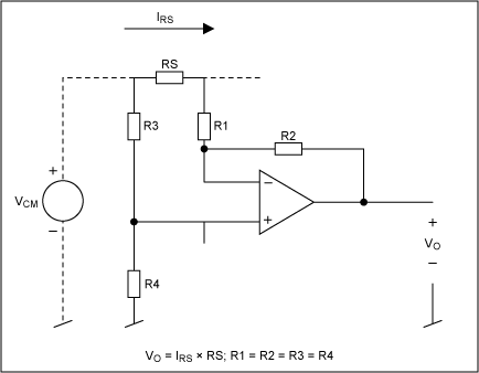
以前,这两种方法的许多实现都是基于分立元件或半分立电路。这种高边监视器最简单的形式需要一个精密运算放大器和几个精密电阻。高边测量的一种常见方法是使用经典的差分放大器,它用作增益放大器和从高端到地的电平转换器(图 4)。虽然这种分立电路被广泛使用,但它有三个主要缺点:
输入电阻(等于R1)相对较低。
输入通常表现出较大的输入电阻差异。
电阻必须匹配得非常好才能获得可接受的共模抑制比(CMRR):任何电阻值的偏差为0.01%,CMRR降至86dB,0.1%偏差将其降低至66dB,偏差为1%则降至46dB。
高边电流监测迫使为此目的开发了许多新的集成电路。另一方面,低边测量并没有推动许多新的、有趣的IC的发展。

图4.差分放大器是高端电流测量的基本元件。
集成差分放大器
由于引入了许多包含精密放大器和良好匹配电阻的IC,差分放大器在高端电流测量中的使用变得更加方便。这些器件提供大约 105dB 的 CMRR。例如MAX4198/MAX4199(图5)。这些IC采用8引脚μMAX封装,可实现110dB的典型CMRR,增益误差优于0.01%。

图5.集成差分放大器(MAX4198/MAX4199)具有非常高的CMRR。
专用高边监视器
另一种高端电流测量方法是包含执行测量所需的所有功能的IC。它们在存在高达 32V 的共模电压时检测高端电流,并提供与目标电流成比例的以地为参考的电流或电压源输出。电源管理、电池充电和其他必须精确测量或控制电流的应用都可以从这些专用电流检测放大器中受益。
Maxim的高边电流检测放大器采用电流检测电阻,位于电源正端和监控电路的电源输入之间。这种布置避免了接地层中的外来电阻,大大简化了布局,并且总体上提高了整体电路性能。Maxim的单向和双向电流检测IC包括带或不带内部检测电阻的双向器件。双向放大器包括一个用于指示电流方向的符号引脚。
这些单向和双向电流检测IC包括具有可调增益、+20V/V、+50V/V或+100V/V固定内部增益、内部增益以及单路或双路比较器的型号。它们采用小型封装,可满足紧凑型应用的严格要求。
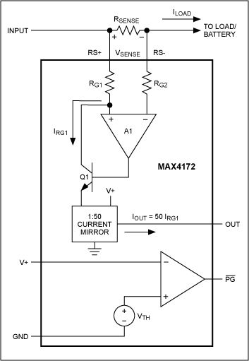
Maxim所有高边IC监测器的共同点是能够提供以地为参考的电压或电流输出,只需很少或无需额外的元件。输出信号与测得的高端电流成正比,其共模电压可高达32V。图6至图9显示了集成高边电流监视器的一些可用架构。注意,MAX4172电流源输出与R两端的电压成正比意义.
新型高边监视器的公式表明,外部电阻对CMRR的影响不再是问题,因为MRR(通常>90dB)现在完全由集成放大器决定。将电流测量功能集成到单个IC中具有以下优点:
对有源和无源集成组件的严格公差
出色的温度系数 (TC)
体积小
低功耗
易于使用

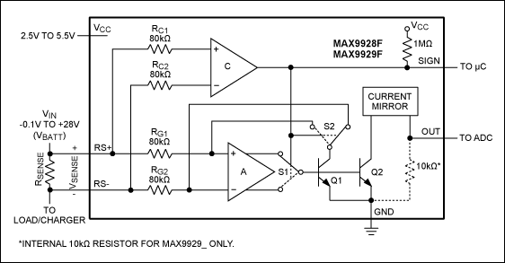
图6.这是双向高边电流监测器(MAX9928/MAX9929)的简化原理图,包括用于电流方向的SIGN输出。

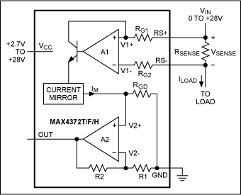
图7.单向高边电流监测器(MAX4372)。

图8.另一个单向高边电流监测器(MAX4172)。

图9.另一种用于单向高边电流监测器的架构(MAX4173)。
选择RSENSE时的注意事项
在设计任何类型的电流监测器时,仔细考虑分流电阻器(RSENSE)是一个重要而必要的部分。RSENSE的选择应遵循以下标准:
电压损失:高RSENSE值会导致电源电压因IR损失而降低。最低的RSENSE值给出最小的电压损失。
精度:高RSENSE值使您能够更准确地测量低电平电流,因为电压偏移和输入偏置电流偏移相对于感测电压不那么重要。
效率和功耗:在高电流水平下,RSENSE中的I²R损耗可能很大,因此在选择电阻器值和功耗额定值(瓦数)时要考虑到这一点。感应电阻器中的过热也会导致其值漂移。
电感:如果ISENSE具有较大的高频分量,则RSENSE必须具有较低的电感。线绕电阻器具有最高的电感。金属膜电阻器稍好一些,但建议使用低电感金属膜电阻器(可用值低于1.5Ω)。与金属膜和线绕类型(即,绕芯螺旋缠绕)不同,低电感金属膜电阻器由金属的直带组成。
成本:对于RSENSE成本存在问题的应用,使用PCB迹线作为感测电阻器(图10)是一种替代方法。由于铜电阻不准确,您需要使用电位计调整满刻度电流值。在经历广泛温度变化的系统中,铜的电阻温度系数相当高(约0.4%/°C)。

图 10.该高边电流监测器(MAX4172)采用PCB走线用于R。意义.
高边监视器应用
图11中的电路是一个可变线性电流源。IC1将R1电流转换为成比例的输出电压,使稳压器(IC2)能够产生稳定的输出电流。要设置特定的、受监管的 I外电平在 0mA 和 500mA 之间,在 I 时施加 5V 至 0V控制(5V 组 I外= 0mA,0V 设置 I外= 500mA)。作为替代方案,您可以引入如图所示的D/A转换器,以提供I的数字控制外.对于12位分辨率(60μA/LSB),DAC可以是并行输入MAX530或串行输入MAX531。对于10位分辨率(250μA/LSB),DAC可以是并行输入MAX503或串行输入MAX504。

图 11.可变线性电流源(MAX603)。
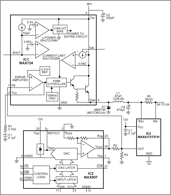
图12电路为0–5A可编程可变电流源。该器件可产生 0A 至 5A 电流,顺从范围为 4V 至 28V,具有两个优势:12 位 D/A 转换器使其可进行数字编程,开关模式降压稳压器 (IC1) 使其比采用线性调整管的替代电流源效率更高。应用包括过流保护、4–20mA 系统、电池充电器、高亮度 LED 控制、GSM 基站电源和 H 桥电机控制。

图 12.0–5A可编程电流源(MAX4173)。
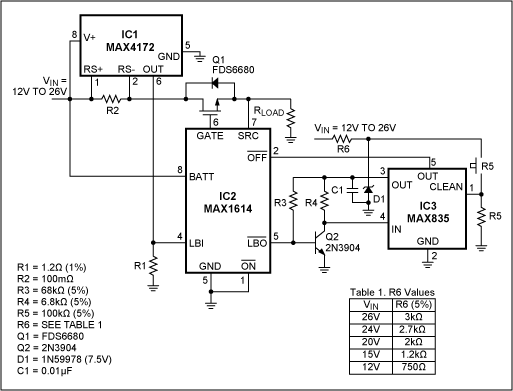
通用串行总线(USB)的广泛使用导致2.7V至5.5V范围内的电源轨出现了各种过流保护电路,但很少有产品可用于高于该范围的电压。图13中的断路器采用高达26V的电源电压工作,并在编程电流门限下跳闸。

图 13.高压断路器(MAX4172)保护电压至26V。
审核编辑:郭婷
上一篇:新能源汽车IGBT
龙腾半导体SGT MOSFET LSGT085R018在智慧农业无