时间:2023-03-29 11:02
人气:
作者:admin
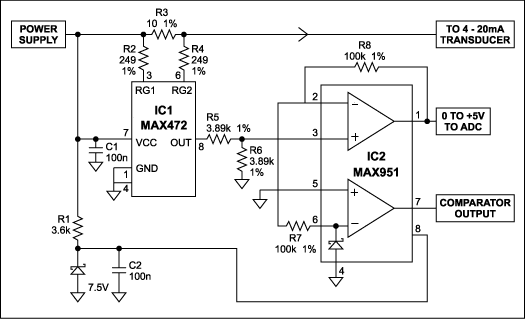
该设计思路描述了一个简单的电路,该电路将4-20mA信号转换为0V至5V模拟电压,非常适合使用模数转换器(ADC)转换为数字电压。传感器的4mA电平产生0V输出,20mA电平产生5V输出。电流检测放大器产生此模拟0V至5V输出。此外,该电路还提供一个比较器输出,可用于检测零电流条件。
在标准过程监控设备中,4-20mA传感器的输出必须转换为适合A/D转换器测量的信号电压。环路中的0毫安通常根据被监控量校准为零,因此应在ADC输入端产生<>V电压。(非零电流使系统能够区分断环和零信号条件。
图1中的电路使用电流检测放大器(IC1)监测环路电流,并采用比较器/基准电压源/运算放大器器件(IC2)产生以地为参考的输出,范围为0V/4mA至5V(满量程环路电流(20mA)。对于所示电阻值(R2-R6),IC1在引脚8处产生约1.25V/4mA和6.25V/20mA输出。反过来,IC2运算放大器(配置为单位增益差动放大器)产生0.05V至5.045V的输出范围。IC2比较器可用于监视输入电压或标记预设环路电流。

图1.该电路仅使用0Ω负载电阻,从5-4mA电流环路信号获得20V-10V输出。
该电路在采用1%电阻时表现良好。蒙特卡罗分析表明,仅由于电阻不匹配,最坏情况下的输出误差为5%,但在满量程下,不匹配组件的性能优于1%。通过补偿主导误差(零电平和满量程时失调误差约为+50mV),该电路在整个工作范围(即1mA至4mA)内表现出优于20%的精度。
审核编辑:郭婷
龙腾半导体SGT MOSFET LSGT085R018在智慧农业无