时间:2023-03-16 10:01
人气:
作者:admin
例解说:
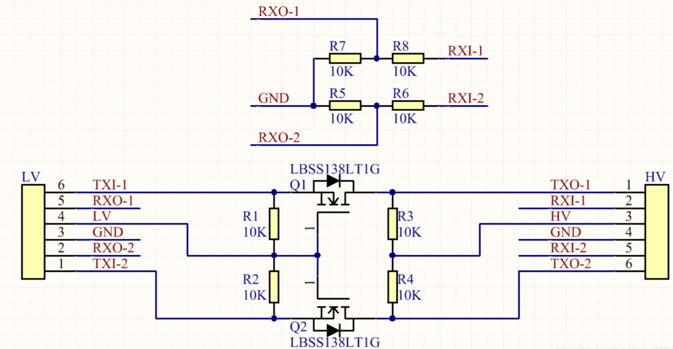
发送一路
当LV连接器的TXI-1为3V3高电平信号(LV排针接3V3,HV排针接5V)时,Q1 mos管的栅极和源极之间的压降为0V(TXI-1与LV排针之间的电压),此时Q1 mos管不导通,TXO-1被R3电阻拉高,输出5V高电平。
当LV连接器的TXI-1为0V低电平信号(LV排针接3V3,HV排针接5V)时,Q1 mos管的栅极和源极之间的压降为3V3(TXI-1与LV排针之间的电压),此时Q1 mos管导通,TXO-1与TXI-1电平相等,输出0V低电平。

当HV连接器的TXO-1为5V高电平信号(LV排针接3V3,HV排针接5V)时,Q1 mos管的栅极和源极之间的压降为0V(TXI-1与LV排针之间的电压),此时Q1 mos管不导通,TXI-1被R1电阻拉高,输出3V3高电平。
当HV连接器的TXO-1为0V低电平信号(LV排针接3V3,HV排针接5V)时,Q1 mos管的栅极和源极之间的压降为0V(TXI-1与LV排针之间的电压),此时Q1 mos管不导通,单是Q1 mos管的寄生二极管导通,压降为0.3V,TXI-1电平为0.3V,输出0.3V低电平(属于低电平)。
发送二路
当LV连接器的TXI-2为3V3高电平信号(LV排针接3V3,HV排针接5V)时,Q2 mos管的栅极和源极之间的压降为0V(TXI-1与LV排针之间的电压),此时Q2 mos管不导通,TXO-2被R4电阻拉高,输出5V高电平。
当LV连接器的TXI-2为0V低电平信号(LV排针接3V3,HV排针接5V)时,Q2 mos管的栅极和源极之间的压降为3V3(TXI-1与LV排针之间的电压),此时Q2 mos管导通,TXO-2与TXI-2电平相等,输出0V低电平。
当HV连接器的TXO-2为5V高电平信号(LV排针接3V3,HV排针接5V)时,Q2 mos管的栅极和源极之间的压降为0V(TXI-2与LV排针之间的电压),此时Q2 mos管不导通,TXI-2被R2电阻拉高,输出3V3高电平。
当HV连接器的TXO-2为0V低电平信号(LV排针接3V3,HV排针接5V)时,Q2 mos管的栅极和源极之间的压降为0V(TXI-2与LV排针之间的电压),此时Q2 mos管不导通,单是Q2 mos管的寄生二极管导通,压降为0.3V,TXI-2电平为0.3V,输出0.3V低电平(属于低电平)
接收路
RX接收端只是简单的用2个电阻分压,将5V电平信号转换为2.5V电平信号,因为2.5V在3.3V单片机系统的高电平电压范围内,会被识别为高电平,但是建议使用合适的电阻将电平分压到3.3V。
下一篇:无源互调到底是怎么来的?
龙腾半导体SGT MOSFET LSGT085R018在智慧农业无