时间:2023-03-07 14:26
人气:
作者:admin
在本设计笔记中,开关稳压器MAX634与电荷泵配合工作,产生可调、稳定的负输出电压,效率高。该电路将 5V 转换为 -12V 至 -22V 的可调负输出,用作 LCD 的背板偏置电源。
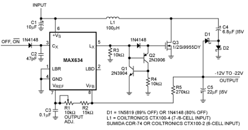
图1所示电路将5V转换为-12V至-22V可调输出,适合用作LCD的背板偏置电源。该电路包括一个开关稳压器,用于将输入电压升压至高正电压(Q3顶部),以及一个电荷泵,用于将该电平转换为负输出电压。该方案提供良好的负载调整率,并允许使用经济的低侧 n 沟道 MOSFET 开关 (Q3)。效率(整个输出范围为90%左右)超过了大多数反相拓扑转换器(图2)。

图1.该开关稳压器采用分立元件电荷泵(D1、D2、C4和C5)工作,以产生可调、稳压的负输出电压。

图2.图1电路在较高负载电流下表现出出色的效率。
Q1 和 Q2 形成一个 SCR,当内部电源开关(VS 和 LX 端子之间)关闭时,该 SCR 开启。SCR动作使Q3的栅极电容放电,使其可以快速关断。电位计R1调节输出电压。
如果电池电压超过输出电压的绝对值,则输出不会像普通升压稳压器那样跟踪输入。相反,电荷泵和反馈环路保持正确的输出值,成本是高噪声和低效率(低于等效线性稳压器)。
审核编辑:郭婷
下一篇:开关电容稳压器提供电流增益
龙腾半导体SGT MOSFET LSGT085R018在智慧农业无