时间:2023-02-24 16:26
人气:
作者:admin
本应用笔记提供了使用标准串行端口将A/D转换器连接到PC的示例。CS 线路和 SCLK 线路分别由 RTS 和 DTR 线路模拟。转换数据显示在数据集就绪 (DSR) 行上。给出了示例C代码来演示应用电路。
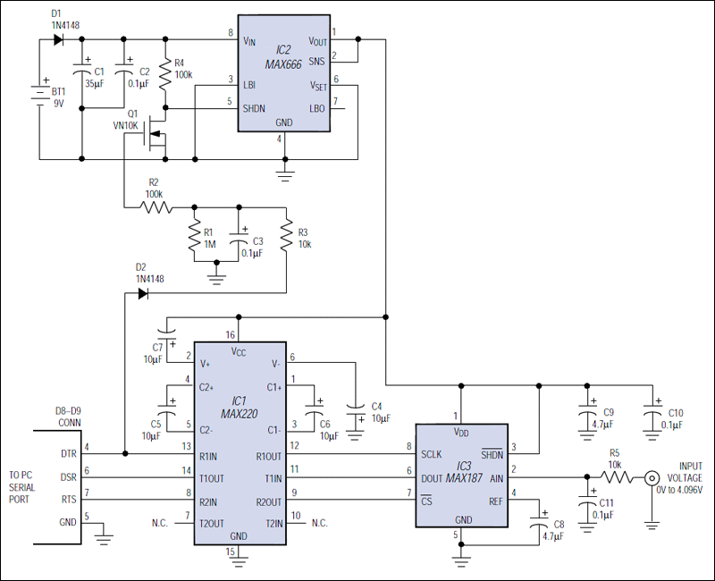
图1所示电路执行通常由微控制器执行的任务,即从PC的串行端口驱动12位A/D转换器(ADC)。功耗低:2mA 工作电流在停机模式中降至仅 15μA。

图1.该微功耗电路使PC的RS-232串行端口能够控制12位A/D转换器(IC3)。
与PC的接口是RS-232端口,而不是UART的发射器/接收器线路。端口的请求发送 (RTS) 线路提供芯片选择信号,其数据终端就绪 (DTR) 线路提供同步时钟信号。单电源RS-232接口芯片(IC1)将这些信号从RS-232电平转换为CMOS逻辑电平(并在此过程中反相)。转换数据显示在数据集就绪 (DSR) 行上。
IC3 是一款 8 引脚 DIP,包括一个 12 位 ADC、基准电压源、采样保持、串行接口和时钟发生器,以及一个由片选 (/CS)、串行时钟 (SCLK) 和数据输出 (DOUT) 组成的 3 线数字接口。转换由/CS上的高低转换启动,耗时不到8.5μs。转换结束由DOUT上的高电平指示,将12位结果存储在转换器的输出移位寄存器中。PC 通过计时 DTR 读取此结果,同时对 DSR 进行 12 次采样。
作为老款(10mA)MAX232的低功耗版本,MAX220仅消耗0.5mA电流。如果功耗不是问题,则任一器件都适合将转换器的SCLK、DOUT和/CS信号电平转换至RS-232电平。电源由9V电池通过线性稳压器(IC2)供电,其输出容量为40mA。该电路仅消耗2mA电流,因此额外的容量可用于为外部传感器或放大器供电。
当DTR为高电平时,Q1导通并允许电路正常工作。C3上的电荷允许Q1在DTR短暂的负时钟脉冲期间保持导通。当DTR变为低电平超过100ms时,C3放电并关闭Q1,允许IC2进入关断状态。在这种情况下,电路的电源电流基本上是IC2—15μA(最大值和5μA(典型值)。

图2.图 1 的时序关系。
审核编辑:郭婷
龙腾半导体SGT MOSFET LSGT085R018在智慧农业无