时间:2023-02-24 16:34
人气:
作者:admin
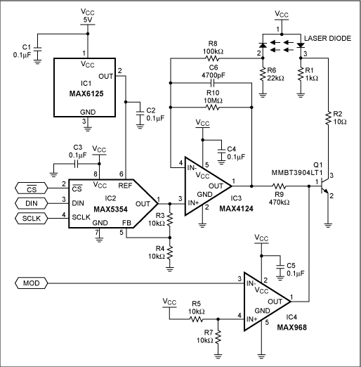
下图中的电路包括一个具有10线串行输入的3位数模转换器(DAC),该转换器以恒定的平均光输出功率工作并保持可见光半导体激光管。独立的数字输入线(MOD)使具有漏极开路输出(IC4)的比较器能够通过脉冲半导体激光管通过Q1来实现数字通信。
许多半导体激光管包括一个光电二极管,其产生与激光束的强度(光功率)成比例的电流。然而,这些光电二极管中的大多数响应时间相对较慢,无法跟踪典型调制半导体激光管的峰值光功率。相反,这些设备的驱动电路通过监控相对平均光功率来控制激光器。
下图中的电路包括一个具有10线串行输入的3位数模转换器(DAC),该转换器以恒定的平均光输出功率工作并保持可见光半导体激光管。独立的数字输入线(MOD)使具有漏极开路输出(IC4)的比较器能够通过脉冲半导体激光管通过Q1来实现数字通信。选择电路元件是为了最小化布局和成本。

该电路提供可见光激光二极管调制和功率输出的数字控制。
电阻R6将光电二极管电流转换为可用电压,该电压施加于基于高速运算放大器IC3的“泄漏”积分器的反相输入端。积分器平滑调制中的变化,并防止反馈回路试图调节激光脉冲。积分器漏电(R10),以确保补偿平均功率的向下和向上变化。
因此,积分器通过监测R1两端的电压并将其与DAC的预设电压进行比较,为Q6创建误差信号和基极驱动。DAC的基准电压(IC1)为2.5V,但其输出电压缓冲器的增益为2V/V,使DAC输出的调节范围为0至5V。Q1 的标称基极电压由 DAC 输出设置,通过调节流经半导体激光管的电流来控制光功率。
R9提供隔离,当Q3的基极短路并由MOD输入的信号释放时,有助于稳定IC1。通过在数字调制的“关断”期间保持较小的半导体激光管电流,R1 可以解决另一个问题:如果正向电流变为零,半导体激光管的启动时间将大大增加。R1确保激光电流低于激光阈值,但足够高,以允许可接受的通信和调制导通时间。
审核编辑:郭婷
下一篇:高压R-2R DAC的去毛刺技术
龙腾半导体SGT MOSFET LSGT085R018在智慧农业无