时间:2023-02-25 10:11
人气:
作者:admin
以下讨论探讨了许多现有A/D转换器应用中一个被忽视的选项:A/D转换有时最好使用分立比较器和D/A转换器来实现。这种替代通常需要不同的测量方法,但优点包括更低的成本、更高的速度、更大的灵活性和更低的功耗。
然而,目前的趋势是相反的——必须实现A/D转换的设计人员通常会为这项工作指定封装的A/D转换器(ADC)。大多数工程师不知道有替代方案,ADC的性价比一直在下降。然而,模拟比较器和数模转换器(DAC)以及数字处理功能构成了逐次逼近型ADC的核心。
分立比较器/DAC方法在某些领域已经很常见。自动测试设备、核脉冲高度鉴别器和自动时域反射仪通常使用一种技术,即一个比较器输入由DAC驱动,另一个由待监测信号驱动。以下是一些一般测量问题和特定应用,其中比较器/DAC组合实际上比现成的ADC更合适。
瞬态电压分析
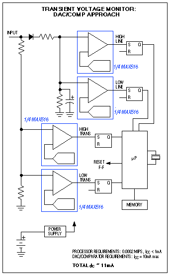
捕获快速变化幅度事件(瞬态)的暴力技术只需使用处理器和快速 RAM 支持的高速 ADC 对其进行数字化处理(图 1)。单次事件可能迫使使用这种方法,因为可能需要辨别瞬态中的精细细节。否则,如果瞬变重复,则可以使用DAC/比较器方法测量其峰值幅度和其他特征(图2)。

图1.作为瞬态分析的蛮力方法,ADC电路耗电且昂贵。

图2.如果图1应用可以接受迭代式幅度测量方法,则用DAC/比较器组合代替ADC可以节省功耗和成本。
DAC在比较器的一个输入端设置一个试验电平,而瞬态信号施加到另一个输入端。然后,通过调整DAC输出来确定峰值瞬态幅度,使用数字锁存器在超过比较器阈值时捕获其输出响应。只有比较器输入需要维持瞬态的全带宽,DAC输出可以表现出任意长的建立时间,而不会影响测量精度。因此,通过模拟域中的检测,您可以用低成本DAC和比较器代替昂贵的ADC。
一个相关的问题是相对于容差限值监控模拟电压。许多自诊断仪器根据软件中设置的极限值监测系统电压、温度和其他模拟量。但是,如果比较器由DAC提供设定值,则可以减少处理器的开销,因为它只需要读取表示超出限值条件的单个位。
这种技术(模拟域比较)与ADC技术(数字域比较)一样准确,那么当您可以简单地将其与设定值进行比较时,为什么要将整个值数字化呢?应该提及一种情况:如果必须将该值与多个设定点进行比较,例如低和高警告电平以及低和高关断电平,则ADC可能优于所需的四个DAC和四个比较器。
从现有DAC派生一个简单的ADC
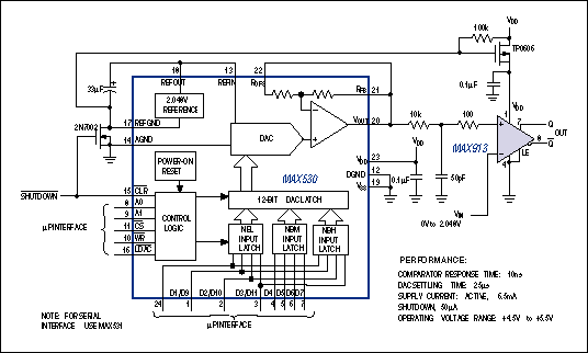
在受成本和尺寸限制的便携式仪器中,有时也可以说服现有的DAC执行A/D转换。例如,手机和医疗电子产品通常包括一个DAC,用于调节LCD中的对比度电压(图3)。在某些情况下,您还可以通过添加比较器和开关来监控温度或电池电压(如上所述)。然后,现有DAC执行双重任务,当DAC参与模数转换时,显示器空白。作为消隐的替代方法,由模拟开关和电容组成的简单采样/保持(图4)可以在A/D转换期间保持LCD对比度电压。

图3.这种电路常见于便携式仪器中。

图4.在图3电路中增加两个比较器可使DAC兼作ADC,从而节省成本。
另一种选择是用低成本双通道DAC代替现有的单DAC。双通道DAC的一半产生全时LCD对比度电压,而另一半则有助于形成全时ADC。无论是单通道还是双通道,DAC和比较器都需要快速、简单的软件程序的支持,该程序驱动DAC并对比较器进行采样以实现逐次逼近(参见侧栏,逐次逼近)。
设计注意事项
将DAC和比较器组合非常简单。信号施加到比较器的同相输入端,DAC在反相输入端提供数字可编程门限。然后,每当信号大于其门限时,比较器就会产生逻辑高电平输出。但是,您必须在几个方面进行护理。
为确保准确的阈值电平,DAC的直流输出电阻相对于比较器的输入偏置电流和缩放网络而言应较低。这种担忧主要出现在超低功耗电路中,DAC的输出电阻可能高达10kΩ。
DAC的另一个要求是低交流输出阻抗。否则,比较器输出的快速数字压摆率会通过寄生布局电容耦合,产生输入瞬变,导致振荡从而降低精度。如果可以牺牲一些建立时间,则可以通过在比较器输入端增加一个旁路电容来降低DAC的交流输出阻抗。DAC输出放大器上的容性负载过大可能导致不稳定和振荡,但通过增加一个与DAC输出串联的电阻,这个问题很容易解决。
比较器的主要问题是迟滞。大多数比较器电路都包含迟滞以防止噪声和振荡,但应谨慎使用迟滞——它还会导致阈值随输出状态而变化。如果系统可以补偿与状态相关的滞后,则该行为是可以接受的;否则应避免滞后。
如果要使用的比较器具有无法禁用的内部迟滞,则可以通过确保DAC输出始终从同一方向接近比较器阈值来消除任何负面影响。通过在每次位测试后将DAC设置为零,可以轻松建立该动作;即,通过在本文末尾的伪代码列表中添加一行(请参阅侧栏,逐次近似)。
作为另一种选择,通常可以通过添加少量容性反馈来消除迟滞的需要,从而在比较器的线性过渡区域提供加速。或者,您可以添加输出触发器或锁存器,以捕获比较器在给定时刻的输出状态。
现代比较器能够更好地处理压摆率有限的输入信号。例如,Maxim的MAX913和MAX912在这方面特别有效,因为它们的线性区域实际上是稳定的。图5给出了MAX913在高速、12位应用中的性能。另一个DAC/比较器示例是,图6电路(超低功耗8位转换器)在不使用时通过关闭自身来节省功耗。

图5.由于比较器在其线性区域是稳定的,因此这款高速12位幅度数字化仪可以处理缓慢移动的输入电压而不会发生振荡。

图6.与ADC替代方案相比,这款低压8位数字化仪具有以下优势:低成本、低功耗和采样间关断能力。
DAC/比较器组合 IC
Maxim提供三种单芯片器件,通过组合比较器和DAC的功能,大大简化了设计。每种设备都适用于本文中的应用以及许多其他应用。
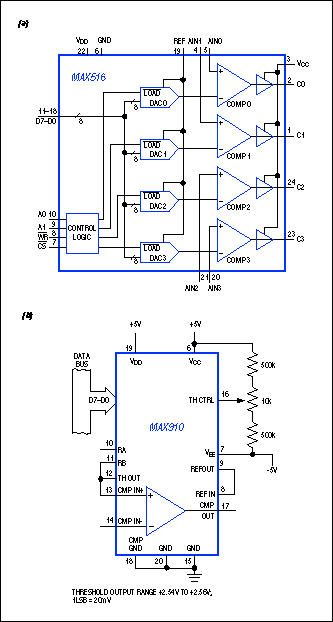
例如,MAX516是一款亚微秒级四通道器件,适用于许多中速、多通道应用(图S1a)。

图 S1.Maxim的8位DAC/比较器IC包括四通道MAX516 (a)、高速TTL兼容MAX910 (b)和ECL兼容MAX911(未显示)。
MAX910为单路、高速、TTL输出DAC/比较器,具有8ns传播延迟(图S1b)。类似的器件(MAX911)甚至更快——它具有互补ECL输出和4ns的传播延迟。
逐次逼近
连续近似很容易通过使用天平和一组二元试验权重(一系列相对值为 1、2、4、8、16 等的权重)来确定物体重量的过程来说明。要通过最快的方法(逐次逼近)确定未知权重,请首先平衡未知权重与最大试验权重。根据天平指示,要么移除该砝码,要么添加下一个最大的砝码,然后继续该过程,直至最小的试验砝码。物体重量的最佳估计值是天平盘中剩余的试验砝码之和。
在逐次逼近型ADC中,内部DAC的位类似于一组二进制权重,比较器输出类似于平衡指示。用于驱动位试验程序的逻辑可以驻留在封装ADC的逐次逼近寄存器(SAR)中,也可以驻留在与控制DAC/比较器电路的处理器相关的软件例程中。表 S1 中所示的“伪代码”表示了这样的例程。对于大多数处理器,此例程可以通过少于 20 行代码来实现。
表 S1.逐次逼近的伪代码

应用
本节介绍DAC/比较器方法优于ADC方法的多种情况。所讨论的应用电路既不寻常也不深奥,但解决了经常出现的常见问题。
首先,考虑是否需要一种低成本方法来检测和记录电力线上发生的骤降、浪涌和瞬变。理想的设计是壁立方体设备,用于检测电源线异常并将每次发生的时间记录到 RAM 中。(下垂和浪涌可以持续几毫秒到几小时;瞬态短至10微秒。监视器必须记录线路电源完全故障的持续时间,因此监视器电源应来自电池。
这个问题的传统解决方案是控制器和ADC转换器。当转换器不断对线路电压进行采样时,控制器将每个值与存储在软件中的用户可设置限值进行比较,并将任何不合格情况记录到 RAM。由于系统必须能够跟踪短至10μs的瞬变,因此ADC采样间隔必须大大缩短,保守估计最大可能为2.5μs。因此,控制器必须在1/2.5μs = 400ksps下处理样品。
如果软件比较可以有效地编码,并且ADC不需要处理器干预,则该系统每个样本只需十条指令即可运行,要求处理器性能在4 MIPS范围内。这种性能是巨大的,并且不容易与电池操作兼容(图1)。然后,您可以考虑一种模拟方法,该方法响应输入瞬变的导数而不是跟踪它,但这种方法似乎站不住脚。
在这种情况下,替代DAC/比较器方法具有几个显著优势。它需要516个DAC和2个比较器(或单个MAX<>),然后是一个四通道设置/复位触发器。一个DAC/比较器/FF组合监测高瞬变,一个监测低瞬变,一个监测骤降,一个监测浪涌(图<>)。瞬态电压直接耦合到比较器,但首先对暂降和浪涌比较器的输入进行整流和滤波,以获得线路电压的平均值。可以在软件中进行适当的均方根调整。
系统通过每 T 秒采样和重置触发器来运行,其中 T 是瞬态日志中所需的时间分辨率(可能是 60 秒)。高和低瞬态电平的DAC设置为所需的高阈值和低阈值。在每个T秒间隔后调整下垂和浪涌DAC,使用逐次逼近技术生成跟踪当前平均值的高线和低线限值。
假设一个非常保守的 1000 条指令例程来执行此逐次近似和其他内务工作,则 T = 60s 的平均 CPU 性能为每秒 17 条指令。由此产生的执行速率为0.00002 MIPS,非常适合低功耗系统,远低于ADC方法所需的4 MIPS。为了进一步节省功耗,控制器大部分时间都可以“休眠”,唤醒时只是为了处理异常的线路状况。因此,该电路通过将电压比较从软件转移到模拟硬件来降低功耗、复杂性和成本。
低维护故障检测 和诊断
打印头控制、滑块控制和许多其他机电应用监控关键的内部电压和温度,以确定何时修改其工作模式。在极端情况下,这种反馈使系统能够通过完全关闭来避免自我毁灭。例如,步进电机控制器必须在必要时将栅极驱动调整到输出MOSFET,以避免与线性操作相关的过度功耗。
同样,这些监控问题的传统解决方案是ADC(图7a)。处理器指示ADC进行与受控过程的时间常数一致的定期测量。然后,它会缩放生成的数字化值,并将其与软件中的限制进行比较。如果它们超出界限,它可以触发纠正措施或完全关闭系统。
另一种方法是使用DAC/比较器组合(图7b)。静态DAC输出为比较器建立关断限值或跳变值。当温度变化导致比较器跳闸时,比较器会向处理器发送中断,以启动纠正措施。如有必要,处理器还可以通过启动基于软件的逐次逼近例程来确定绝对温度值。

图7.在这种情况下,用DAC和比较器(b)代替ADC (a)可降低系统成本、响应时间和软件开销。
另一方面,为了支持ADC,处理器必须轮询ADC,输入采样值,并将其与设定值进行比较,然后再跳转到关断程序。因此,DAC/比较器不仅节省成本,而且提供比ADC更快的响应;它还减少了处理器开销。
时域反射仪
最后,DAC/比较器组合(与ADC相比)的低成本和低功耗使便携式时域反射仪(TDR)变得实用,TDR是一种检测电缆不连续性并测量中间传输长度的仪器。随着网络布线的普及,便携式、廉价的TDR已经变得流行起来。
TDR像雷达一样运行;它沿线路发送短暂脉冲,并检测线路阻抗中开路、短路或其他突然不连续性返回的任何回波。假设线传播为3.3c(光速的十分之六),向外脉冲传播及其返回反射的时间间隔约为每英尺0.6ns。因此,电子设备中的10ns定时分辨率可提供大约3英尺的不连续性分辨率。
接收脉冲幅度与发射脉冲幅度的比值用于计算反射系数。知道反射系数和电缆阻抗,您可以计算不连续性的阻抗,并从该信息推断出不连续性的性质。同轴电缆在返回行程中衰减脉冲会带来复杂性,因此软件必须通过应用基于距离测量的幅度校正来补偿这种影响。
本应用中的ADC必须每5ns (200Msps)转换一次。虽然可以使用,但此类ADC价格昂贵,耗电大,并且通常不适合便携式应用。
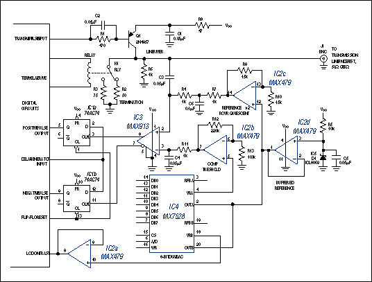
实际手持式TDR的模拟前端(图8)用于说明上述想法。为清楚起见,不包括数字电路。虽然简单且没有奇特的元件,但该电路具有令人印象深刻的性能。它能够可靠地测量终端阻抗,对于长达 5 英尺的电缆,其精度为 500%。对于开路或短路终端,它测量的距离可达 2000 英尺。最重要的是,该系统(包括显示器和数字电路)可以使用20V碱性电池运行9小时。

图8.该电路(时域反射计的模拟部分)依靠DAC/比较器代替ADC。
图8 (IC3)中的比较器提供单电源供电,具有接地检测和仅10ns的传播延迟。DAC (IC4) 是一种双器件,其中一侧帮助测量脉冲高度,另一侧驱动 LCD 对比度控制(如图 3 所示)。请注意,DAC是向后驱动的;(正常)电流输出由缓冲基准驱动,(正常)基准输入用作电压输出(每个输出由外部运算放大器缓冲)。
一个简单的毛刺单稳态电路(未显示)驱动Q1的基极,Q10反过来以持续3ns的正脉冲驱动电缆。来自线路的任何反射都通过C<>耦合到比较器。
IC5是一款带隙基准,其1.2V输出由运算放大器IC2d缓冲,为IC4中的双通道DAC提供基准电压。增益为2的放大器IC2c也使该基准电压加倍,以在比较器的同相输入端提供2.5V直流电平。DAC A在比较器的反相输入端施加0V至3.8V电压。高于2.5V的电平可以确定正向脉冲高度,低于2.5V的电平可以确定负向脉冲的幅度。
进入传输线的每个脉冲也进入数字电路中的可变延迟线,该延迟线由一串由计数器控制的20ns延迟元件组成。来自数字部分的延迟脉冲共同驱动两个触发器(IC1a和IC1b)的D输入,而D输入又由比较器的互补TTL输出计时。因此,时间测量相当于返回脉冲和通过延迟线的脉冲之间的竞赛:如果D输入在时钟转换之前到达,则触发器输出为高电平;否则为零。
要进行测量,请将DAC输出设置为较低的绝对电平,并反复调整延迟,直到触发器输出保持为零,然后读取计数器。同样,要测量返回脉冲的高度,反复调整DAC输出,直到触发器输出保持在零,然后读取DAC。请注意,需要两个触发器来捕获比较器的正负脉冲前沿。该前沿对于正脉冲上升,对于负脉冲下降;如果将两者应用于单个触发器,则脉冲宽度将成为延迟中不需要的部分。
审核编辑:郭婷
下一篇:双通道、电压输出DAC功耗极低
龙腾半导体SGT MOSFET LSGT085R018在智慧农业无