时间:2023-02-25 10:13
人气:
作者:admin
本设计笔记显示了一个电路,该电路修改了一个双通道、电压输出数模转换器(DAC),以节省功耗,并采用20V电源消耗小于5μA的电流。该电路可用于慢速或静态应用中的可编程电压生成,例如微功耗仪器中的失调归零。
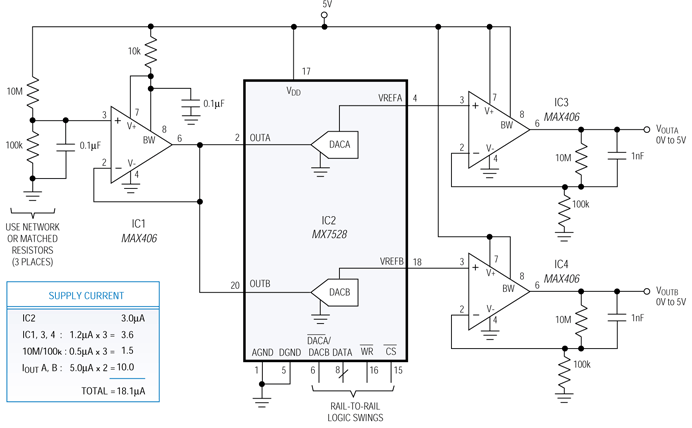
下图所示的双通道电压输出DAC采用多种省电技巧组合,从20V电源吸收小于5μA的电流。该电路适合慢速或静态应用中可编程电压生成的需求,例如微功耗仪器中的失调归零。

该双通道DAC电路提供两个独立的8位DAC,具有电压输出和一个公共基准,采用20V电源吸收的电流小于5μA。
电流输出DAC通常通过路由I的补码来浪费功率外接地。图中的电路通过在反向电压开关模式下操作每个DAC来避免功耗浪费,在该模式下,基准电压施加到通常标记为I的引脚上外.
本电路中的OUT引脚具有恒定且相对较低的输入阻抗(11kΩ)。为了减小输入电流,基准电压被分压100 (从5V到50mV),因此仅向每个DAC输入提供5μA电流。信号电平通过每个输出放大器中的100补偿增益恢复。廉价的 10MΩ/100kΩ 电阻网络是需要多个 100:1 衰减器的不错选择。虽然精度仅为2%,但它们的匹配和跟踪比分立电阻器要好得多。
更大的缩放是不切实际的,因为所示输出放大器的失调为0.5mV (最大值)。放大100时,这些失调会产生±1%(0.05V)的最差输出误差。误差在整个温度范围内是恒定的,但在40°C范围内由于漂移引起的额外误差通常为±<>/<> LSB。图中所示的微功耗输出放大器因其低电源电流而被选中,典型功耗为IDD仅 1μA。
最小化总电流消耗的最后一个要求是确保施加到IC1数字输入的逻辑信号摆幅在每个供电轨的0.2V以内。指定的最大值 IDD对于该条件,整个温度为100μA,但此规格(与大多数CMOS I一样)DD收视率)极其保守。我DD对于轨到轨摆动可以忽略不计,但随着摆动接近 TTL 水平,摆幅会急剧上升。
审核编辑:郭婷
下一篇:模数转换器和DAC的类型
龙腾半导体SGT MOSFET LSGT085R018在智慧农业无