时间:2023-02-25 11:38
人气:
作者:admin
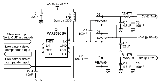
在图1中,由IC1、C1、L1、D1和C2组成的标准升压转换器除了主输出外,还产生两个辅助电源轨(10V和-5V),并增加了一些小型且成本极低的额外元件。这种电源轨对于小型手持式仪器中的模拟电路非常有用,这些仪器通常需要超过信号范围的电源电压。

图1.向该 5V 升压转换器添加外部电荷泵可产生 10V 和 -5V 的辅助模拟电源轨。
5V ±2% 的主要稳压输出由 0.8V 至 5.5V 范围内的输入电压(即,来自 1 至 3 节电池组)维持。输入为1.8V (两节扁平电池)且其他电源轨空载时,它可以产生25mA电流,效率高达80%至90%。
-5V和10V输出来自低成本分立电荷泵,由转换器的开关节点(LX)通过“跨接电容”C3和C6驱动。LX节点在0V和高于5V电源轨的一级二极管压降之间切换,因此电荷泵的驱动电压得到了相当好的调节。此外,D1两端的压降在一定程度上补偿了两个电荷泵输出中的二极管压降。
更有用的是IC1在辅助轨上负载增加时的行为。其内部控制方案(限流、最小关断时间、脉冲频率调制)不断调整其开关频率以适应从电源轨汲取的净负载电流:当负载增加时,频率增加,通过跨接电容器产生更大的能量传输。其结果是电荷泵输出的一种伪调节。
这些模拟电源轨用于驱动精密运算放大器,其输入CMR和输出范围在电源轨内为2V至3V。因此,如果-5V输出低于-3V,10V输出高于8V,则电源轨足够好。因此,选择所示元件时,成本最低,纹波最低,而不是最大调节。例如有损RC输出滤波器,以及选择硅信号二极管而不是肖特基二极管。4.7μF 电容器 C4 和 C7 可以是高 ESR、具有 16V 额定值、1206 外壳和 Y5V 电介质的商用多层陶瓷类型,例如 AVX 的 1206YG475ZAT2A。
输出纹波随电源电压和输出负载而变化。该电路在 1.8V 输入电压下工作,在 2V 电源轨的 10mV 至 10mVp-p 负载范围内产生纹波幅度,对于 -15V 电源轨,在 30mV 至 5mVp-p 的负载范围内产生纹波幅度。通过将C5和C8增加到2.2μF,可以将这些纹波电平分别降低到1mV和5mV。
当辅助电源轨空载时,5V 输出的最大可用负载电流随输入电源电压而增加(图 2)。您可以通过用损耗较低的肖特基二极管代替D1来增加此可用输出功率。输入为1.8V时,三个电源轨(10V时负载5mA,5V负载10mA,-5V负载5mA)的输出功率为125mW。基于三节扁平电池的2.7V输入产生275mW。

图2.图5中1V主输出的可用负载电流随输入电压的增加而增加。

图3.图10中的标称5V和-1V辅助输出随输出电流而变化,如图所示。
MAX858工作在125mA的峰值电感电流。如果需要更大的电流,可以用MAX856 (500mA)或MAX756 (1A)代替,它们会相应地调整可用输出电流。请注意,这些变化需要不同的无源元件:电感和主输出二极管必须针对电感的峰值电流进行额定,但如果电荷泵的输出电流变化不大,则电荷泵可以保持不变。
也可以保留便宜、常见的商用双二极管 BAV70 和 BAV99,但详细规格各不相同,因此请仔细查看您实际使用的器件的数据表。例如,BAV70的直流正向电流(IF)和峰值正向浪涌电流(IFSM为1μs)因制造商而异,如下所示:IF = 200mA;IFSM = 500mA (摩托罗拉), IF = 600mA;IFSM = 2A (国家半导体), IF = 125mA;IFSM = 4A(飞利浦),IF = 250mA;IFSM = 4.5A (Temic)。在所有第二来源考虑中,这种谨慎可能是可取的。
注意:自最初构建此电路以来,升压型DC-DC转换器已得到改进。考虑在该电路中尝试MAX1724。它采用更小的封装(SOT23 与 micromax),消耗的静态电流明显更低,并且由于它包含一个同步整流器,因此无需二极管 D1。然而,由于内部同步整流器,该开关稳压器的LX节点不会在高于输出电压的二极管压降时进行开关,这会使+10V和-5V输出的幅度比使用原始DC-DC转换器实现的电压降低约一个二极管压降。
审核编辑:郭婷
下一篇:降低所有电荷泵输入纹波的简单方法
龙腾半导体SGT MOSFET LSGT085R018在智慧农业无