时间:2023-02-25 11:40
人气:
作者:admin
电荷泵是DC-DC转换器的一种形式,它依靠电容器而不是电感器进行能量存储和传输。由于没有电感器,因此在需要低功耗辅助电源(输出电流高达约150mA)的情况下具有吸引力。它们使用更少的电路板面积,提供最小的元件高度,并且易于使用。
电荷泵可以具有稳压或非稳压输出。未稳压电荷泵使为其供电的电压加倍或反相,输出电压是电源电压的函数。一个稳压电荷泵对电源电压进行升压或反相处理。其输出电压与电源无关。
减小电容器尺寸和优化输出电流的技术(快速开关速度和低导通电阻开关)也会在输入电源引脚上产生噪声和瞬态纹波。噪声会沿着输入电源引脚传播回去,给晶体控制振荡器、VCO和其他电源抑制性能差的敏感电路带来问题。本文重点介绍降低噪声的方法。
简化操作
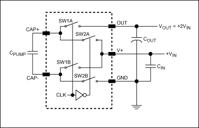
首先,考虑将电荷泵连接为逆变器。在简化版本(图1)中,操作由占空比为2%的两相时钟信号控制。泵电容(电荷转移元件)充电至V在通过闭合SW1A和SW1B。SW2A 和 SW2B 目前开放。在下一个时钟周期,SW2A 和 SW2B 的闭合将泵浦电容连接到 C外,从而产生 -V在在输出端。

图1.作为逆变器连接的电荷泵的简化图。
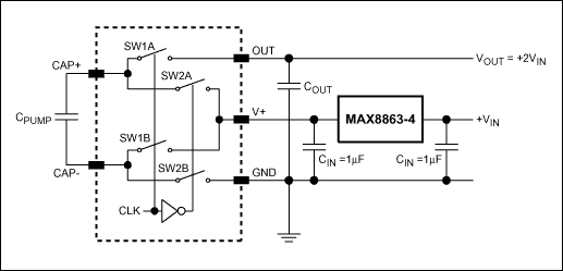
接下来,将电荷泵连接为倍增器(图2)。与以前一样,操作由两相、占空比为2%的时钟信号控制。泵浦电容器是电荷传输装置,充电至V在通过关闭SW2A和SW2B(SW1A和SW2B此时打开)。在下一个时钟周期,SW1A和SW1B的闭合产生+2V在通过将泵浦电容器连接到 C 在输出端外.

图2.作为倍增器连接的电荷泵的简化示意图。
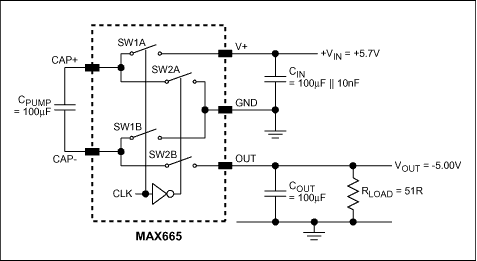
输入和输出纹波是由泵浦电容器的快速充电和放电引起的。围绕MAX3电荷泵构建的反相电路(图665)在5Ω两端产生51V电压,说明了输入纹波伪像(图4)。(大电流、低频(≤100kHz)MAX665产生的纹波很容易测量。

图3.该电荷泵逆变电路用于测量。

图4.标准逆变电路的输入电压和电流纹波:C在= C泵= C外= 100μF,R负荷= 51Ω,V在= +5.73V和V外= -5.06V。输入电流纹波(上迹线):100mA/格输入电压纹波(下迹线):200mV/格,交流耦合。
纹波抑制方法
为了减少纹波,必须将纹波源与电路的其余部分隔离开来。为了在电荷泵中获得最佳转换效率,还应最大限度地降低ESR,并确保输入、输出和泵电容值尽可能接近数据手册中推荐的值。以下讨论涵盖了四种最小化纹波及其影响的技术。
降低输入电容器中的 ESR 意味着多个电容器并联:N 个相同的电容器并联可将输入纹波降低 N-1.不幸的是,这种方法在成本和印刷电路板面积方面不是很有效。
相反,在输入电源引脚上添加一个LC滤波器(图5)。附加滤波可防止纹波通过输入电源走线传播到其他电路。作为二阶滤波器,LC网络最大限度地减少了元件数量。此外,其小串联电感在输入电源和电荷泵之间产生最小的压降。

纹波频率基波等于泵浦频率(F时钟/2).二阶滤波器的衰减频率为40dB/十倍频程,因此理想的滤波器频率应至少比所选的F低十倍频程时钟/2.

电感必须处理大于1.5I的直流电流外没有饱和度。对于临界阻尼(即无峰值),

滤波器应具有临界阻尼或靠近阻尼,给定R的低阻抗值源和 R负荷.然而,临界阻尼对于电路运行并不重要。即使在滚降点出现一些峰值,滤波仍然有效。一个 10μF 滤波电容器和 10μH 滤波扼流圈共同提供 3.15kHz 的 9dB 频率和一个临界 R源的 1Ω。图6显示了图5电路在不同阻尼比下的幅度响应,图7显示了其较低的纹波水平(与图3的电路相比)。


在电荷泵的输入电源(图8)中添加一个低压差线性稳压器,可产生一个有效的通用电路,以防止纹波对系统其余部分的影响。输入LDO还采用比无源LC滤波器更小的电容工作:300mA MAX8860 LDO (采用8引脚μMAX封装)在输入和输出端需要2.2μF电容;MAX8863–MAX8864系列120mA线性稳压器(采用SOT23封装)仅需1μF陶瓷电容。但是,LDO必须处理至少两倍的电荷泵输出负载电流。与等效的无源滤波器相比,这种额外电流能力的额外成本可能会使LDO方法在成本和性能(PCB面积和衰减)方面超出界限。®

在输入电源(图9)增加RC是LC滤波器方法的单阶版本。一般不建议使用 RC 输入,因为 R 的值较低滤波器最小效率损耗(< 5Ω)所需的压力非常大的C滤波器.图10所示是在图9电路输入端增加RC滤波器的效果,其中MAX665与100μF电容产生5V输出,负载电阻为51Ω

如果输入电源是电池,则电池的有效大容量电容可以作为C滤波器.因为 C滤波器是一个非常大的电容,所得滤波器在减少电池处的纹波效应方面非常有效。一个例子有助于说明这一点:800mAH锂电池的电容可以从以下公式得出:
| Q = C.V | ,其中I = 800mA,T = 3600s (1Hr),V = 3.4V。 |
| I.T = C.V |
因此,C = 847 法拉和 f滤波器= 0.12mHz。ESR和电池接触电阻之和(约100mΩ)将衰减限制在最大21dB,假设纹波源电阻(R滤波器) 等于 1Ω。实际电池的模型更为复杂,中央大容量电容由ESR、ESL和寄生电容修改。在实践中,应添加接近R的电容滤波器,从而为电池及其互连引线提供高于 250kHz (< 50mΩ) 的高频辅助和低 ESR。附加 C 的典型值滤波器为 470nF。对于图665的MAX10电路,增加C滤波器至1500μF可降低输入电压和电流纹波,如图11所示。


结论
有几种方法可用于降低电荷泵引起的输入电源纹波的影响。例如,在数据手册推荐的输入电容外放置一个LC滤波器可为系统其余部分提供出色的电压纹波保护(图2),对整体转换效率的影响最小。电池系统的有效替代方案是占用最小空间的简单串联电阻 。该电阻器还适用于适合大存储值 (> 10μF) 的非电池应用。
审核编辑:郭婷
上一篇:升压转换器产生三个模拟电源轨
龙腾半导体SGT MOSFET LSGT085R018在智慧农业无