时间:2023-02-25 12:07
人气:
作者:admin
以下文章将介绍Maxim新型LO缓冲器/分路器系列MAX9987和MAX9990的特性和功能。本文介绍了指定的参数及其对蜂窝基站等系统应用的重要性和影响,并以实际应用电路结束,该电路配置缓冲器/分配器电路以调整模拟和数字输出功率电平以及补偿温度波动。
介绍
在当今竞争激烈的市场中,无线基站设计人员面临着降低产品成本同时保持卓越无线电性能的艰巨任务。通过减少DM(直接材料)支出、零件数量、设计时间、性能可变性以及设计系统故障,可以降低成本。与此同时,蜂窝运营商需要更高密度的系统,将两到四倍的硬件封装到当前基站的占用空间中。
一种常见的解决方案是在整个接收和发送阵容中采用更高程度的电路集成。MAX9987/MAX9990系列LO缓冲器/分路器就是为了这一目标而设计的。这些组件通过提供出色的 P 提高了 LO 驱动器阵容的性能外方差控制、隔离和噪声性能 - 优化无源混频器设计的所有关键参数。
下面概述了典型的LO驱动电路,并描述了MAX9987/MAX9990系列器件如何针对几乎任何LO驱动应用进行优化。
与LO驱动器设计相关的挑战
典型的LO系列需要一个缓冲放大器来隔离和驱动无源混频器与输出功率相对较低的VCO。大多数无源混频器需要+14dBm至+20dBm的驱动电平。然而,VCO信号的简单放大不足以优化混频器性能。任何LO系列的一个关键要求是,无论温度、电压和VCO驱动变化如何,都要保持标称驱动电平。未能控制LO驱动器差异会导致接收器灵敏度和IP3性能下降。对于发射链,LO驱动差异也会影响输出功率、IP3和相应的ACPR。
LO驱动电路中遇到的大多数差异与VCO的输出特性直接相关。VCO的输出功率通常变化高达±3dB,具体取决于温度、频率和器件间的差异。表 1 详细介绍了这些差异贡献者中的每一个。
| 参数 | 参数 范围 | 典型 功率差异 |
| 温度 | -40°C 至 +85°C | ±0.5分贝至±1分贝 |
| 频率 | ±30兆赫 | ±0.5分贝至±1分贝 |
| 部件间差异 | ±1分贝至±2分贝 | |
| 总方差 | 温度、频率和元件间 | ±2分贝至±3分贝 |
如图所示,VCO器件间的差异是LO驱动电路功率差异的最重要因素。然而,一个好的LO驱动电路试图用一个通用的解决方案来解决所有差异。
传统解决方案
分立解决方案通常用于当今的高功率分集和单分支LO驱动电路(见图1)。这些电路中的绝大多数使用至少一个放大器,该放大器被硬驱动到饱和状态。通过将安培推入压缩状态,无论P的变化如何,都能提供相对稳定的输出驱动水平在、温度和电源电压。

图1.使用MAX9987/MAX9988 LO缓冲器/分路器的典型应用电路
然而,这些分立式解决方案的缺点是它们相对笨重,特别是当设计人员使用集总或分布式Wilkinson分路器作为功率分配器的表示时。此外,如表2所示,器件数量可能很重要。
| 元件 | 马克西姆器件数量 | 竞争解决方案部件数 |
每个零件 的空间(平方毫米) |
Maxim解决方案的空间(mm²) | 竞争解决方案的空间(mm²) | 平均 每个零件的成本 | 马克西姆成本 | 竞争解决方案成本 | 节约成本 |
| C | 14 | 16 | 3.75 | 52.5 | 60 | $0.01 | $0.14 | $0.16 | $0.02 |
| L | 0 | 9 | 7.7 | 0 | 69.3 | $0.04 | $0.00 | $0.36 | $0.36 |
| R | 5 | 4 | 3.75 | 18.75 | 15 | $0.005 | $0.03 | $0.02 | -0.01 美元 |
| 安培 | 0 | 4 | 18.5 | 0 | 74 | $1.10 | $0.00 | $4.40 | $4.40 |
| 分配器 | 0 | 1 | 31 | 0 | 31 | $1.25 | $0.00 | $1.25 | $1.25 |
| MAX9987/MAX9988 | 1 | 0 | 25 | 25 | 0 | ||||
| 总 | 20 | 34 | 96.25 | 249.3 | $6.03 |
MAX9987/MAX9990替代方案
如图1所示,MAX9987/MAX9988取代了四个分立放大器、一个无源分路器和耦合器,以及数十个偏置元件。这种高集成度使设计人员能够将LO驱动电路的整体尺寸减小2.5倍,同时将器件数量减少多达41%。表2更详细地介绍了该器件与其分立等效器件的对比情况。
这些组件非常适合蜂窝/GSM/DCS/PCS 和 UMTS 基站应用,在这些应用中,分集发射和接收阵容需要双、高级 LO 驱动器。单路输出版本,即MAX9989/MAX9990,同样可用于单支路系统。每个器件的核心是片内缓冲电路,该电路提供40dB的输出至输入隔离度以防止LO牵引,并提供30dB的输出至输出隔离度,以减少分支间干扰。另外,MAX9987/MAX9990具有板载PLL放大器,为预分频器反馈提供方便的+3dBm输出。MAX9987/MAX9990系列的每个成员都采用非常小、引脚兼容的5mm x 5mm QFN-20封装。
MAX9987/MAX9990的标准配置
MAX9987–MAX9990系列LO缓冲器/分路器专门设计用于在整个温度(-1°C至+40°C)范围内提供优于±85dB的LO驱动控制,P在(±3dB) 和 V供应(5±0.25V);所有这些都无需使用外部校准或控制。
图2描绘了P之间的基本关系外和 P在用于MAX9987/MAX9990的典型应用电路。如图所示,该器件能够在相对较大的P上提供±1dB的方差控制在摆幅为 ±3dB。设计人员的任务是提供标称水平 P在用于MAX9987/MAX9990。确定此标称水平后,所有方差控制(包括部件间差异), 由 IC 直接处理。

图2.MAX9987/MAX9990输出功率特性采用典型应用电路(标称P外设置为 +17dBm)。
标称输出电平为+17dBm,如图2所示。但请注意, MAX9987/MAX9990还具有一个特性,设计人员可以通过实现四个外部偏置电阻来精确设置输出功率电平。实际上,这些电阻决定了芯片内部放大器的偏置程度。指定的输出功率电平可在+14dBm至+20dBm范围内调节,具体取决于所选的电阻设置。(参见图3;MAX9987/MAX9990数据资料也可提供其它细节)。

图3.P外使用MAX9987/MAX9990偏置功能进行电平控制
利用MAX9987/MAX9990的偏置特性补偿LO驱动电路中的器件间变化
对于大多数LO驱动应用,±1dB的方差控制足以优化混频器性能。但是,在某些情况下,设计人员可能会发现将此方差限制在更低的限值是可取的。
下面介绍的技术通过扩展MAX9987/MAX9990的功能,使标称输出电平精确到0.05dB以内,从而迎合了这种应用。这种调整允许设计人员校准导致输入驱动电平差异的器件间差异。在典型的LO驱动电路中,VCO的器件间变化为±2dB,可以完全消除。剩下的只是一个非常可管理的增量,在整个温度和电压范围内小于±0.5dB,以P的校准值为中心。外.
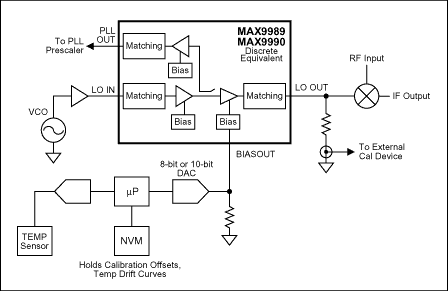
校准过程由MAX9987/MAX9990的可编程P提供。外特征。无需使用固定电阻,而是可以通过施加到基准引脚的电压直接控制输出功率。这种类型的控制提供了随时修改输出功率的选项,并适合在校准测试期间实施的动态调整。所提出的方法如图4所示,允许在生产环境中测试和设置输出功率电平。本文末尾建议了其他可能的实现。

图4.MAX9989/MAX9990(单路输出版本)的RF检测和DAC功率控制电路。
出于演示目的,设计目标如图4所示 用于在MAX17上设置(高精度)9989dBm的输出功率电平。其他输出功率电平也是可能的,具体取决于施加到基准引脚的偏置电平。此外,该技术可应用于MAX9987/MAX9990系列的任何成员。
为了测试该电路,使用+7dBm恒定在900MHz的RF源来驱动MAX9989。图5显示了该特定电路中RF输出与DAC电压的测量传递函数。该电路的实验室测量表明,MAX9989的输出功率可以微调,精度为0.05dB。应该注意的是,对于该特定电路,17dBm的标称电平(输送到负载)对应于320mV的DAC电压。校准端口上使用的耦合器从MAX7分接-4.9989dBm的功率,因此设计人员需要将器件上的偏置驱动得更高一些,以补偿0.3dB耦合器损耗。

图5.测得的MAX9989的RF功率与控制电压的关系。
下面列出了图 4 中所示实现的一些关键发现:
DAC选择:如果使用10位DAC设置0至1.25V之间的电压,则控制分辨率为:

控制约为0.02dB/mV,因此分辨率实际上为0.02dB(这对于我们0.05dB控制的目标来说绰绰有余)。可以使用8位DAC来提供足够的分辨率,具体取决于应用的目标。为简化测量,图5所示曲线使用集成在MAX1407中的DAC(片上数据采集系统)生成。其他独立DAC,如2通道、3线接口、8位MAX519,也适用于这种类型的控制。
DAC基准:图1407中使用的MAX4具有1.25V内部基准,用于Maxim的内部测试。如果使用花样DAC,可以使用MAX9989的内部1.5V基准源(器件第5引脚提供)。
低通滤波器:低通滤波器用于抑制饱和放大器产生的任何二阶或高次谐波分量。直接测量负载RF功率时,还应使用低通滤波器。在这种情况下,使用了2MHz同轴滤波器。
其他变体
还可以进一步增强图4中的电路;下面提出了四种其他可能性:
将输出功率设置为17dBm以外的电平:设计人员可能希望将输出功率精确设置为+14至+17dBm之间的电平。为此,将引脚6(BIASIN)连接到图2所示的电阻R4和R4。建议的R2和R4值见MAX1数据资料表9989。
宽范围功率变化:在宽范围内调整MAX9987/MAX9990的功率电平可能比在特定电平上设置精度更有意义。如上所述,该器件的输出功率电平可在+14至+20dBm范围内调节。DAC控制可用于通过用户控制实现这些输出功率电平。为了扩展控制范围,建议提高或降低引脚6和7上的偏置电压,而不是仅提高或降低引脚7上的偏置电压。由于每个引脚需要不同的偏置,因此建议设计人员在此实现中使用两个独立的DAC。有关施加到引脚 3 和 6 的理想电压的详细信息,请参阅图 7。
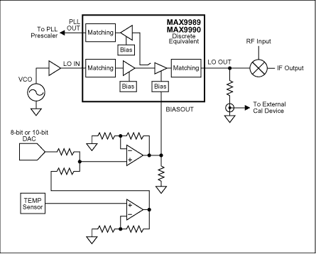
温度控制:用量P外如果设计人员能够考虑环境温度的变化,则可以进一步减小方差。如图6和图7所示,可以将温度传感器连接到MAX9989的偏置控制。可以实现正或负温度斜率,允许用户设置功率/温度曲线,以提取下一个RF级的最佳质量。

图6.使用数字技术进行温度补偿。

图7.使用模拟技术进行温度补偿。
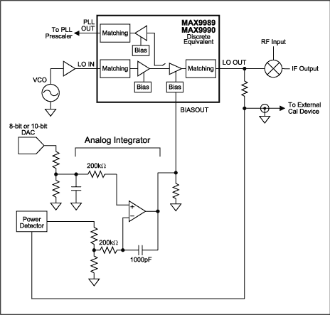
实时闭环控制回路:可以采用闭环控制系统来提高精度。图8显示了使用模拟集成电路的一种可能实现方案。

图8.模拟闭环控制。
结论
无论采用何种方案,MAX9987/MAX9990都是提供具有出色性能的高电平LO驱动的理想器件。外差异控制。通过使用这些器件,基站设计人员可以显著提高其LO驱动电路的性能,同时仅使用当前元件数量和电路板占位面积的一小部分。这些进步将帮助设计人员满足当今基站运营商日益增长的需求。
审核编辑:郭婷
龙腾半导体SGT MOSFET LSGT085R018在智慧农业无