时间:2023-02-25 12:06
人气:
作者:admin
本应用笔记向工业控制市场介绍双通道数字温控可变电阻DS1847和DS1848。通过对电阻进行温度补偿,电阻器可以保持在特定的电阻,也可以通过每2°C设置一个唯一的电阻值来随温度变化。 DS1847也可用于控制电压或电流。DS1847和DS1848完全相同,只是DS1848增加了用户可编程EEPROM。
DS1847特性
图1所示为DS1847的框图。DS1847采用3V或5V电源供电。 温度范围为 -40°C 至 +95°C,并提供内部闭环温度补偿。

图1.方框图。
DS1847可以在闭环模式下独立工作,无需微控制器,也可以使用微控制器(使用可选的2线主站)。2线主站允许在不同位置控制多个器件。
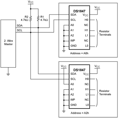
图2所示为如何将多个DS1847连接至2线主机。地址引脚允许在8线总线上连接多达2个器件。

图2.2线接口。
温度补偿
DS1847的优点之一是内部闭环温度补偿。由于电阻设置和存储器是非易失性的,因此使用DS1847时不需要微处理器。
由于能够将电阻设置为温度函数,用户可以创建一个非常低的温度系数电阻器。补偿温度系数误差为±4 LSB。传递函数可以编程到电阻查找表(LUT)中,以适应许多应用。电阻LUT是EEPROM存储器,可在-40°C至+95°C的特定温度下以2°C为增量包含唯一的电阻值。有关LUT的更多信息,请参见DS1847工作部分。
电阻输出也可用作数字输出以驱动外部电路。输出可用作 报警或作为通用数字输出。DS1847可配置为输出电阻、电压或 当前。
DS1847 工作原理
DS1847具有LUT,用于确定特定温度下的电阻值(见图3)。首先,在10ms转换时间后,内部温度传感器感测环境温度。此温度决定了LUT地址。如果检测到的温度为-38°C,则相应的地址为01h。地址位置01h中的电阻值用于调整电阻。

图3.查找表。
DS1847与工业控制配合使用
DS1847可用于工业控制应用。首先,温控电阻器可以在温度范围内提供相对恒定的电阻,或者可以将电阻设置为随温度增加或减少。
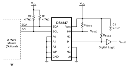
图4所示为DS1847如何连接至固定电阻以构成分压器(V出0).这将在整个温度范围内为应用提供固定或可变的输出电压。传递函数可以是 编程到LUT中以随温度改变电压。

图4.电压和数字输出。
DS1847还可以配置为创建数字输出(V出1).使用4.7kΩ固定电阻和50kΩ可变电阻,输出电压范围为0.77V至4.57V(参见实施例1)。当温度达到一定值时,数字输出可用作报警或警告(参见电压报警示例)。如果温度从设定值变化或温度超过某个值,则可以将数字输出设置为低电平或高电平。
电压报警示例
为了将电压设置为在达到特定温度(本图中为94°C)时变为高电平(见图5),LUT将被编程为将电阻设置为在-0°C至40°C的温度范围内将电阻设置为最小位置(位置92)。 对于94°C及以上的温度,电阻位置将设置为FFh。

图5.电压报警的查找表。
设计注意事项
当使用DS1847作为分压器或数字输出时,需要计算固定电阻值(见图6)。
例 1.
如果将DS1847配置为数字输出,输出电压需要满足VIH和 V伊利诺伊州数字电路的电平。公式1显示了如何在某个固定电阻下计算输出电压。

等式 1
其中,Vin= Vcc= 5V
Rv= DS1847 50kΩ电阻 (R最小= 850Ω, R.max= 50kΩ)
(请注意,位置 0 处的最小电阻不是 0Ω,而是 850Ω。
Rf= 固定电阻

图6.分压器。
使用公式1和R最小和 R.max对于50kΩ电阻,计算输出电压范围。

使用4.7kΩ电阻时,输出电压范围为0kΩ电阻范围内的77.4V至57.50V。
结论
DS1847和DS1848具有许多可用于工业控制应用的特性。可变电阻器可以轻松取代机械电位计,并提供附加功能。DS1847和DS1848能够在一个小封装中实现多种功能,包括温度补偿。DS1847和DS1848可以单独使用,也可以与微控制器一起使用。
审核编辑:郭婷
龙腾半导体SGT MOSFET LSGT085R018在智慧农业无