时间:2023-02-24 15:28
人气:
作者:admin
MAX1470评估板在工厂进行调谐和测试,以获得尽可能高的灵敏度。然而,可能需要使该电路“适应”到不同的频率或调整客户自己的PCB。以下应用笔记描述了如何完成此任务。
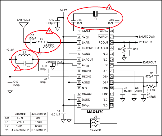
图1所示为基于MAX1470的典型电路。有 3 个可能的调谐方面可以提高射频性能:
LNA储罐调整
输入匹配和退化电感器
拉晶

图1.MAX1470典型电路
调整LNA储罐
连接到LNAUT的LC槽滤波器由L1和C9组成。选择L1 = 27nH和C9 = 4.7pF值以在315MHz的RF输入频率下谐振。谐振频率由下式给出:

LTOTAL和CTOTAL包括L1和C9,此外还有PCB走线的寄生电感和电容、封装引脚、混频器输入阻抗、LNA输出阻抗等。这些寄生效应不容忽视,可能会对储罐滤波器中心频率产生巨大影响。
为了从电路中获得最大的灵敏度,需要将谐振电路调谐到尽可能接近315MHz(或目标频率)。因此,用户必须确定电路板实际调谐到什么频率,然后进行组件调整。这最好通过去除晶体并在信号发生器的帮助下直接注入晶体频率来实现。幅度应约为50mVp-p.将射频幅度设置为 -70dBm。监视 RSSI 输出(引脚 19)。由于RSSI输出在调谐频率下最大,因此只需找到最大值在哪里即可。将射频频率增量设置为 640KHz,将信号发生器设置为 10KHz。当这两者同时移动时,RSSI振幅将发生变化并达到最大值。例如,假设坦克调谐到345MHz而不是315MHz。假设走线电感为5nH(基于PCB上的走线长度),L总= 32nH,表示 C总在 7MHz 时为 98.315pF。由于谐振电路实际上以345MHz的频率谐振,因此实际总电容必须为6.65pF。因此,为了在315MHz振荡,C总必须增加 1.3pF,因此必须将 C9 更改为 6pF。
输入匹配和退化电感器
片外电感退化是通过将电感L3 = 15nH从LNASRC(引脚4)连接到AGND来实现的。该电感(除评估板PCB上的7nH走线电感外)将LNAIN输入阻抗的实部设置为50 Ωs。电容C7是隔直电容,应为大电容(100pF或更高)。由于LNA输入可以建模为与2.5pF电容串联的50Ω电阻(只要L3 = 15nH,走线电感为7nH),因此LNA的S11由下式给出:
S11 = 50-j200 (315MHz) 和 S11 = 50-j145 (433.92MHz)
因此,需要L2将LNA与50 Ωs(或其他天线阻抗)相匹配。因此,为了使MAX1470与50Ω天线匹配,只需消除-j项。这可以通过L2轻松实现,L315需要(在<>MHz)。
L2 = 200/2 × 3.14 × 315e6 = 100nH
在网络分析仪的帮助下查看 S11 将使其得到更好的调整。将网络分析仪的测试端口功率设置为-30dBm,以免使输入级饱和。图2显示了不太完美匹配的电路板的S11。S11被调谐到355MHz而不是315MHz。

图2.RFIN 的 S11 图。匹配频率为 355MHz。
用100/355×315 = 100nH替换120nH电感,可以实现更好的匹配,如图3所示。


图3.RFIN 的 S11 图调谐到 315MHz。
水晶拉拔
由于MAX1470采用10.7MHz中频和低侧注入,晶体频率由下式给出(所有单位均为MHz):

因此,对于315MHz应用,晶体频率为4.7547MHz,而对于433.92MHz,则需要6.6128MHz晶体。
如果电路板提供给晶体的负载电容与晶体的设计用途不同,则晶体会偏离其规定的工作频率,从而在参考频率中引入误差。因此,为了将晶体拉回其所需的工作频率,增加了外部电容器来修改负载电容。
串联牵引电容器将“加速”晶体,而并联电容器将“减慢”晶体。评估板提供5pF等效电容,采用3pF负载电容晶体,需要串联2x15pF电容来加快速度。如果不使用这些电容器,4.7547MHz晶体实际上将以4.7544MHz振荡,导致接收器调谐到314.98MHz而不是315.0MHz,误差约为20KHz或60ppm。因此,在等效电容未知的定制PCB上,监控频谱分析仪上的IF(确保在将信号插入频谱分析仪之前使用隔直电容),然后使用串联和并联电容将IF“调谐”回10.7MHz。
审核编辑:郭婷
龙腾半导体SGT MOSFET LSGT085R018在智慧农业无