时间:2023-02-16 09:55
人气:
作者:admin
-仅看电路图的话,好像是不稳定的绝缘电源,那么稳定性如何呢?
当然很稳定。下面说明一下BD7F系列是如何使输出稳定的。看图解说更容易理解,请看下图。

图左侧的电路图是DB7F系列的简略电路方框图和外置变压器及二次侧整流电路。右侧是各节点的电压(Vx)和电流(Ix)波形。
且说没有来自二次侧的反馈,是如何进行稳定化的。组成一次侧反激电压Vsw的成分中含有Vout,因而通过监测Vsw并进行运算,来间接检测Vout进行稳定化控制。
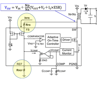
再稍微详细地说明一下,请看图中的波形和公式。Vsw是一次侧反激电压,是变压器的一次侧绕组的一端和这个IC的SW引脚连接的节点中,内置开关(MOSFET)关断时产生的电压。该Vsw表示“变压器的匝数比(一次侧Np/二次侧Ns)”乘以“Vout与输出整流二极管Vf的和”的值加上“Vin”的电压。简单地讲,产生与变压器的匝数比成正比的(Vout+Vf)电压加上Vin的电压。比起文字描述,看图和公式更容易理解。补充一点。该公式为了便于理解而进行了简化。这里将(Vout+Vf)作为二次侧产生的电压,严密地讲,(Vout+Vf)需要加上“二次侧的总阻抗(绕组电阻和ESR)×Is”的电压。该项会导致误差,因此用来设计的计算需要考虑进去。
-现在了解了利用一次侧的反激电压。关于运算,如果不是特别难,能否指教一二?
我认为原理上并不是很难。虽说如此,还是有图和公式更容易理解。再次利用图和式进行说明。图中两处用圆圈圈起来的部分是关键之处。另外,详情在产品的技术规格书中有记载,技术规格书中的公式不是前面的简化公式,而是含有二次侧电压全项的公式,为便于统一接下来使用技术规格书中的公式。符号的标示(小写、下标)略有不同,但意义相同。

首先,下面是基本公式。VSW是SW引脚的反激电压。给前面的简化公式添加了“IS×ESR”。

VSW通过电阻RFB转换为电流IRFB。FB引脚的电压VFB利用与VIN的差分电路达到与VIN几乎相等的电压。请记住该工作是环路控制,与运算放大器的差分电路思路相同。用公式表示IRFB如下。

可以看出,VFB≒VIN,因此VSW减去VIN(VFB)后的电压除以RFB,即等于IRFB。这样,公式中出现了VOUT项。下面来求VOUT。
由于这个IRFB流过电阻RREF,因此REF引脚的电压VREF的公式如下。
IRFB已经展开了,收回后当然就是VREF=RREF×IRFB。

请看方框图。REF引脚的电压被输入IC内部比较器的非反相引脚,并与反相引脚的基准电压(0.78V)进行比较。一般的控制IC中,这里是误差放大器,但在这款IC中是使用了比较器的控制方式,因此是比较器。思路与误差放大器相同,REF引脚(比较器的反相输入)的电压等于基准电压(0.78V)。所以,输出电压VOUT和REF引脚的电压VREF的关系如下列公式。

也就是说,输出电压VOUT由变压器的匝数比、RFB和RREF的电阻比决定。VF和IS×ESR是引发输出电压误差的因素。
-原来如此。现在明白了是通过环路控制一次侧的反激电压,来间接地使输出电压稳定。设计时,只要根据这些公式来设置输出电压就可以了吧。
是的,这样即可。在技术规格中,RREF的标准值是3.9kΩ,VREF是0.78V(typ),因此基于这些即可设置输出电压。另外,技术规格中还提供了应用电路示例和推荐变压器,所以请务必仔细阅读技术规格。
-以上请您解介绍了无需光耦和辅助绕组的关键原理,下次将请您介绍一下DB7F系列IC的功能和特征。
(未完待续)
审核编辑黄宇
龙腾半导体SGT MOSFET LSGT085R018在智慧农业无