时间:2023-01-13 16:50
人气:
作者:admin
上期通过实例的方式深入了解了三极管作为开关元器件时,周围电路该如何计算,这期通过Multisim软件详细仿真三极管输出参数曲线。
关键词:仿真;
01系统环境配置
使用的软件名称和版本型号如下所示,软件界面图如图1-1所示:
软件名称:Multisim
软件版本:14.0.0

图1-1软件界面图
02仿真实际电路
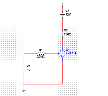
图1-2是要进行仿真的电路,三极管的基极电源采用5V直流,三极管的集电极电源采用12V直流。

图1-2 仿真电路
03综合分析电路
如何判断三极管电路是处于放大状态还是饱和状态(开关)?
三极管处于放大状态,书本所教的是:发射结正向偏置,集电结反向偏置;
三极管处于饱和状态,书本所教的是:发射结正向偏置,集电结正向偏置;
其中补充理论:
发射结指的是三极管基极指向发射极存在一个等效二极管;
集电结指的是三极管基极指向集电极存在一个等效二极管;
可以参照第一期内容中晶体管知识,如图1-3所示:

图1-3 晶体管的PN结
第一步:分析三极管电路的基极电位和基极电流

图1-3 仿真电路
图1-3所示,基极电阻Rb为20kΩ,基极电源为5V,三极管导通阈值电压Vbe=0.7V,那么基极电流Ib可以求得:

所以基极电流Ib=215uA,基极电位Vb=0.7V。
第二步:假设三极管状态为饱和状态
假设三极管直流增益参数hfe=100,那么三极管处于饱和状态时,直流增益不起作用,且放大倍数不会有100倍,这里假设只有50倍,所以集电极电流为:

那么集电极电位可以求得:

根据上述基极电位Vb=0.7V,集电极电位Vc=10.925V,发射极电位Ve=0V,可以求得发射结电位和集电结电位:
发射结电位:

集电结电位:

实际求得发射结正向偏置,集电结反向偏置,所以三极管处于饱和状态假设不成立。
第三步:假设三极管状态为放大状态
假设三极管直流增益参数hfe=100,那么三极管处于放大状态时,直流增益有100倍,所以集电极电流为:

那么集电极电位可以求得:

根据上述基极电位Vb=0.7V,集电极电位Vc=9.85V,发射极电位Ve=0V,可以求得发射结电位和集电结电位:
发射结电位:

集电结电位:

实际求得发射结正向偏置,集电结正向偏置,所以三极管处于放大假设成立。
04实际中怎么直接判断三级挂状态
由第三步可以看出,这个步骤虽然结论正确,但是计算过于复杂,在实际中不会这么精确的判断,这里在实际中总结一种粗略的判断方法:如果基极电流有1mA,那么三极管作开关管,否则就是放大管。

图1-4 仿真电路
如图1-4所示,求得三极管基极电流为:

所以三极管作放大管!
下一期介绍怎么用仿真软件Multisim!
龙腾半导体SGT MOSFET LSGT085R018在智慧农业无