时间:2023-01-13 16:59
人气:
作者:admin
上期通过Multisim软件分析了三极管作为开关功能控制发光二极管亮灭试验,但是对于发光二极管放置位置以及换PNP三极管怎么搭建电路,都不是很清晰,这期主要是解决:1、发光二极管在NPN和PNP三极管电路中放置位置;2、用PNP三极管如何搭建电路。
关键词:放置位置;PNP三极管
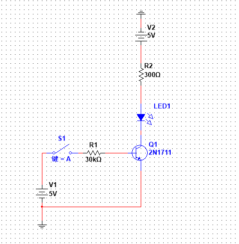
为了方便实际操作以及看懂原理图,先贴上电路原题图如图1-1所示:

图1-1 三极管控制发光二极管原理图
与上期不同,图1-1中基极电阻由【22k】变为【30k】,这是由三极管特性决定,可以更好的分析电路原理。
01在NPN发射极接负载
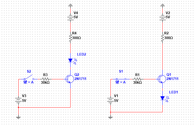
图1-2是三极管分别在集电极和发射极接负载的电路原理图:

图1-2 NPN三极管两种接负载电路图
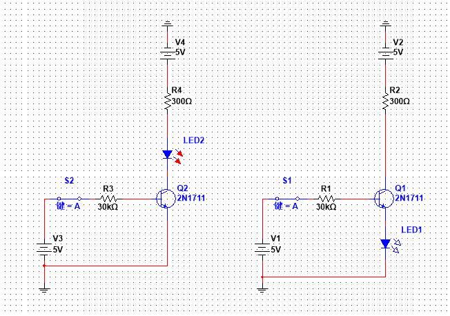
首先,点击【仿真运行】后,三极管电路最终现象如图1-3所示:

图 1-3 NPN三极管两种接负载都运行图
由图1-3可以得出,在基极电阻一定的情况下,将发光二极管放到三极管Q1的集电极处就可以控制灯的亮灭,但是,将发光二极管放到三极管Q2的发射极处不能控制灯的亮灭。
其主要原因:是发光二极管LED存在导通电压Vf≈2V。
02分析在NPN发射极接负载控制失败的原因
如图1-4是发光二极管接在三极管发射极的电路原理图:

图1-4 NPN发射极接发光二极管电路图
因为发光二极管LED1的导通电压Vf=2V,所以三极管Q1的发射极电位为:

三极管Q1基极-发射极导通电压为Vbe=0.6V,所以三极管Q1基极电位为:

那么此时流过三极管Q1基极电流为:

而将发光二极管接到三极管集电极时,此时三极管Q1的基极电流为:

其中两种基极电流关系存在一个大小关系:

由式(1.5)可知,将发光二极管接到三极管发射极下就会造成基极电流下降,导致三极管无法进入饱和状态,那么三极管就不能当开关来使用!
03采用PNP三极管怎么接

图1-5 PNP三极管电路图
图1-5是 采用PNP三极管控制发光二极管的电路图。
结合NPN和PNP控制发光二极管,有个特点:都是将发光二极管/负载接到集电极!
三极管做开关的就分析到这里了,写的有些片面吧,自己能力也有限,下棋就进入三极管的放大作用了!
下一篇:有种SPD叫RUILON
龙腾半导体SGT MOSFET LSGT085R018在智慧农业无