时间:2023-01-13 16:58
人气:
作者:admin
上期通过Multisim软件详细仿真了三极管并通过【直流分析】得出了输出参数Ic—Vce的关系曲线,这期同样也使用Multisim软件仿真分析前期设计的三极管开关电路。
关键词:仿真
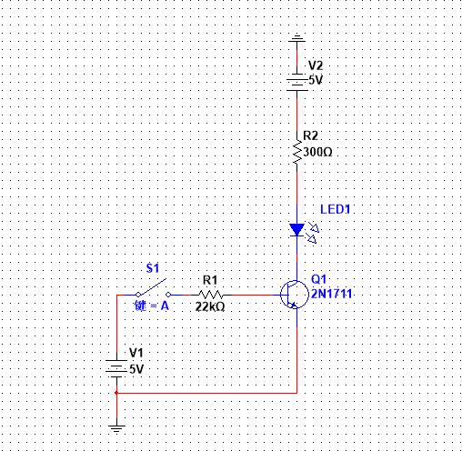
为了方便实际操作以及看懂原理图,先贴上电路原题图如图1-1所示:

图1-1 三极管控制发光二极管原理图
01添加元器件
为了显示控制的效果,在仿真中额外添加【开关】,方便演示。
同上期一样,使用使用快捷键【ctrl+W】可以快速打开元器件选择界面,在【数据库】中选择【主数据库】
第一步:
在【组】中选择【Sources】,并选择【POWER_SOURCES】,在【元器件】中选择电源模块:
1、【DC_POWER】*2;
2、【GROUND】*2;
设置电源电压为5V
第二步:
在【组】中选择【Basic】,并选择【RESISTOR】,在【元器件】中选择电阻:
3、【22k】*1;
4、【300】*1;
在【组】中选择【Basic】,并选择【SWITCH】,在【元器件】中选择开关:
5、DIPSW1*1;
第三步:
在【组】中选择【Transistors】,并选择【BJT_NPN】,在【元器件】中选择三极管:
6、【2N1711】*1;
第四步:
在【组】中选择【Diodes】,并选择【LED】,在【元器件】中选择红色的三极管:
7、LED_red*1;
02绘制仿真元器件
总共选择元器件如下:
1、【DC_POWER】*2;
2、【GROUND】*2;
3、【22k】*1;
4、【300】*1;
5、DIPSW1*1;
6、【2N1711】*1;
7、LED_red*1;
在绘制界面将各个元器件按图1-2所示连接好。

图 1-2 仿真电路
为了符合题意,满足发光二极管只有流过10mA电流才会亮,(实际中低电流发光二极管也能亮)鼠标双击【LED1】,在LED_red状态界面中的【值】中修改发光二极管的【通态电流】Ion为10mA,如图1-3所示:

图1-3 修改放光二极管通态电流
03进行仿真测试
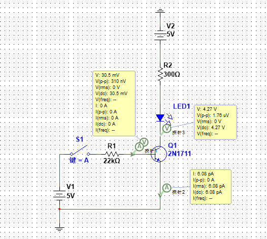
电路绘制完毕后,选取【电压探针】和【电流探针】对三极管开关电路进行相关电压和电流测试,图1-4是放置【电压探针】和【电流探针】分别测试三极管Q1的基极电流、电压、集电极电压以及发射极电流:

图1-4 放置测试探针图
打开仿真,并按下按键【A】(设置键盘输入为英文输入法),那么基极电压和电流测试数据如图1-5所示:

图1-5 三极管基极电流、电压测试图
由图1-5可知三极管Q1的基极电流为190uA,基极电压为818mV。
三极管Q1的发射极电流测试数据如图1-6所示:

图1-6 三极管发射极电流测视图
由图1-6可知三极管Q1的发射极电流为10.4mA>10mA,所以发光二极管LED1发光。
三极管Q1的集电极电压测试数据如图1-7所示:

图1-7 三极管集电极电压测试图
三极管集电极电压为0.14V,那么三极管Q1的集电极-发射极间电压Vce=0.14V,接近0.1V,所以电路中三极管Q1是处于饱和状态的。
看完本期内容后,相信有很多朋友会问:发光二极管可以放到NPN三极管的发射极下面嘛?怎么使用PNP三极管呢?
龙腾半导体SGT MOSFET LSGT085R018在智慧农业无