时间:2023-01-27 17:43
人气:
作者:admin
在不同的应用中,例如传感器测量系统和通信系统,我们观察到共模信号在 模数转换器
输入不是恒定的。共模电压的变化可能是由于噪声分量平均耦合到ADC的两个输入,也可能源于正常的电路操作。
在本文中,我们将了解共模电平的变化如何影响ADC的性能。
为什么ADC共模抑制很重要?
图 1 显示了 热电阻测量。

图1. RTD 测量的示例图。图片由 钛
在上面的例子中,激励电流源迫使固定电流流过RTD和基准电阻R。裁判.RTD两端的电压由 ΔΣ (三角积分) ADC.R两端的电压裁判 还用于提供ADC 的基准电压,从而产生 比率测量。
除了提供基准电压外,R裁判 电平将RTD电压移位至ADC的指定输入共模范围内。让我们考虑100
Ω铂RTD系统的一些典型值。假设ADC采用3.3V单电源供电,激励电流为1 mA。通常,中间电源在ADC的共模范围内。基于这个假设,我们可以使用 R裁判 =1.6 kΩ,将RTD信号电平转换至1.6 V,接近电源电压的中点。
接下来,假设RTD温度从-100°C变为400°C,从而改变 热电阻电阻 从 60.256 Ω 到 247.092Ω。在本例中,AINN输入保持在1.6 V,而AINP输入在指定温度范围内从约1.66 V变化至1.847V。如果我们假设温度变化在我们的假设应用中遵循正弦波形,则AINN和AINP的电压类似于图2所示的波形。

图2. 应用图示例,显示 AINN、AINP 和共模电压的电压与时间的关系。
上图中的绿色曲线显示了AINN和AINP的平均值,这是输入经历的共模电压。在本例中,共模电压不是恒定的,变化幅度约为100
mVp-p。在理想的世界中,这应该不是问题。理想的差分ADC测量其两个输入之间的电压差,并完全消除任何共模信号,如图3所示。

图3. 示例ADC测量其两个输入之间的电压差,消除了共模信号。图片由 微片
然而,使用实际ADC时,共模信号只会衰减,而不是完全抑制。这共模抑制比率(CMRR)是一个重要的指标,它表征ADC防止共模信号出现在ADC输出端的能力。
ADC共模抑制比方程
CMRR的传统教科书定义是差模增益(A差异) 至共模增益 (A厘米)的电路。在数学上,我们得到等式 1:

等式 1.
在ADC中,差模增益是ADC线性模型的斜率,定义为输出代码变化与差分输入变化之比。同样,A厘米通过将输出代码的变化除以输入共模信号的变化来找到。除了输出代码的变化,我们还可以使用输出代码变化的模拟等效物来查找A厘米一个差异和CMRR。CMRR通常使用公式2以dB表示:

等式 2.
例如,CMRR 规范的 AD4030-24 下表提供了。
表 1. 使用的数据由以下机构提供 ADI公司

对于10 kHz的共模信号,该器件的CMRR为132dB。我们将很快讨论CMRR规范的一个重要测试条件是测量CMRR的输入共模。如您所见,AD4030-24 CMRR测试的输入共模为2.5 V。
那么,AD4030-24的CMRR为132 dB意味着什么?这意味着,通过假设 A差异 = 1,AD4030-24在输出端将输入共模信号衰减132dB。请注意,CMRR 规范与频率相关。数据手册通常提供器件CMRR与频率的关系图。图4显示了AD4030-24的CMRR如何随频率变化。

图4. AD4020-24的CMRR频率变化。图片由 ADI公司
低于 10 kHz,该器件可提供甚至大于 132 dB 的 CMRR。如果要考虑特定频率下的性能,则应考虑该频率下的CMRR。
共模变化引起的输入误差
除了上面讨论的方程之外,我们还可以通过参考ADC输入共模变化产生的误差来推导出另一个有用的方程。假设输入共模电压变化ΔV厘米,这会导致输出代码更改某个值。如果输出代码变化的模拟等效值为ΔV外,我们得到:

我们可以说通过ΔV改变输入共模厘米 产生不需要的 ΔV 误差外 在 ADC输出端。为了将该误差与输入端联系起来,我们可以将其除以ADC差模增益,得到:

通过将等式 1 代入上述等式,我们得到等式 3:

等式 3.
这意味着通过ΔV改变共模电压的效果厘米 可以通过等于 (rac{|Delta V_{cm}|} 的误差项进行建模{CMRR}) 在 ADC输入端。|D在cm|CMRR|ΔVcm|CMRR 在 ADC 输入端。
请注意,我们使用公式1提供的CMRR定义来推导出上述公式。如果CMRR以dB为单位给出,我们应该首先使用公式2找到以V/V为单位的等效CMRR值,然后应用公式3。
让我们看一个例子。
共模 ADC 测量示例:
假设ADC的不同直流规格(包括CMRR参数)在2.5 V共模输入下测量。对于低频共模信号,ADC的最小CMRR为100dB。在我们的应用中,以下信号施加于ADC差分输入:
如您所见,ADC的使用共模电平与数据手册中指定的测试条件不同。这将如何影响性能?
在本例中,共模输入为3.5 V,而不是数据手册测量中使用的2.5 V。通过(|DeltaV_{cm}|=1)更改共模输入会产生一个参考输入的误差项,如下所示(公式3):|D在cm|=1|ΔVcm|=1产生一个以输入为参考的误差项,如下所示(公式3):

请注意,100 dB 的 CMRR 产生
(rac{A_{diff}}{A_{cm}}=10^{5}rac{V}{V}),用于上式。一个d我ff一个cm=105在在AdiffAcm=105VV,用于上式。
本例表明,将输入共模电压改变一个固定值会导致恒定的输入参考误差。换句话说,我们可以通过ADC失调误差的变化来模拟共模值的恒定变化。在上面的例子中,如果数据手册中的失调误差(在输入共模电压为2.5V时指定)为±30 μV,现在我们预计它会增加到±40 μV。
ADC输出端的恒定失调误差可轻松校准。但是,变化的共模电压会导致ADC输入端的误差变化。共模变化可能是由共模噪声引起的,例如电力线的50/60Hz噪声,或者它们可能只是源于我们系统的正常运行,如本文开头讨论的RTD测量系统。
关于ADC输入共模范围
不同的ADC设计用于支持不同的输入共模范围。许多全差分的输入共模范围 逐次逼近寄存器 (SAR) ADC 仅限于 V 周围的小范围裁判/2.典型范围为(V裁判/2) ±100 mV.在这些情况下,我们需要将前一级的输出共模保持在ADC的共模范围内。图5显示了具有输出共模引脚(V奥克姆) 可用于将 FDA输出的共模电平固定为 V裁判/2.

图5. 该图显示了一个全差分放大器,带有用于固定共模电平的输出共模引脚。图片由 钛
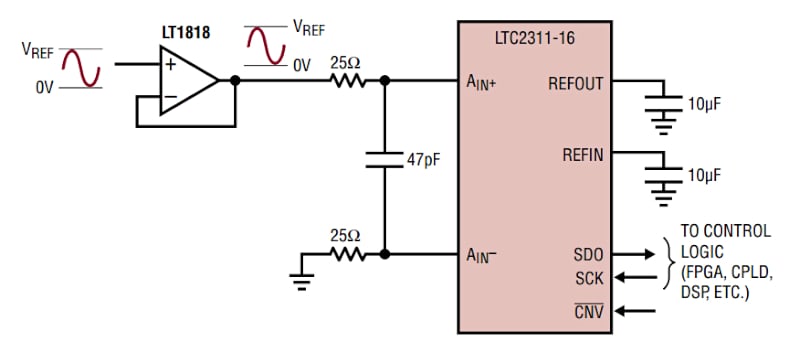
还有具有宽输入共模范围的SAR ADC。这种类型的示例(图 6)是 LTC2311-16 来自ADI公司。

图6. LTC2311-16 的框图。图片由 ADI公司
该器件的宽输入共模范围允许不同的输入配置,例如下面显示的伪差分单极性配置。请注意,输入共模从 0 变为 V裁判在此示例中/2。
另一方面,大多数ΔΣ ADC旨在提供比SAR ADC更大的输入共模范围。由于许多ΔΣADC内置可编程增益放大器(PGA),因此应该注意的是,如果我们将PGA配置为以更高的增益工作,ADC的共模范围可能会更小。
模数转换器电源抑制比 (PSRR)
电源抑制比(PSRR)是ADC抑制电源变化的能力。与CMRR效应类似,有限PSRR的影响可以建模为ADC输入端的误差源。在这种情况下,输入参考误差由下式给出:
其中(|Delta V_{ps}|)表示电源电压的变化。|D在ps||ΔVps| 表示电源电压的变化。
龙腾半导体SGT MOSFET LSGT085R018在智慧农业无