时间:2023-01-29 16:45
人气:
作者:admin
前言
MCAL的作用是隔离硬件,对上提供统一的标准接口。前面的MCAL_ADC文章<<AUTOSAR-MCAL--ADC模块详解>>已经基于RenesasRH850芯片详细介绍过ADC模块了,由于最近开始使用Infineon TC3xx芯片,在配置ADC模块的时候发现ADC模块对上提供的标准接口是一样的,在切换芯片的时候,IoHwAb_ADC模块基本不用修改,但是对于具体ADC模块的配置,和芯片特性强相关的地方还是有很多地方(AUTOSAR MCAL标准定义的配置项都是一样的),本文将详细介绍基于Infineon TC3xx芯片MCAL_ADC模块特有的一些配置功能。
正文
1.TC377芯片ADC硬件资源
在配置一个MCAL模块的时候主要关注这个模块的三个特性:
1)ADC硬件单元:ADC模块有多少个ADC硬件单元Unit,每个Unit有多少个通道Channel,这样我们就可以知道这个ADC模块最大可以配置多少路ADC数据了。
2) ADC时钟源:知道ADC时钟源和可以使用的分频系数就可以知道ADC模块最大/小的使用时钟频率了(时钟频率在ADC模块作用不是特别明显,在配置PWM/ICU模块的时候就非常重要)。
3) ADC中断源:使用ADC转换完成中断的话就需要知道使用的中断源,也就是每个Unit/Group的中断号,这个中断号在配置OS的ISR的时候需要用到。
Note: 如果是新手的话,查看TC3xx系列芯片共有的特性应该查看下图的文档:

查看TC37x具体芯片的硬件资源情况需要查看下图的另一份文档:

两份文档需要结合起来看,才能找到自己想要的东西。
1.1ADC硬件单元

TC37xx有8组ADC采集单元,Group0-8是Primary Groups,Group8-11是Secondary Groups,每组Primary Group有8个Channels,每组Secondary Group有18个Channels,总共可以同时采集8*4 + 16*4 = 96路ADC值。

1.2.ADC时钟源

ADC模块使用fADC作息模块参考时钟,fADC的具体配置在MCU模块(后面分析TC3xxMCU模块的时候再具体分析)。
1.3ADC中断源

Group0-3的ISR中断地址计算公式为:0x670 + x*0x10 + y*0x4,其中x为Group号,也就是0/1/2/3,y是选择那一路Service Request输出。
那这个y值怎么确定?-- 见下文分析

Group 0可以配置使用G0SR0-3中的一路作为中断输入请求信号。

通过配置GxSEVNP寄存器的SEViNP位域可以选择使用那一路Service Request Line。
不过需要注意的是在EB的MCAL_ADC配置项里面没有关于每个Group的Service Request的配置项,所以GxSEVNP寄存器的SEViNP位域为默认值0。
综上所诉,我们得出Group0使用的中断服务的地址为:
Group0的ISR中断地址:0x670 + 0*0x10 + 0*0x4 = 0x670,其他Group使用的中断服务的地址以此类推。
2. TC3XX MCAL特有的配置
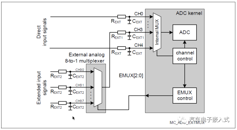
2.1 External Multiplexer Control

在TC3xx的ADC模块的General配置属性里面有关于Emux相关的配置选项,这些配置参数不是AUTOSAR_MCAL标准定义的,是TC3xx芯片特有的。

从上文可以 得知TC37x总共可以同时采集96路ADC,如果项目中采集的ADC超过96路(芯片引脚又足够用)该怎么办?-- 换更多Pin脚的芯片显然不划算,那就可以考虑TC3xx的EVADC模块硬件实现的外部多路复用器的功能,简单的来讲,就是使用一路ADC通道可以采集最多八路的ADC信号,具体由Emux相关寄存器配置实现。
一般情况,ADC通道足够,在配置MCAL_ADC的时候不用配置EMUX,了解有这个特性即可。
2.2 Input Class Register

在ADC 模块的顶层配置容器里面有一个全局(Global)的配置容器ADCGlobalInputClass。

在AdcHwUnit配置容易下面有一个AdcHwUnitInputClass的子配置。

AdcChannel配置容器下的每一路Channel都会引用一个AdcInputClass,可以选择Globl的InputClass,也可以选择每一个HwUinit下的Input Class。
那这个Input Class 到底是什么了? -- 查看芯片手册

配置InputClass其实就是配置GxlCLASSi和GLOBICLASSi系列寄存器。

翻译过来就是:全局输入类寄存器为通过其通道控制寄存器GxCHCTRy中的位字段ICLSEL选择它们的相应组的每个通道定义采样时间和数据转换模式。

翻译过来:特定于组的输入类寄存器为通过其通道控制寄存器GxCHCTRy中的位字段ICLSEL选择它们的任何组的每个通道定义采样时间和数据转换模式。
也就是说Input Class在配置每个AdcChannel的采样时间、转换模式(具体哪些模式可以参考芯片手册)、预充电时间等输入属性,个人觉得如果没有特殊性能要求的话,这些可选属性维持默认配置就可以了。
3.总结
现在的芯片手册基本都快上万页了,在接触一块新的芯片的时候先把芯片手册看完,基本是不可能的,就算看完也记不住,所有只有等需要解决疑惑的时候带着问题的查手册,才是比较合适的学习方法。
审核编辑:汤梓红上一篇:放大器的电阻的选择问题
龙腾半导体SGT MOSFET LSGT085R018在智慧农业无