时间:2023-01-30 15:48
人气:
作者:admin
模拟电路 - 具有迟滞功能的同向/反向比较器
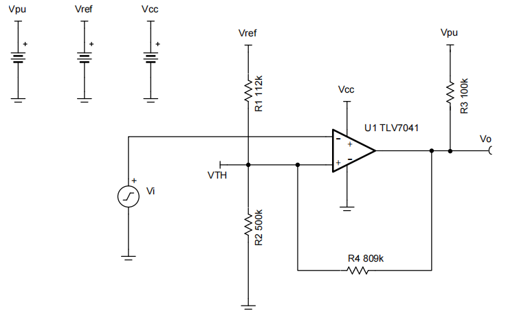
带迟滞电路的反相比较器

比较器一般带有20mv以内的迟滞功能
当外部输入电压变化比较缓慢或者在阈值附近有波动的时候,容易造成不希望的跳变信号,此时可能就需要增加比较器的迟滞功能,使得信号输出较为稳定,没有异常跳变
设计步骤
首先确定R2,由于比较器输入偏置电流极低,并考虑低功耗的需求,可以选择加大的下偏置电阻。
确定高切换阈值VH和低切换阈值VL
假设输入信号较低,则输出为高,R1、R2、R3、R4组成的网络如下

假设输入信号较高,则输出为低,R1、R2、R3、R4组成的网络如下

最后求解个电阻值即可
带迟滞电路的同相比较器

同向迟滞比较器和反向迟滞比较器相比输入阻抗较低
TLV7031具有推挽输出级
TLV7041具有开漏输出级
上一篇:反馈电路分析方法详解
龙腾半导体SGT MOSFET LSGT085R018在智慧农业无