时间:2023-01-11 14:30
人气:
作者:admin
任何放大器都不能包打天下,由于三极管自身的频率特性和放大器中电容等元器件的参数决定了放大器对频率的“敏感性”,这一期主要讨论在放大器中是什么元器件影响了整体的频率特性。
关键词:频率特性;
01耦合电容的影响
电容容抗计算公式为:

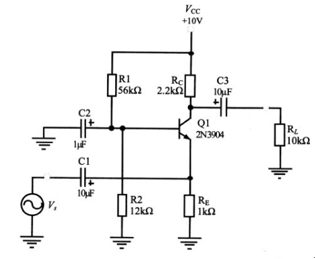
由式(1.1)可知,容抗与频率成反比:经过电容的信号的频率越低,电容对其阻碍作用就越大,反之亦然。 所以如图1-1所示的放大器对低频信号放大时的增益较高频时要小,原因就是低频信号在输入、输出耦合电容C1和C3上衰减的比较厉害。 除此之外,电容C1和C3还会改变信号的相位。 关于耦合电容对信号的影响可通过仿真来观察。

图1-1 共基极放大器
02旁路电容的影响
除了耦合电容之外,旁路电容也会给低频信号的放大“捣乱”。 如图2-1所示的共射极放大器中,旁路电容C2在交流等效电路中视为短路,于是三极管的e极与地相连接,但是如图信号的频率很低,这种假设将不再成立,这是因为信号频率很低,旁路电容C2的容抗不可被忽略而与电阻RE组成一个并联电阻,且并联总电阻Ze=RE|| Xc,由于三极管e极上电阻变大,如图2-2所示,放大器的增益就会下降,此时的增益变为:


图2-1 放大器中的耦合电容

图2-2 低频信号输入放大器,旁路电容对放大器增益的影响
由式(1.1)可知,所以旁路电容的容量越大,容抗就越小,则放大器增益受影响也就越小。 这就是为什么在低频放大器中耦合电容和旁路电容的容量都比较大的原因。
03三极管结电容的影响
无论是耦合电容还是旁路电容都影响了放大器的低频特性,不过到了高频时它们就“安静”多了,可以视为短路,但是如果频率过高,三极管的结电容又会“跳出来”影响放大器的增益和相移。
如图3-1所示,当频率过高时,三极管内部的b-c极和b-e极间就会出现结电容Cbe和Cbc,部分高频信号会经过结电容而在b-c极和b-e极间传导,从而影响放大器的特性。

图3-1 三极管结电容
结电容Cbe在三极管技术文档中常被称为输出电容(outputcapacitance),常用Cob或者Cobo等来表示。 同样,结电容Cbe在技术文档中常被称为输入电容(inputcapacitance),常用Cib或者Cibo等表示。
在频率较低时,结电容的容抗非常大,可以视为断路而不去考虑其对放大器特性的影响。 随着频率的增大,结电容容抗就开始变小,在某个频率点上,结电容Cbe和Cbc就像分压器一样“附着”在三极管上,影响放大器的增益。
上一篇:关于并联谐振电路的一些知识分享
下一篇:设计共射极放大器的实例分析
龙腾半导体SGT MOSFET LSGT085R018在智慧农业无