时间:2023-01-11 15:17
人气:
作者:admin
除了共射极放大器、共集极放大器之外,还有一种低输入阻抗、高电压增益、电流增益接近1的放大器——共基极放大器(common-baseamplifier),这一期从设计实例出发分析共基极放大器的作用。
关键词:共基极放大器;
01实例要求
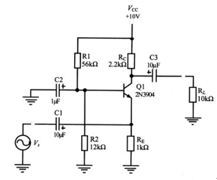
计算如图1-1所示共基极放大器的输入阻抗、电压增益、电流增益,其中三极管Q1的放大倍数hFE=250。

图1-1 共基极放大器
02分析过程
如图1-1所示,其中三极管Q1的基极B由于电容C2的耦合在交流等效电路中与地短路,所以称之为共基极放大器,输入信号Vs通过电容C1耦合到发射极E,而集电极通过电容C3将输出信号耦合到负载RL上,在此之前需要了解的是共基极放大器的输入阻抗Rin、电压增益Av的计算式为:

首先需要计算三极管Q1内阻re’,由直流等效电路,可知静态工作点分别为:


所以根据经验公式,可求得三极管内阻re’为:

接着,可求得电压增益为:

由共基放大器的特点可知其电流增益:

所以图1-1所示共基放大器的输入阻抗比较低,Rin=23.6Ω,适合于放大一些输出阻抗也比较低的模块的输出信号。
03仿真验证
将图1-1中电路使用Multisim14软件进行仿真,搭建仿真电路如图1-2所示:

图1-2 仿真电路搭建
图1-2中使用输入信号使用交流源V1(幅值为10mV、频率为500Hz),,并使用示波器XSC1通道一测量输入信号、通道二测量输出信号,测量结果如图1-3所示:

图1-3 输入信号与输出信号测量结果图
图1-3中输入信号幅值为有效值为10mV,峰峰值为28.2mV,输出信号幅值有效值为0.81V,峰峰值为1.14V,那么输出信号与输入信号的比值为:

求得放大倍数为40.2,与实际设置值76.3倍相差36.1,误差系数为47%,误差主要来源于三极管内阻的计算取的是经验值,所以会有一定的误差值,而且使用经验法求得放大倍数主要依赖于三极管内阻计算,所以估算的三极管内阻偏差较大,会造成误差也会很大,虽然放大倍数没有与实际值一样,但是同样也验证了设计电路的放大功能。
04总结一下
共基极放大器具有低输入阻抗、高电压增益、电流增益接近1的特征,其使用场合往往在无线通信方面,并且如果要计算其真实放大倍数,就不能使用经验法进行计算,但是可以使用其进行数据估算!
上一篇:设计共集极放大器的实例分析
龙腾半导体SGT MOSFET LSGT085R018在智慧农业无