时间:2023-01-11 18:19
人气:
作者:admin
图1 电路形式之一

此电路的IN=OUT,似乎和省略掉该电路,将IN\\OUT端短接的效果是一样的。何也?
盖有两种作用:
其一,提高带载能力。如MCU引脚的拉电流能力因上拉电阻所限,可能仅为1mA电流输出能力,以至于连发光二极管也无法驱动。
图2 电路形式之二

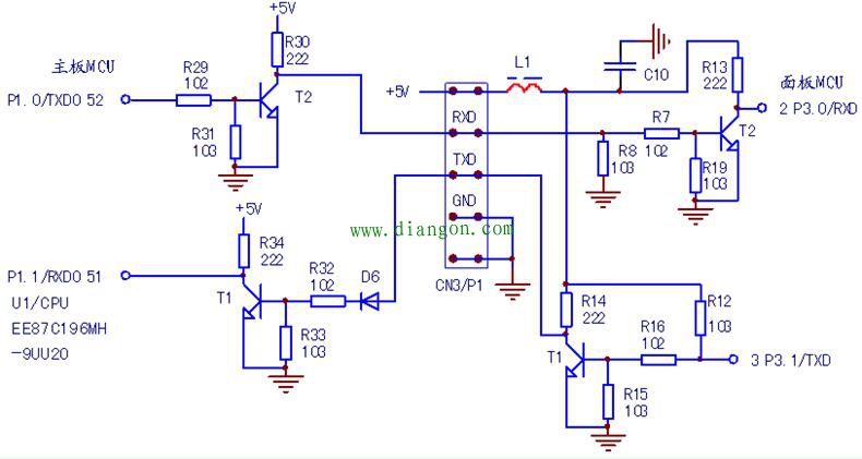
其二,起到阻抗变换作用。如图4串行脉冲传输电路,系主板MCU和面板MCU的通讯电路,输入和输出信号在幅度和极性上显然是一样的,但若直接传输,对外部干扰信号的抵抗力较差。串入否定之否定之电路,使传输线阻大为降低,有一定的电流在流通着,干扰信号便被“水流”冲走了。一定程度上提升了抗干扰能力。
图1,用一只同相器或许可以取代,而图2,则非用两组反相器电路不可。
来源:电工学习网
上一篇:模拟芯片设计流程解析
下一篇:从电路原理讲述二端口网络
龙腾半导体SGT MOSFET LSGT085R018在智慧农业无