时间:2023-01-13 14:37
人气:
作者:admin
交叉调整率是在多路输出开关变换器中才出现的概念,在多路输出开关变换器中,采用增加变压器绕组组数来实现不同等级电压的输出,由于高频变压器的结构决定了各辅路之间因负载的变化而相互影响即交叉调整率,所以交叉调整率是在多路输出开关电源中才出现的。
关键词:交叉调整率;
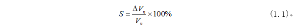
01定义
其概念为:在多路输出开关电源中,若输入电压Vin固定时,在高频变压器副边n路输出回路中,其中某一路的输出电压由于其他输出回路中负载的变化所引起的该路输出电压的变化量∆Vn与该路的额定输出电压Vn的百分比称为该路的交叉调整率,其值用S来表示。

式(1.1)中,当输入电压Vin固定时,S越大,说明其他输出回路负载变化时对该路输出电压影响比较明显;S越小,说明其他输出回路负载变化时对该路的输出电压影响比较小;总之,S越小,表明开关电源输出电压的稳定度越高,电源性能比较稳定。
02电路分析
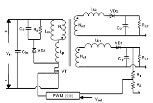
如图1-1所示,在两路输出开关电源中,假设其输出电压Vo2>Vo1,回路一用于反馈控制即为主输出回路,回路二为辅助输出回路:

图1-1 多路输出反激变换器单回路反馈控制模型
现将辅助输出回路中的参数折算到主输出回路中,根据变压器折算公式,假设主输出回路和辅助输出回路的匝数比为:

式(1.2)中主输出回路匝数为Ns1, 辅助输出回路的匝数Ns2。
其主输出回路和辅助输出回路的漏感分别为Lk1和Lk2,折算之后辅助输出回路的漏感为:

同理,辅助输出回路的输出电容为:

折算之后的电路图如图1-2所示:

图1-2 辅路各参数折算到主路的等效模型
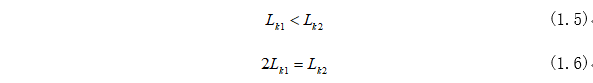
同时,假设辅助绕组漏感式主回路绕组漏感的两倍,即:

并且满足:

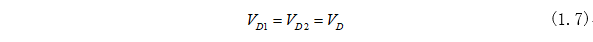
此时,两个输出回路中漏感两端电压大小相等,即:

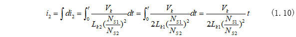
当反激变换器从反激时刻开始,耦合到各副边的电流便会依照法拉第定律进行分配:

对电流i2进行积分可以求出其值为:

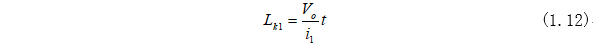
式(1.9)和式(1.10)可以看出,两输出回路漏感两端的电压Vk随时间t在时刻变化,此处为了方便分析影响交叉调整率的因素,假设漏感两端电压Vk为常数,主回路电流i1为:

此处:

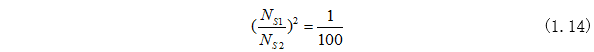
假设Vo2>Vo1,且设Vo2=50V,Vo1=5V,则满足:

所以:

将式(1.14)和式(1.12)代入式(1.10)为:

式(1.15)说明,辅路输出的初始电流i2是主输出回路电流i1的50倍,其电流上升示意图如图1-3所示:

图1-3 反激开关变换器在反激期间两输出回路电流上升示意图
因此,在两路输出反激变换器中,在开关管截止瞬间,若多路输出开关电源各路输出电压等级不同时,输出电压较高的输出回路其分配电流要远远大于输出电压较低的回路,并且当主输出回路和辅助输出回路两路输出电压等级相差越大时,这种趋势也会表现得越加明显。
龙腾半导体SGT MOSFET LSGT085R018在智慧农业无