时间:2023-01-13 16:20
人气:
作者:admin
三极管处于导通状态时有基极电流流过,所以在基区内会积累电子,因此,在这种状态下即使输入信号变成了0V,基区中的电子并不能立即消失(电荷存储效应),所以三极管应用于开关作用时,如果是应用在高频开关场合,就需要考虑三极管的开关速度了!这期从三极管放大角度,以发射极接地放大电路来分析三极管开关电路的基本原理。
关键词:发射极放大电路;
虽然还没有开始三极管放大电路的讲解,但是这里只引用其放大的作用,并没有对其参数进行分析!
01发射极接地放大电路
1.1、电路结构
图1-1是电压增益(放大倍数)Av=10的发射极接地型放大电路:

图1-1 发射极接地型放大电路结构
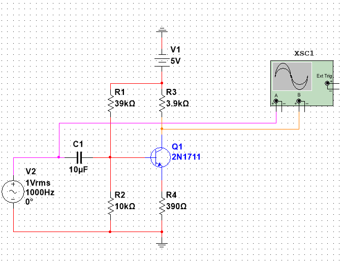
1.2、仿真建模
在Multisim软件中搭建仿真电路如图1-2所示:

图1-2 系统仿真电路
图1-2中所用的交流小信号V2内部参数配置如图1-3所示:

图1-3 小信号电源内部参数图
图1-3中设置【电压(RMS)】:1V;【频率(F)】:1000Hz。
1.3、仿真分析
在图1-2中使用双踪示波器XSC1,第一通道测量输入信号【粉色】,第二通道测量输出信号【橙色】。点击仿真运行,示波器波形如图1-4所示:

图1-4 示波器波形图
图1-4所示,输入信号是1KHz、1Vp-p信号的输入波形,这时输出波形没有通过耦合电容取出,而是集电极电位,由于放大倍数Av=10,所以输出应该时10Vp-p,但是由于电源电压以及发射极电阻上电压降的缘故,如图1-4所示,波形的上下部分均被截去了(输出饱和)。
输出波形的上半周被截去的情况时由于输出电平与电源电压相等,所以集电极电阻上没有了电压降,也就是晶体管的集电极-发射极间没有电流流过(集电极电流为零),此时,晶体管处于截止状态。
相反,输出波形的下半周被截去的情况时因为输出电平处于更接近GND电平的电位(集电极电阻上的电压降非常大),晶体管的集电极处于最大值,此时,晶体管处于导通状态。
这样的开关电路只要利用输入信号输出波形被限幅就可以实现(使晶体管处于接通/断开状态就可以),所以可以认为只要放大电路具有非常大的放大倍数,或者加上很大的输入信号就可以。但是这样的开关电路必须使直流的接通/断开状态,所以必须具有一定的放大倍数。
02从放大电路到开关电路
2.1、分析步骤
图1-5是从发射极放大电路演变到开关电路的示意图。
第一步:首先为了获得直流增益(放大倍数),从图1-5(a)的一般发射极放大电路中去掉输入输出的耦合电容C1、C2得到图1-5(b)的电路。
第二步:为了进一步提高放大倍数,去掉发射极电阻Re,变成图1-5(c)的电路,这样一来,也就没有必要加基极偏置电压。
第三步:当输入信号为0V时,晶体管处于截止状态,所以集电极就没有必要流过无用的电流【空载电流】。因此,图1-5(d)所示去掉偏置用的R1。

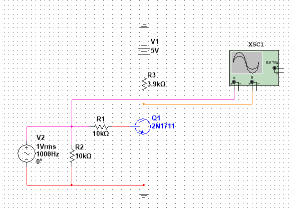
图1-5 发射极接地放大电路演变为开关电路
图1-5(e)中电阻R2的由来:
为了确保没有输入信号时晶体管处于截止状态,需要保留使基极处于GND电位的R2;
图1-5(e)中电阻R3的由来:
但是图1-5(d)的电路中如果输入信号超过+0.6V,晶体管基极-发射极间的二极管就会处于导通状态,就会有基极电流流过,也就是说,这样的状态不能限制电流,会有非常大的基极电流流过,因此,图1-5(e)所示还需要插入限制基极电流的电阻R3,这样就可以将发射极接地放大电路变成开关电路。
2.2、仿真验证
按照图1-5(e)中将图1-2所示的发射极接地放大电路改为开关电路,如图1-6所示:

图1-6 开关电路仿真
在输入1KHz、1Vp-p信号时,示波器XSC1测量的输入信号与输出信号波形如图1-7所示:

图1-7 输入信号与输出信号波形
输出端不是完整的方波信号的原因是,输入信号是正弦波形,其从0V-0.6V是连续的,所以基极是有微弱的电流信号的,将输入信号由正弦信号变为方波,其输入波形如1-8所示:

图1-7 方波输入信号
如图1-7所示,将信号变为方波输入后,其输出波形就是很好的方波了,并且是反相的,这点需要注意。
2.3、提高输入信号的频率
如图1-8所示是方波输入的开关电路图:

图1-8 输入频率为100K
其输入信号与输出信号波形如图1-9所示:

如图1-9所示,输入信号频率增加后输出信号就变得延迟,与输入信号就不是同相的了,这是什么原因?
龙腾半导体SGT MOSFET LSGT085R018在智慧农业无