时间:2023-01-13 16:22
人气:
作者:admin
上期从三极管放大的角度来分析了三极管开关电路的由来,并且将输入信号频率提高后,引发了输出信号延迟的现象,造成开关速度慢。这期重点分析这种现象的由来,以及如何消除这种现象。
关键词:开关速度慢;
虽然还没有开始三极管放大电路的讲解,但是这里只引用其放大的作用,并没有对其参数进行分析!
01开关速度慢的原因
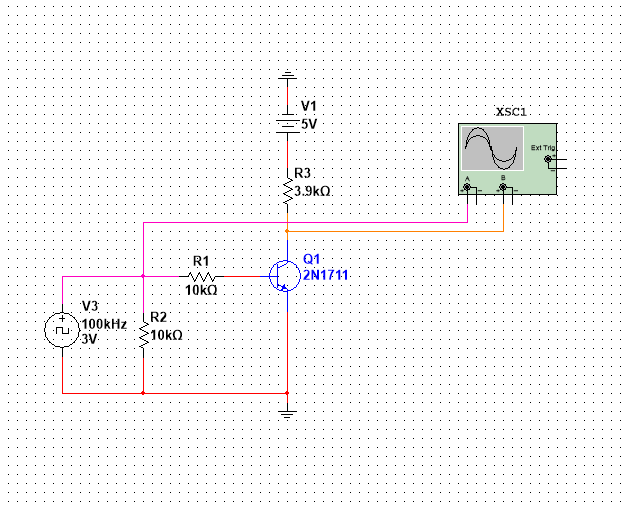
1.1、仿真电路结构
图1-1是系统仿真电路图:

图1-1 系统仿真电路
1.2、仿真波形分析
现象:
图1-2是图1-1的电路输入100KHz、0V/+3V方波时的输入输出波形。当输入信号从0V变化到+3V时,晶体管立即由截止变化到导通状态,输出信号也应立即响应,从+
5V变化到0V。但是,输入信号从0V变化到+3V时,晶体管从导通状态变化到截止状态时却花费了一些时间,输出信号从从0V变化到+5V时滞后了3.34us。
原因:
晶体管处于导通状态时有基极电流流过,所以在基区内积累有电子,因此,在这种状态下即使输入信号变成了0V,基区中的电子并不能立即消失(电荷存储效应)。而且在基极限流电阻R1的作用下,也不能立即从基区取出全部电子,这就造成时间滞后的原因,在开关调节器之类使负载告诉开关的应用电路中,这种时间滞后是非常不利的。

图1-2 输处信号出现延迟
02提高开关速度
使用晶体管开关时,上述图1-1所示的开关速度往往不能满足要求,许多应用需要更高的开关速度,这里就需要提高速度的基本技术进行试验,这里注重分析两种提高开关速度的方法:使用加速电容、使用肖特基钳位。
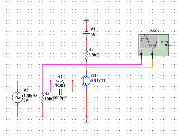
1.1、使用加速电容
图1-3是给基极限流电阻R1并联小容量电容器的电路。这样,当shuru
信号上升、下降时能够使R1电阻瞬间被旁路并提供基极电流,所以在晶体管由导通状态变化到截止状态时能够迅速从基区取出电子(因为电阻R1被旁路),消除开关的时间滞后,这个电容器的作用是提高开关速度,所以称为加速电容。

图1-3 加速电容
图1-4是给图1-1电路加入加速电容的仿真电路:

图1-4 加入加速电容电路
其示波器XSC1采集的输入信号与输出信号波形如图1-5所示:

图1-5 加入加速电容的输出波形
从图1-5可以看出由于加速电容的作用,已经看不到图1-2中的时间滞后,图1-5中还看的不很清楚,实际上晶体管由截止状态到导通状态的时间也缩短了,由于所使用的晶体管以及基极电流、集电极电流值等因素,加速电容的最佳值是各不相同的,因此,加速电容的值需要通过观测实际电路的开关波形来决定。对一般的晶体管来说,容量约为数十皮法至数百皮法。
下一期将分析肖特基钳位用来提高晶体管开关速度!
上一篇:三极管开关电路的基本原理分析
下一篇:微型模拟开关可缓解I²C地址冲突
龙腾半导体SGT MOSFET LSGT085R018在智慧农业无