时间:2023-01-13 16:24
人气:
作者:admin
小型单刀双掷开关可用于缓解 2 线寻址冲突。这个简单的电路描述了一个简单的开关如何为具有相同地址的两个组件提供正确的地址。
为避免地址冲突,I²C总线上的每个外设都必须具有唯一的地址。但是,有时可以为外围设备分配相同的地址。图1所示电路使I²C总线能够在两个具有相同地址的外设之间进行选择,从而解决了地址冲突。

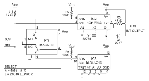
图1.双通道模拟开关(IC1、MAX4733)和单条控制器线路(SELECT)使I²C总线能够在两个地址相同的外设之间进行选择。
常用的I²C总线为集电极开路、2线接口,包括时钟线和双向数据线。它允许控制器(主设备)通过首先在数据线上发出串行地址,然后发出适当的命令或数据来选择特定设备(从设备)。主站和从站可以通过将数据线拉低来双向发送数据;从站可以通过将时钟线拉低来生成等待状态。然而,总线交换因集电极开路架构而变得复杂;它无法使用AND门或74HC157数据选择器的CMOS输出来实现。
图1所示外设为飞利浦I²C实时时钟(PCF-8583)和大型I²C EEPROM(Microchip® M-24LC16)。两个外设的内部十六进制从地址均为A0。(EEPROM 占用整个地址范围,因此无法避免这种情况。模拟开关连接一个设备或另一个设备。选择涉及数据线(SDA),只是因为I²C启动条件要求SDA信号在时钟变低之前变低。为了在器件之间进行选择,主器件设置一个端口引脚来控制双 SPST 模拟开关的状态。®
MAX4733为双通道、单刀/单掷(SPST)、CMOS模拟开关,非常适合此功能。其常开开关和常闭开关执行 2:1 选择器操作,无需额外的逆变器或端口线。它具有低导通电阻和低静态电源电流 (1μA,最大值),额定工作电压低至 2V。该器件采用三种封装:8 引脚 μMAX、8 引脚 TDFN-EP 和 9 焊球芯片级封装 (UCSP™)。
审核编辑:郭婷
上一篇:使用加速电容提高三极管开关速度
下一篇:如何在高精度测量中节省功耗
龙腾半导体SGT MOSFET LSGT085R018在智慧农业无